0
LM5574
  • LM5574
  • LM5574
  • LM5574
  • LM5574

LM5574

ACTIVE

75V, 0.5A Step-Down Switching Regulator

Texas Instruments LM5574 Product Info

1 April 2026 0

Parameters

Rating

Catalog

Topology

Buck

Iout (max) (A)

0.5

Vin (max) (V)

75

Vin (min) (V)

6

Vout (max) (V)

70

Vout (min) (V)

1.23

Features

Enable, Frequency synchronization, Over Current Protection, Tracking

Control mode

current mode

Operating temperature range (°C)

-40 to 125

Iq (typ) (A)

0.001

Duty cycle (max) (%)

95

Package

TSSOP (PW)-16-32 mm² 5 x 6.4

Features

  • Moved the automotive device to a standalone data sheet (SNOSB22

    Integrated 75V, 750mΩ N-channel MOSFET
  • Ultra-wide input voltage range from 6V to 75V
  • Adjustable output voltage as low as 1.225V
  • 1.5% feedback reference accuracy
  • Operating frequency adjustable between 50kHz and 500kHz with single resistor
  • Controller or peripheral frequency synchronization
  • Adjustable soft start
  • Emulated current mode control architecture
  • Wide bandwidth error amplifier
  • Built-in protection
  • Create a custom design using the LM5574 with the WEBENCH Power Designer
  • Moved the automotive device to a standalone data sheet (SNOSB22

    Integrated 75V, 750mΩ N-channel MOSFET
  • Ultra-wide input voltage range from 6V to 75V
  • Adjustable output voltage as low as 1.225V
  • 1.5% feedback reference accuracy
  • Operating frequency adjustable between 50kHz and 500kHz with single resistor
  • Controller or peripheral frequency synchronization
  • Adjustable soft start
  • Emulated current mode control architecture
  • Wide bandwidth error amplifier
  • Built-in protection
  • Create a custom design using the LM5574 with the WEBENCH Power Designer

Description

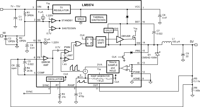
The LM5574 is an easy-to-use, buck regulator that allows design engineers to design and optimize a robust power supply using a minimum set of components. Operating with an input voltage range of 6V to 75V, the LM5574 delivers 0.5A of continuous output current with an integrated 750mΩ N-Channel MOSFET. The regulator uses an emulated current mode architecture, which provides inherent line regulation, tight load transient response, and ease-of-loop compensation without the usual limitation of low-duty cycles associated with current mode regulators. The operating frequency is adjustable from 50kHz to 500kHz to allow optimization of size and efficiency. To reduce EMI, a frequency synchronization pin allows multiple ICs from the LM(2)557x family to self-synchronize or to synchronize to an external clock. The LM5574 makes sure of robustness with cycle-by-cycle current limit, short-circuit protection, thermal shutdown, and remote shutdown. The device is available in a 16-pin TSSOP package. The LM5574 is supported by the full suite of WEBENCH online design tools.

The LM5574 is an easy-to-use, buck regulator that allows design engineers to design and optimize a robust power supply using a minimum set of components. Operating with an input voltage range of 6V to 75V, the LM5574 delivers 0.5A of continuous output current with an integrated 750mΩ N-Channel MOSFET. The regulator uses an emulated current mode architecture, which provides inherent line regulation, tight load transient response, and ease-of-loop compensation without the usual limitation of low-duty cycles associated with current mode regulators. The operating frequency is adjustable from 50kHz to 500kHz to allow optimization of size and efficiency. To reduce EMI, a frequency synchronization pin allows multiple ICs from the LM(2)557x family to self-synchronize or to synchronize to an external clock. The LM5574 makes sure of robustness with cycle-by-cycle current limit, short-circuit protection, thermal shutdown, and remote shutdown. The device is available in a 16-pin TSSOP package. The LM5574 is supported by the full suite of WEBENCH online design tools.

Subscribe to Welllinkchips !
Your Name
* Email
Submit a request