0
TPS2597
  • TPS2597
  • TPS2597
  • TPS2597
  • TPS2597
  • TPS2597
  • TPS2597

TPS2597

ACTIVE

2.7-V–23-V, 7-A, 9.8-mΩ eFuse with accurate current monitor and transient overcurrent blanking

Texas Instruments TPS2597 Product Info

1 April 2026 0

Parameters

Vabsmax_cont (V)

28

Vin (max) (V)

23

Vin (min) (V)

2.7

Current limit (max) (A)

7.7

Current limit (min) (A)

0.87

Features

Adjustable soft start, Current monitoring, Fault output, Overcurrent protection, Overvoltage protection, Power good signal, Short-circuit protection, Thermal shutdown, adjustable UVLO

UL recognition

IEC62368, UL2367

Overcurrent response

Circuit breaker, Current limiting

Fault response

Auto-retry, Latch-off

Ron (typ) (mΩ)

9.8

Overvoltage response

Clamp, Cut-off

Rating

Catalog

Soft start

Adjustable

Quiescent current (Iq) (typ) (A)

0.000407

Quiescent current (Iq) (max) (A)

0.00065

Device type

eFuses and hot swap controllers

Operating temperature range (°C)

-40 to 125

Package

VQFN-HR (RPW)-10-4 mm² 2 x 2

Features

  • Wide operating input voltage range: 2.7V to 23V
    • 28V absolute maximum
  • Integrated FET with low on-resistance: RON = 9.8mΩ (typ.)
  • Fast overvoltage protection
    • Overvoltage clamp (OVC) with pin-selectable threshold (3.89V, 5.76V, and 13.88V) and 5µs (typical) response time or
    • Adjustable overvoltage lockout (OVLO) with 1.2µs (typical) response time
  • Overcurrent protection with load current monitor output (ILM)
    • Active current limit or circuit-breaker options
    • Adjustable threshold (ILIM) 0.87A–7.7A
      • ±10% accuracy for ILIM > 1.74A
    • Adjustable transient blanking timer (ITIMER) to allow peak currents up to 2 × ILIM
    • Output load current monitor accuracy: ±8% (max)
  • Fast-trip response for short-circuit protection
    • 550ns (typical) response time
    • Adjustable (2 × ILIM) and fixed thresholds
  • Active high enable input with adjustable undervoltage lockout threshold (UVLO)
  • Adjustable output slew rate control (dVdt)
  • Overtemperature protection
  • Digital outputs
    • Fault indication (FLT) or
    • Power-Good indication (PG) with adjustable threshold (PGTH)
  • UL 2367 recognition
    • File No. E339631
    • RILM ≥ 750Ω
  • IEC 62368-1 CB certified
  • Small footprint: QFN 2mm × 2mm, 0.45mm pitch
  • Wide operating input voltage range: 2.7V to 23V
    • 28V absolute maximum
  • Integrated FET with low on-resistance: RON = 9.8mΩ (typ.)
  • Fast overvoltage protection
    • Overvoltage clamp (OVC) with pin-selectable threshold (3.89V, 5.76V, and 13.88V) and 5µs (typical) response time or
    • Adjustable overvoltage lockout (OVLO) with 1.2µs (typical) response time
  • Overcurrent protection with load current monitor output (ILM)
    • Active current limit or circuit-breaker options
    • Adjustable threshold (ILIM) 0.87A–7.7A
      • ±10% accuracy for ILIM > 1.74A
    • Adjustable transient blanking timer (ITIMER) to allow peak currents up to 2 × ILIM
    • Output load current monitor accuracy: ±8% (max)
  • Fast-trip response for short-circuit protection
    • 550ns (typical) response time
    • Adjustable (2 × ILIM) and fixed thresholds
  • Active high enable input with adjustable undervoltage lockout threshold (UVLO)
  • Adjustable output slew rate control (dVdt)
  • Overtemperature protection
  • Digital outputs
    • Fault indication (FLT) or
    • Power-Good indication (PG) with adjustable threshold (PGTH)
  • UL 2367 recognition
    • File No. E339631
    • RILM ≥ 750Ω
  • IEC 62368-1 CB certified
  • Small footprint: QFN 2mm × 2mm, 0.45mm pitch

Description

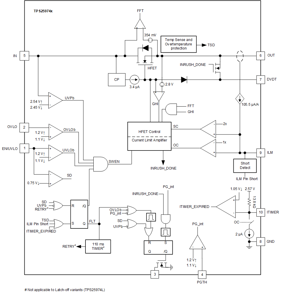
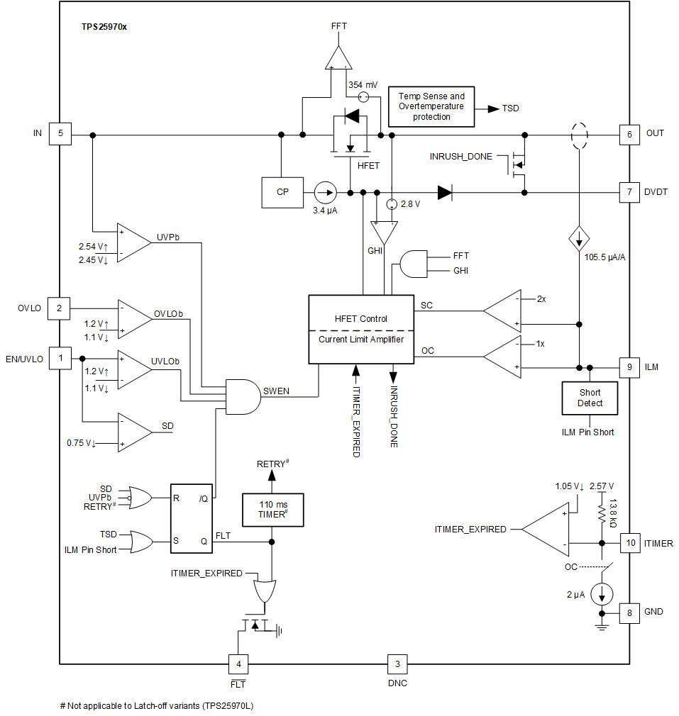
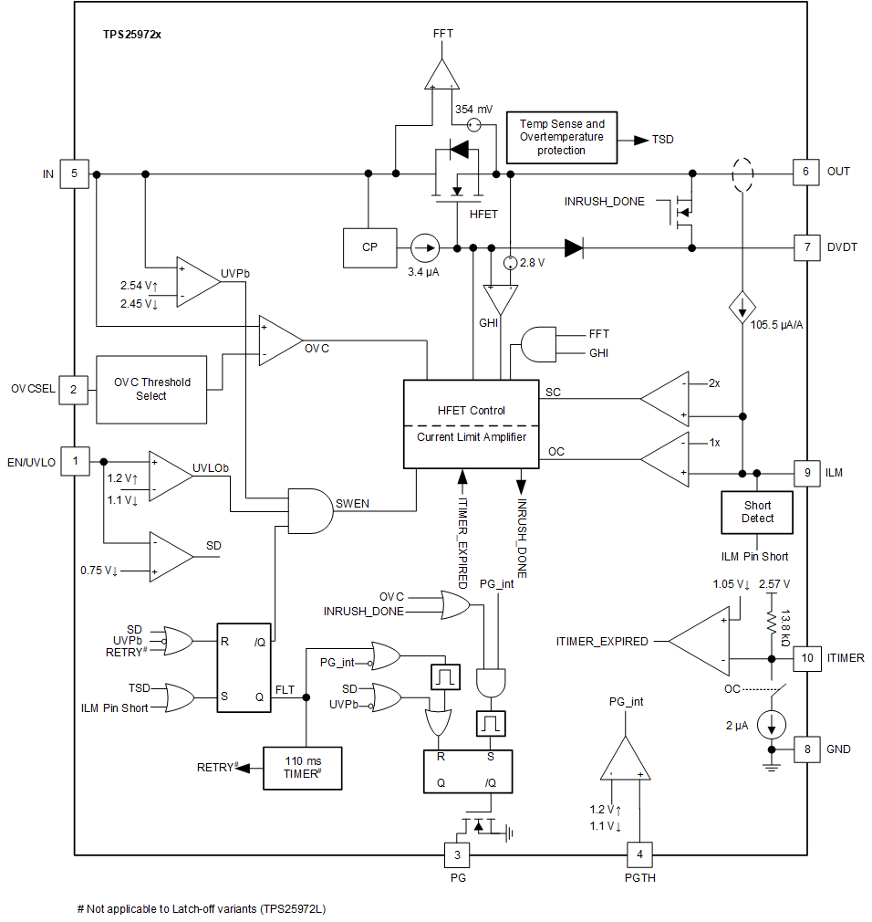
The TPS2597xx family of eFuses is a highly integrated circuit protection and power management solution in a small package. The devices provide multiple protection modes using very few external components and are a robust defense against overloads, short-circuits, voltage surges and excessive inrush current.

Output slew rate and inrush current can be adjusted using a single external capacitor. Loads are protected from input overvoltage conditions either by clamping the output to a safe fixed maximum voltage (pin selectable), or by cutting off the output if the input exceeds an adjustable overvoltage threshold. The devices respond to output overload by actively limiting the current or breaking the circuit. The output current limit threshold as well as the transient overcurrent blanking timer are user adjustable. The current limit control pin also functions as an analog load current monitor.

The devices are available in a 2mm × 2mm, 10-pin HotRod™ QFN package for improved thermal performance and reduced system footprint.

The devices are characterized for operation over a junction temperature range of –40°C to +125°C.

The TPS2597xx family of eFuses is a highly integrated circuit protection and power management solution in a small package. The devices provide multiple protection modes using very few external components and are a robust defense against overloads, short-circuits, voltage surges and excessive inrush current.

Output slew rate and inrush current can be adjusted using a single external capacitor. Loads are protected from input overvoltage conditions either by clamping the output to a safe fixed maximum voltage (pin selectable), or by cutting off the output if the input exceeds an adjustable overvoltage threshold. The devices respond to output overload by actively limiting the current or breaking the circuit. The output current limit threshold as well as the transient overcurrent blanking timer are user adjustable. The current limit control pin also functions as an analog load current monitor.

The devices are available in a 2mm × 2mm, 10-pin HotRod™ QFN package for improved thermal performance and reduced system footprint.

The devices are characterized for operation over a junction temperature range of –40°C to +125°C.

Subscribe to Welllinkchips !
Your Name
* Email
Submit a request