0
TPS25910
  • TPS25910
  • TPS25910

TPS25910

ACTIVE

2.9-V to 20-V, 30mΩ, 0.8-6.5A eFuse

Texas Instruments TPS25910 Product Info

1 April 2026 1

Parameters

Vabsmax_cont (V)

22

Vin (max) (V)

20

Vin (min) (V)

2.9

Current limit (max) (A)

6.5

Current limit (min) (A)

0.83

Features

Adjustable current limit, Adjustable soft start, Fault output, Overcurrent protection, Reverse current blocking when off, Thermal shutdown

UL recognition

UL2367

Overcurrent response

Current limiting

Fault response

Auto-retry

Ron (typ) (mΩ)

30

Rating

Catalog

Soft start

Adjustable

Quiescent current (Iq) (typ) (A)

0.0025

Quiescent current (Iq) (max) (A)

0.004

Device type

eFuses and hot swap controllers

Operating temperature range (°C)

-40 to 125

Package

VQFN (RSA)-16-16 mm² 4 x 4

Features

  • Up to 20-V Bus Operation
  • Integrated 30-mΩ Pass MOSFET
  • Programmable Current Limit from:
    0.83 A to 6.5 A
  • Programmable Inrush Current Slew Rate
  • Thermal Shutdown and fault alert
  • 4-mm x 4-mm QFN16
  • –40°C to 125°C Junction
    Temperature Range
  • UL2367 Recognized - File Number E169910
  • CB Certified
  • Up to 20-V Bus Operation
  • Integrated 30-mΩ Pass MOSFET
  • Programmable Current Limit from:
    0.83 A to 6.5 A
  • Programmable Inrush Current Slew Rate
  • Thermal Shutdown and fault alert
  • 4-mm x 4-mm QFN16
  • –40°C to 125°C Junction
    Temperature Range
  • UL2367 Recognized - File Number E169910
  • CB Certified

Description

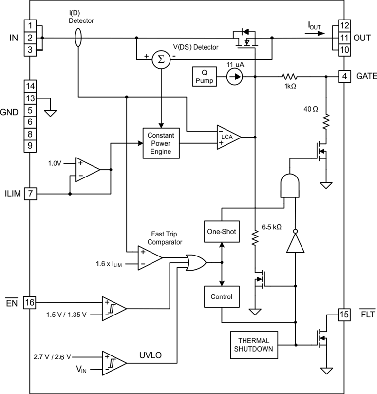
The TPS25910 device provides highly integrated hot-swap power management and superior protection in applications up to 20 V. The maximum UV turn-on threshold of 2.9 V makes the TPS25910 device well suited to standard bus voltages as low as 3.3 V. This device is intended for systems where a voltage bus must be protected from undesired permanent and transient overload.

At start-up or when hot plugging into the system bus, the TPS25910 device limits the inrush current by controlling the ramp rate of the output voltage, VOUT. The slew rate of VOUT can be adjusted with a capacitor between the GATE pin and the GND pin.

Built in SOA protection ensures that the internal MOSFET operates inside a safe operating area (SOA) under the harshest operating conditions. In addition, the current-limit threshold, which is independent of the power limit, can be adjusted with a resistor between the ILIM pin and the GND pin.

The TPS25910 device provides a fault indicator output when in thermal fault.

The TPS25910 device is available in a 16-pin QFN package.

The TPS25910 device provides highly integrated hot-swap power management and superior protection in applications up to 20 V. The maximum UV turn-on threshold of 2.9 V makes the TPS25910 device well suited to standard bus voltages as low as 3.3 V. This device is intended for systems where a voltage bus must be protected from undesired permanent and transient overload.

At start-up or when hot plugging into the system bus, the TPS25910 device limits the inrush current by controlling the ramp rate of the output voltage, VOUT. The slew rate of VOUT can be adjusted with a capacitor between the GATE pin and the GND pin.

Built in SOA protection ensures that the internal MOSFET operates inside a safe operating area (SOA) under the harshest operating conditions. In addition, the current-limit threshold, which is independent of the power limit, can be adjusted with a resistor between the ILIM pin and the GND pin.

The TPS25910 device provides a fault indicator output when in thermal fault.

The TPS25910 device is available in a 16-pin QFN package.

Subscribe to Welllinkchips !
Your Name
* Email
Submit a request