0
TPS25200-Q1
  • TPS25200-Q1
  • TPS25200-Q1

TPS25200-Q1

ACTIVE

2.5-V to 6.5-V, 67mΩ, 2.1-2.7A automotive eFuse with reverse current blocking when off

Texas Instruments TPS25200-Q1 Product Info

1 April 2026 0

Parameters

Vabsmax_cont (V)

20

Vin (max) (V)

6.5

Vin (min) (V)

2.5

Current limit (max) (A)

2.7

Current limit (min) (A)

0.083

Features

Fault output, Overcurrent protection, Overvoltage protection, Reverse current blocking when off, Short-circuit protection, Soft-start, Thermal shutdown

Overcurrent response

Current limiting

Fault response

Latch-off

Ron (typ) (mΩ)

67

Overvoltage response

Clamp, Cut-off

Rating

Automotive

Soft start

Adjustable

Quiescent current (Iq) (typ) (A)

0.000147

Quiescent current (Iq) (max) (A)

0.0002

Device type

eFuses and hot swap controllers

TI functional safety category

Functional Safety-Capable

Operating temperature range (°C)

-40 to 125

Package

WSON (DRV)-6-4 mm² 2 x 2

Features

  • Qualified for Automotive Applications
  • AEC-Q100 Qualified With the Following Results:
    • Device HBM Classification Level 2
    • Device CDM Classification Level C5
  • 2.5-V to 6.5-V Operation
  • 20-V Continuous VIN (Absolute Maximum)
  • 7.6-V Input Overvoltage Shutoff
  • 5.25-V to 5.55-V Fixed Overvoltge Clamp
  • 0.6-µs Overvoltage Lockout Response
  • 3.5-µs Short-Circuit Response
  • 67-mΩ High-Side MOSFET
  • Accurate 2.5-A Minimum, 2.9-A Maximum and
    2.1-A Minimum, 2.5-A Maximum Setting (Including
    Resistor)
  • ±6.3% Current-Limit Accuracy at 2.7 A
  • Reverse Current Blocking While Disabled
  • Built-in Soft Start
  • Pin-to-Pin Compatible with TPS2553
  • Qualified for Automotive Applications
  • AEC-Q100 Qualified With the Following Results:
    • Device HBM Classification Level 2
    • Device CDM Classification Level C5
  • 2.5-V to 6.5-V Operation
  • 20-V Continuous VIN (Absolute Maximum)
  • 7.6-V Input Overvoltage Shutoff
  • 5.25-V to 5.55-V Fixed Overvoltge Clamp
  • 0.6-µs Overvoltage Lockout Response
  • 3.5-µs Short-Circuit Response
  • 67-mΩ High-Side MOSFET
  • Accurate 2.5-A Minimum, 2.9-A Maximum and
    2.1-A Minimum, 2.5-A Maximum Setting (Including
    Resistor)
  • ±6.3% Current-Limit Accuracy at 2.7 A
  • Reverse Current Blocking While Disabled
  • Built-in Soft Start
  • Pin-to-Pin Compatible with TPS2553

Description

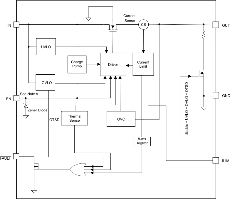
The TPS25200-Q1 device is a 5-V eFuse with a precision current-limit and overvoltage clamp. The device provides robust protection for load and source during overvoltage and overcurrent events.

The TPS25200-Q1 device is an intelligent protected load-switch with a VIN value tolerant to 20 V. In the event that an incorrect voltage is applied at the IN pin, the output clamps to 5.4 V to protect the load. If the voltage at the IN pin exceeds 7.6 V, the device disconnects the load to prevent damage to the device, load, or both.

The TPS25200-Q1 device has an internal 67-mΩ power switch and is intended for protecting the source, device, and load under a variety of abnormal conditions. The device provides up to 2.4 A of continuous load current. The current-limit is programmable from 85 mA to 2.7 A with a single resistor to ground. During overload events, the output current is limited to the level set by the RILIM resistor. If a persistent overload occurs, the device eventually enters thermal shutoff to prevent damage to the TPS25200-Q1 device.

The TPS25200-Q1 device is a 5-V eFuse with a precision current-limit and overvoltage clamp. The device provides robust protection for load and source during overvoltage and overcurrent events.

The TPS25200-Q1 device is an intelligent protected load-switch with a VIN value tolerant to 20 V. In the event that an incorrect voltage is applied at the IN pin, the output clamps to 5.4 V to protect the load. If the voltage at the IN pin exceeds 7.6 V, the device disconnects the load to prevent damage to the device, load, or both.

The TPS25200-Q1 device has an internal 67-mΩ power switch and is intended for protecting the source, device, and load under a variety of abnormal conditions. The device provides up to 2.4 A of continuous load current. The current-limit is programmable from 85 mA to 2.7 A with a single resistor to ground. During overload events, the output current is limited to the level set by the RILIM resistor. If a persistent overload occurs, the device eventually enters thermal shutoff to prevent damage to the TPS25200-Q1 device.

Subscribe to Welllinkchips !
Your Name
* Email
Submit a request