0
TPS23521
  • TPS23521
  • TPS23521

TPS23521

ACTIVE

-10-V to -80-V hot swap controller with dual current limit and dual gate drive

Texas Instruments TPS23521 Product Info

1 April 2026 1

Parameters

Vabsmax_cont (V)

-200

Vin (max) (V)

-10

Vin (min) (V)

-80

Current limit (min) (A)

0.01

Features

Adjustable current limit, Adjustable soft start, Fault output, Overcurrent protection, Overvoltage protection, Power good signal, adjustable UVLO

Overcurrent response

Circuit breaker, Current limiting

Fault response

Auto-retry

Overvoltage response

Cut-off

Rating

Catalog

Soft start

Adjustable

Quiescent current (Iq) (typ) (A)

0.001

Quiescent current (Iq) (max) (A)

0.001

Device type

eFuses and hot swap controllers

Operating temperature range (°C)

-40 to 125

Package

TSSOP (PW)-16-32 mm² 5 x 6.4

Features

  • –10-V to –80-V DC Operation, –200-V Absolute Maximum
  • Soft Start Cap Disconnect
  • Dual Hot Swap Gate Drive
  • 400-µA Gate Sourcing Current
  • Dual Current Limit (based on VDS)
    • 25 mV ±4% When Low VDS
    • 3 mV ±25% When High VDS
  • Programmable UV(±1.5%) and OV (±2%)
    • Programmable Hysteresis (±11%)
  • Retries After Time Out
  • 16-Pin TSSOP
  • –10-V to –80-V DC Operation, –200-V Absolute Maximum
  • Soft Start Cap Disconnect
  • Dual Hot Swap Gate Drive
  • 400-µA Gate Sourcing Current
  • Dual Current Limit (based on VDS)
    • 25 mV ±4% When Low VDS
    • 3 mV ±25% When High VDS
  • Programmable UV(±1.5%) and OV (±2%)
    • Programmable Hysteresis (±11%)
  • Retries After Time Out
  • 16-Pin TSSOP

Description

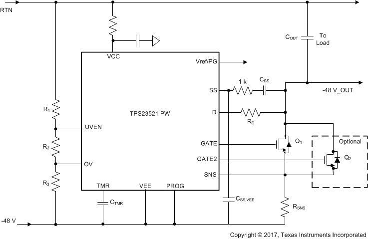
The TPS23521 is a high performance hot swap that enables high power telecom systems to comply with stringent transient requirements. The 200-V absolute maximum rating makes it easier to survive lightning surge tests (IEC61000-4-5). The soft start cap disconnect allows for the use of smaller hot swap FETs by limiting the inrush current, without hurting the transient response. The dual hot swap gate driver saves space and BOM cost in high power applications that require multiple hot swap FETs.The 400-µA sourcing current allows fast recovery, which helps to avoid system resets during lightning surge tests. The dual current limit makes it easier to pass brown outs and input steps such as required by the ATIS 0600315.2013. Finally, it offers accurate undervoltage and overvoltage protection with programmable thresholds and hysteresis.

The TPS23521 is a high performance hot swap that enables high power telecom systems to comply with stringent transient requirements. The 200-V absolute maximum rating makes it easier to survive lightning surge tests (IEC61000-4-5). The soft start cap disconnect allows for the use of smaller hot swap FETs by limiting the inrush current, without hurting the transient response. The dual hot swap gate driver saves space and BOM cost in high power applications that require multiple hot swap FETs.The 400-µA sourcing current allows fast recovery, which helps to avoid system resets during lightning surge tests. The dual current limit makes it easier to pass brown outs and input steps such as required by the ATIS 0600315.2013. Finally, it offers accurate undervoltage and overvoltage protection with programmable thresholds and hysteresis.

Subscribe to Welllinkchips !
Your Name
* Email
Submit a request