0
TPIC74101-Q1
  • TPIC74101-Q1
  • TPIC74101-Q1

TPIC74101-Q1

ACTIVE

480kHz 1.5V to 40V, 1A buck-boost converter with 5V Fixed output Voltage, AEC-Q100 qualified

Texas Instruments TPIC74101-Q1 Product Info

1 April 2026 1

Parameters

Rating

Automotive

Topology

Buck-Boost

Vin (max) (V)

40

Vin (min) (V)

1.5

Vout (max) (V)

5

Vout (min) (V)

5

Switch current limit (typ) (A)

1.5

Features

Enable, Light-load efficiency, Power good, Synchronous rectification

Operating temperature range (°C)

-40 to 125

Iq (typ) (A)

0.0001

Duty cycle (max) (%)

99

Package

HTSSOP (PWP)-20-41.6 mm² 6.5 x 6.4

Features

  • Qualified for Automotive Applications
  • AEC-Q100 Qualified With the Following Results:
    • Device HBM ESD Classification level 1B for
      pin 7 (L2), pin 8 (VOUT), pin 9 (5Vg)
    • Device HBM ESD Classification 2 for pins 1–6
      and 10–20
    • Device CDM ESD Classification Level C4B
  • Switch-Mode Regulator
    • 5 V ±2%, Buck Mode
    • 5 V ±3%, Low-Power or Boost or Boost/
      buck Crossover Mode
  • Switching Frequency, 380 kHz (typical)
  • Input Operating Range, 1.5 V to 40 V, (Vdriver)
    • 1-A Load-Current Capability
    • 200-mA Load-Current Capability Down to 2-V Input
      (Vdriver)
    • 120-mA Load-Current Capability Down to
      1.5-V Input (Vdriver)
  • Enable Function
  • Low-Power Operation Mode
  • Switched 5-V Regulated Output on 5Vg With Current
    Limit
  • Programmable Slew Rate and Frequency Modulation
    for EMI Consideration
  • Reset Function With Deglitch Timer and Programmable
    Delay
  • Alarm Function for Undervoltage Detection and
    Indication
  • Thermally Enhanced Package for Efficient Heat
    Management
  • Qualified for Automotive Applications
  • AEC-Q100 Qualified With the Following Results:
    • Device HBM ESD Classification level 1B for
      pin 7 (L2), pin 8 (VOUT), pin 9 (5Vg)
    • Device HBM ESD Classification 2 for pins 1–6
      and 10–20
    • Device CDM ESD Classification Level C4B
  • Switch-Mode Regulator
    • 5 V ±2%, Buck Mode
    • 5 V ±3%, Low-Power or Boost or Boost/
      buck Crossover Mode
  • Switching Frequency, 380 kHz (typical)
  • Input Operating Range, 1.5 V to 40 V, (Vdriver)
    • 1-A Load-Current Capability
    • 200-mA Load-Current Capability Down to 2-V Input
      (Vdriver)
    • 120-mA Load-Current Capability Down to
      1.5-V Input (Vdriver)
  • Enable Function
  • Low-Power Operation Mode
  • Switched 5-V Regulated Output on 5Vg With Current
    Limit
  • Programmable Slew Rate and Frequency Modulation
    for EMI Consideration
  • Reset Function With Deglitch Timer and Programmable
    Delay
  • Alarm Function for Undervoltage Detection and
    Indication
  • Thermally Enhanced Package for Efficient Heat
    Management

Description

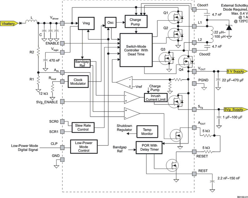
The TPIC74101-Q1 is a switch-mode regulator with integrated switches for voltage-mode control. With the aid of external components (LC combination), the device regulates the output to 5 V ±2% for a wide input-voltage range.

The TPIC74101-Q1 offers a reset function to detect and indicate when the 5-V output rail is outside of the specified tolerance. This reset delay is programmable using an external timing capacitor on the RESET Pin. Additionally, an alarm (AOUT) feature is activated when the input supply rail Vdriver is below a prescaled specified value (set by the AIN pin).

The TPIC74101-Q1 has a frequency-modulation scheme to minimize EMI. The clock modulator permits a modulation of the switching frequency to reduce interference energy in the frequency band.

The 5Vg output is a switched 5-V regulated output with internal current limiting to prevent RESET from being asserted when powering a capacitive load on the supply line. This function is controlled by the 5Vg_ENABLE Pin. If there is a short to ground on this output (5Vg output), the output self-protects by operating in a chopping mode. This does, however, increase the output ripple voltage on VOUT during this fault condition.

The TPIC74101-Q1 is a switch-mode regulator with integrated switches for voltage-mode control. With the aid of external components (LC combination), the device regulates the output to 5 V ±2% for a wide input-voltage range.

The TPIC74101-Q1 offers a reset function to detect and indicate when the 5-V output rail is outside of the specified tolerance. This reset delay is programmable using an external timing capacitor on the RESET Pin. Additionally, an alarm (AOUT) feature is activated when the input supply rail Vdriver is below a prescaled specified value (set by the AIN pin).

The TPIC74101-Q1 has a frequency-modulation scheme to minimize EMI. The clock modulator permits a modulation of the switching frequency to reduce interference energy in the frequency band.

The 5Vg output is a switched 5-V regulated output with internal current limiting to prevent RESET from being asserted when powering a capacitive load on the supply line. This function is controlled by the 5Vg_ENABLE Pin. If there is a short to ground on this output (5Vg output), the output self-protects by operating in a chopping mode. This does, however, increase the output ripple voltage on VOUT during this fault condition.

Subscribe to Welllinkchips !
Your Name
* Email
Submit a request