0
TLV9044
  • TLV9044
  • TLV9044
  • TLV9044
  • TLV9044
  • TLV9044

TLV9044

ACTIVE

Quad, 5.5V, 350kHz ultra-low 1.2V op amp with low quiescent current (10μA)

Texas Instruments TLV9044 Product Info

1 April 2026 0

Parameters

Number of channels

4

Total supply voltage (+5 V = 5, ±5 V = 10) (max) (V)

5.5

Total supply voltage (+5 V = 5, ±5 V = 10) (min) (V)

1.2

Rail-to-rail

In, Out

GBW (typ) (MHz)

0.35

Slew rate (typ) (V/µs)

0.2

Vos (offset voltage at 25°C) (max) (mV)

2.25

Iq per channel (typ) (mA)

0.01

Vn at 1 kHz (typ) (nV√Hz)

66

Rating

Catalog

Operating temperature range (°C)

-40 to 125

Offset drift (typ) (µV/°C)

0.8

Features

Cost Optimized, EMI Hardened, Low Power, Shutdown, Small Size

Input bias current (max) (pA)

12

CMRR (typ) (dB)

89

Iout (typ) (A)

0.04

Architecture

CMOS

Input common mode headroom (to negative supply) (typ) (V)

0

Input common mode headroom (to positive supply) (typ) (V)

0

Output swing headroom (to negative supply) (typ) (V)

0.2

Output swing headroom (to positive supply) (typ) (V)

0.2

Package

SOIC (D)-14-51.9 mm² 8.65 x 6

Features

  • Low power CMOS amplifier for cost-optimized applications
  • Operational from supply voltage as low as 1.2V
  • Low input bias current: 1pA typical, 12pA maximum
  • Low quiescent current: 10µA/ch
  • Low integrated noise of 6.5 µVp-p in 0.1Hz – 10Hz
  • Rail-to-rail input and output
  • High gain bandwidth product: 350kHz
  • Thermal noise floor: 64nV/√Hz
  • Low input offset voltage: ±0.6mV
  • Unity-gain stable
  • Robustly drives 100pF of load capacitance
  • Internal RFI and EMI filtered input pins
  • Wide specified temperature range: –40°C to 125°C
  • For decompensated version (16µA/ch, 3.1MHz), see TLV9041D and TLV9042D
  • Low power CMOS amplifier for cost-optimized applications
  • Operational from supply voltage as low as 1.2V
  • Low input bias current: 1pA typical, 12pA maximum
  • Low quiescent current: 10µA/ch
  • Low integrated noise of 6.5 µVp-p in 0.1Hz – 10Hz
  • Rail-to-rail input and output
  • High gain bandwidth product: 350kHz
  • Thermal noise floor: 64nV/√Hz
  • Low input offset voltage: ±0.6mV
  • Unity-gain stable
  • Robustly drives 100pF of load capacitance
  • Internal RFI and EMI filtered input pins
  • Wide specified temperature range: –40°C to 125°C
  • For decompensated version (16µA/ch, 3.1MHz), see TLV9041D and TLV9042D

Description

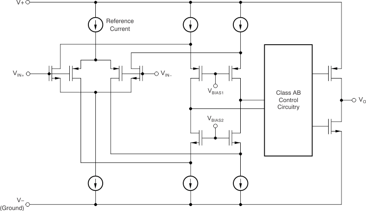
The low-power TLV904x family includes single (TLV9041), dual (TLV9042), and quad-channel (TLV9044) ultra-low-voltage (1.2V to 5.5V) operational amplifiers (op-amps) with rail-to-rail input and output swing capabilities. The TLV904x enables power savings both with the low quiescent current (10µA, typical) and the ability to operate at supply voltages as low as 1.2V, making the device one of the few amplifiers in the industry capable of 1.5V coin cell applications. Further power savings can be achieved using the shutdown mode (TLV9041S, TLV9042S, and TLV9044S) that allows the amplifiers to be switched off and enter into a standby mode with typical current consumption of less than 150nA. These devices offer a cost-effective amplifier design for power and space-constrained applications such as battery-powered IoT devices, wearable electronics, and personal electronics where low-voltage operation is crucial.

The robust design of the TLV904x family simplifies circuit design. These op-amps feature an integrated RFI and EMI rejection filter, unity-gain stability, and no-phase reversal in input overdrive conditions. The device also delivers excellent AC performance with a gain bandwidth of 350kHz and a high cap load drive of 100pF, enabling designers to achieve both improved performance and lower power consumption.

Space-saving micro-size packages, such as X2QFN and WSON, are offered for all channel variants (single, dual, and quad), along with industry-standard packages such as SOIC, VSSOP, TSSOP, and SOT-23 packages.

The low-power TLV904x family includes single (TLV9041), dual (TLV9042), and quad-channel (TLV9044) ultra-low-voltage (1.2V to 5.5V) operational amplifiers (op-amps) with rail-to-rail input and output swing capabilities. The TLV904x enables power savings both with the low quiescent current (10µA, typical) and the ability to operate at supply voltages as low as 1.2V, making the device one of the few amplifiers in the industry capable of 1.5V coin cell applications. Further power savings can be achieved using the shutdown mode (TLV9041S, TLV9042S, and TLV9044S) that allows the amplifiers to be switched off and enter into a standby mode with typical current consumption of less than 150nA. These devices offer a cost-effective amplifier design for power and space-constrained applications such as battery-powered IoT devices, wearable electronics, and personal electronics where low-voltage operation is crucial.

The robust design of the TLV904x family simplifies circuit design. These op-amps feature an integrated RFI and EMI rejection filter, unity-gain stability, and no-phase reversal in input overdrive conditions. The device also delivers excellent AC performance with a gain bandwidth of 350kHz and a high cap load drive of 100pF, enabling designers to achieve both improved performance and lower power consumption.

Space-saving micro-size packages, such as X2QFN and WSON, are offered for all channel variants (single, dual, and quad), along with industry-standard packages such as SOIC, VSSOP, TSSOP, and SOT-23 packages.

Subscribe to Welllinkchips !
Your Name
* Email
Submit a request