0
LM5070
  • LM5070
  • LM5070
  • LM5070
  • LM5070
  • LM5070

LM5070

ACTIVE

Class 3 PoE PD with flyback DC-DC controller with adjustable UVLO Packages Packages

Texas Instruments LM5070 Product Info

1 April 2026 0

Parameters

PoE standards supported

802.3at Type 1 (802.3af)

PD power level

13W

DC/DC control

PD and DC/DC

Vin (max) (V)

75

Vin (min) (V)

1.8

PoE current limit (min) (mA)

300

PoE inrush limit (mA) (typ) (A)

Programmable

rDS(on) per FET (typ) (mΩ)

1000

Features

Error amplifier, Programmable UVLO, Thermal shutdown

Fault response

Thermal Cycling

Operating temperature range (°C)

-40 to 125

Rating

Catalog

Package

TSSOP (PW)-16-32 mm² 5 x 6.4

Features

  • Fully Compliant 802.3af Power Interface Port
  • 80V, 1Ω, 400 mA Internal MOSFET
  • Programmable Inrush Current Limit
  • Detection Resistor Disconnect Function
  • Programmable Classification Current
  • Programmable Under-voltage Lockout with Programmable Hysteresis
  • Thermal Shutdown Protection
  • Current Mode Pulse Width Modulator
  • Supports Both Isolated and Non-Isolated Applications
  • Error Amplifier and Reference for Non-Isolated Applications
  • Programmable Oscillator Frequency
  • Programmable Soft-Start
  • 80% Maximum Duty Cycle Limiter, Slope Compensation (-80 device)
  • 50% Maximum Duty Cycle Limiter, No Slope Compensation (-50 device)
  • 800 mA Peak Gate Driver

Packages

  • TSSOP-16
  • WSON-16 (5 mm x 5 mm)

All trademarks are the property of their respective owners.

  • Fully Compliant 802.3af Power Interface Port
  • 80V, 1Ω, 400 mA Internal MOSFET
  • Programmable Inrush Current Limit
  • Detection Resistor Disconnect Function
  • Programmable Classification Current
  • Programmable Under-voltage Lockout with Programmable Hysteresis
  • Thermal Shutdown Protection
  • Current Mode Pulse Width Modulator
  • Supports Both Isolated and Non-Isolated Applications
  • Error Amplifier and Reference for Non-Isolated Applications
  • Programmable Oscillator Frequency
  • Programmable Soft-Start
  • 80% Maximum Duty Cycle Limiter, Slope Compensation (-80 device)
  • 50% Maximum Duty Cycle Limiter, No Slope Compensation (-50 device)
  • 800 mA Peak Gate Driver

Packages

  • TSSOP-16
  • WSON-16 (5 mm x 5 mm)

All trademarks are the property of their respective owners.

Description

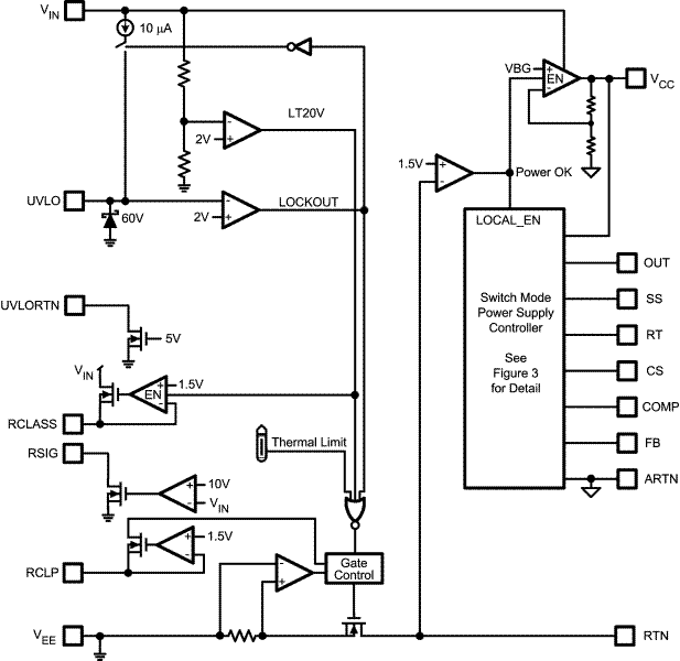
The LM5070 power interface port and pulse width modulation (PWM) controller provides a complete integrated solution for Powered Devices (PD) that connect into Power over Ethernet (PoE) systems. The LM5070 integrates an 80V, 400mA line connection switch and associated control for a fully IEEE 802.3af compliant interface with a full featured current mode pulse width modulator dc-dc converter. All power sequencing requirements between the controller interface and switch mode power supply (SMPS) are integrated into the IC. Two options are available providing either an 80% maximum duty cycle limit with slope compensation (on the –80 suffix) device or a 50% maximum duty cycle limit and no slope compensation on the (–50 suffix) device.

The LM5070 power interface port and pulse width modulation (PWM) controller provides a complete integrated solution for Powered Devices (PD) that connect into Power over Ethernet (PoE) systems. The LM5070 integrates an 80V, 400mA line connection switch and associated control for a fully IEEE 802.3af compliant interface with a full featured current mode pulse width modulator dc-dc converter. All power sequencing requirements between the controller interface and switch mode power supply (SMPS) are integrated into the IC. Two options are available providing either an 80% maximum duty cycle limit with slope compensation (on the –80 suffix) device or a 50% maximum duty cycle limit and no slope compensation on the (–50 suffix) device.

Subscribe to Welllinkchips !
Your Name
* Email
Submit a request