0
TIC10024-Q1
  • TIC10024-Q1
  • TIC10024-Q1
  • TIC10024-Q1

TIC10024-Q1

ACTIVE

Automotive 35-V multi-switch detection interface (MSDI) with SPI

Texas Instruments TIC10024-Q1 Product Info

1 April 2026 1

Parameters

Number of input channels

24

Operating voltage (min) (V)

4.5

Operating voltage (max) (V)

35

Input/output voltage (max) (V)

40

Input/output voltage (min) (V)

-24

IO current (mA)

1, 2, 5, 10, 15

Operating temperature range (°C)

-40 to 125

TI functional safety category

Functional Safety-Capable

Interface type

SPI

Features

Configurable wetting current, Interrupt wake-up operation, Overvoltage warning, Polling mode, SPI, Undervoltage warning, Withstands load dump condition and reverse polarity condition

Logic voltage (min) (V)

3

Logic voltage (max) (V)

5.5

Rating

Automotive

Package

HTSSOP (DCP)-38-62.08 mm² 9.7 x 6.4

Features

  • Qualified for automotive applications
  • AEC-Q100 Qualified with the following results:
    • Device temperature grade 1: –40°C to 125°C ambient operating temperature
    • Device HBM ESD classification level H2
    • Device CDM ESD classification level C4B
  • Functional Safety-Capable
  • Designed to support 12-V automotive systems with over-voltage and under-voltage warning
  • Monitors up to 24 direct switch inputs with 10 inputs configurable to monitor switches connected to either ground or battery
  • Switch input withstands up to 40 V (load dump condition) and down to –24 V (reverse polarity condition)
  • 6 Configurable wetting current settings: (0 mA, 1 mA, 2 mA, 5 mA, 10 mA, and 15 mA)
  • Integrated comparator with 4 programmable thresholds for digital switch monitoring
  • Ultra-low operating current in polling mode: 68 µA typical (tPOLL = 64 ms, tPOLL_ACT = 128 µs, all 24 inputs active, comparator mode, all switches open)
  • Interfaces directly to MCU using 3.3 V / 5 V serial peripheral interface (SPI) protocol
  • Interrupt generation to support wake-up operation on all inputs
  • ±8 kV Contact discharge ESD protection on input pins per ISO-10605 with appropriate external components
  • 38-Pin TSSOP package
  • Qualified for automotive applications
  • AEC-Q100 Qualified with the following results:
    • Device temperature grade 1: –40°C to 125°C ambient operating temperature
    • Device HBM ESD classification level H2
    • Device CDM ESD classification level C4B
  • Functional Safety-Capable
  • Designed to support 12-V automotive systems with over-voltage and under-voltage warning
  • Monitors up to 24 direct switch inputs with 10 inputs configurable to monitor switches connected to either ground or battery
  • Switch input withstands up to 40 V (load dump condition) and down to –24 V (reverse polarity condition)
  • 6 Configurable wetting current settings: (0 mA, 1 mA, 2 mA, 5 mA, 10 mA, and 15 mA)
  • Integrated comparator with 4 programmable thresholds for digital switch monitoring
  • Ultra-low operating current in polling mode: 68 µA typical (tPOLL = 64 ms, tPOLL_ACT = 128 µs, all 24 inputs active, comparator mode, all switches open)
  • Interfaces directly to MCU using 3.3 V / 5 V serial peripheral interface (SPI) protocol
  • Interrupt generation to support wake-up operation on all inputs
  • ±8 kV Contact discharge ESD protection on input pins per ISO-10605 with appropriate external components
  • 38-Pin TSSOP package

Description

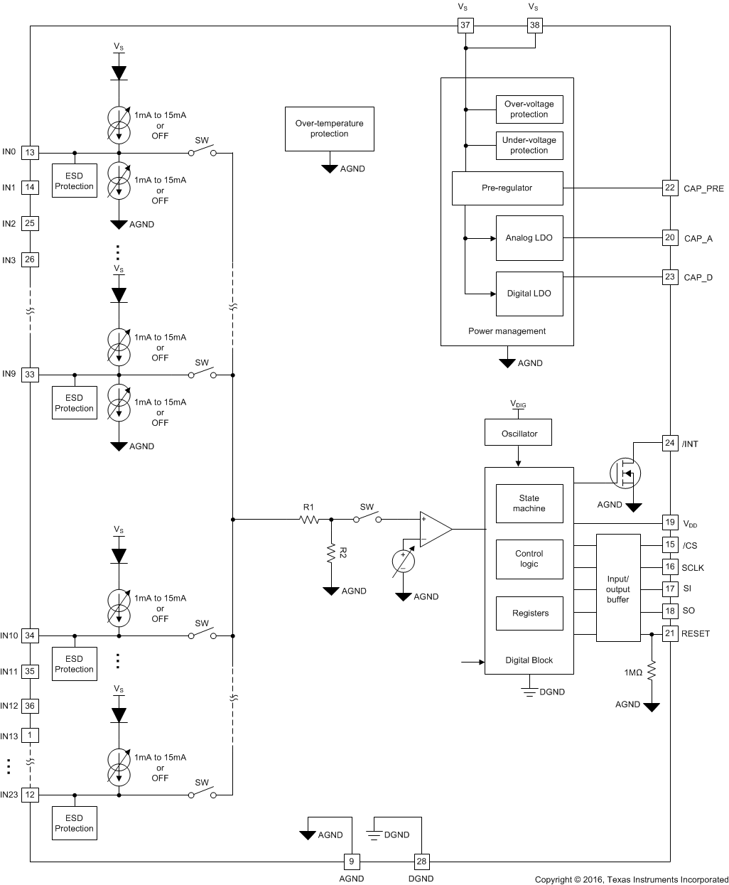
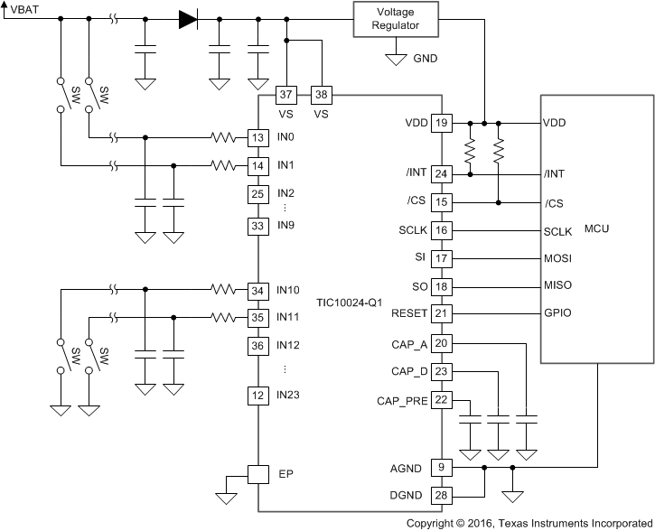
The TIC10024-Q1 is an advanced Multiple Switch Detection Interface (MSDI) device designed to detect external switch status in a 12-V automotive system. The TIC10024-Q1 features a comparator with adjustable thresholds to monitor digital switches independently of the MCU. The device monitors 24 direct switch inputs, with 10 inputs configurable to monitor switches connected to either ground or battery. There are 6 unique wetting current settings that can be programmed for each input to support different application scenarios. The device supports wake-up operation on all switch inputs to eliminate the need to keep the MCU active continuously, thus reducing power consumption of the system. The TIC10024-Q1 also offers integrated fault detection and ESD protection for improved system robustness. The TIC10024-Q1 supports 2 modes of operations: continuous and polling mode. In continuous mode, wetting current is supplied continuously. In polling mode, wetting current is turned on periodically to sample the input status based on a programmable timer, thus the system power consumption is significantly reduced.

The TIC10024-Q1 is an advanced Multiple Switch Detection Interface (MSDI) device designed to detect external switch status in a 12-V automotive system. The TIC10024-Q1 features a comparator with adjustable thresholds to monitor digital switches independently of the MCU. The device monitors 24 direct switch inputs, with 10 inputs configurable to monitor switches connected to either ground or battery. There are 6 unique wetting current settings that can be programmed for each input to support different application scenarios. The device supports wake-up operation on all switch inputs to eliminate the need to keep the MCU active continuously, thus reducing power consumption of the system. The TIC10024-Q1 also offers integrated fault detection and ESD protection for improved system robustness. The TIC10024-Q1 supports 2 modes of operations: continuous and polling mode. In continuous mode, wetting current is supplied continuously. In polling mode, wetting current is turned on periodically to sample the input status based on a programmable timer, thus the system power consumption is significantly reduced.

Subscribe to Welllinkchips !
Your Name
* Email
Submit a request