0
THS4552
  • THS4552
  • THS4552
  • THS4552

THS4552

ACTIVE

Dual Channel, Low-Noise, Precision, 150-MHz, Fully Differential Amplifier

Texas Instruments THS4552 Product Info

1 April 2026 1

Parameters

Number of channels

2

Total supply voltage (+5 V = 5, ±5 V = 10) (min) (V)

2.7

Total supply voltage (+5 V = 5, ±5 V = 10) (max) (V)

5.4

BW at Acl (MHz)

150

Acl, min spec gain (V/V)

1

Slew rate (typ) (V/µs)

220

Architecture

Bipolar, Fully Differential ADC Driver

Vn at flatband (typ) (nV√Hz)

3.3

Iq per channel (typ) (mA)

1.37

Rail-to-rail

In to V-, Out

Vos (offset voltage at 25°C) (max) (mV)

0.265

Operating temperature range (°C)

-40 to 125

Iout (typ) (mA)

65

2nd harmonic (dBc)

128

3rd harmonic (dBc)

139

Frequency of harmonic distortion measurement (MHz)

0.1

GBW (typ) (MHz)

135

Input bias current (max) (pA)

1500000

Features

Shutdown

CMRR (typ) (dB)

110

Rating

Catalog

Package

TSSOP (PW)-16-32 mm² 5 x 6.4

Features

  • Bandwidth: 150 MHz (G = 1 V/V)
  • Differential output slew rate: 220 V/µs
  • Gain bandwidth product: 135 MHz
  • Negative rail input (NRI), rail-to-rail output (RRO)
  • Wide output common-mode control range
  • Single-supply operating range: 2.7 V to 5.4 V
  • Trimmed-supply current: 1.37 mA per channel at 5 V
  • 25°C input offset: ±175 µV (maximum)
  • Input offset voltage drift: ±2.0 µV/°C (maximum)
  • Differential input voltage noise: 3.3 nV/√ Hz
  • HD2: –128 dBc at 2 VPP, 100 kHz
  • HD3: –139 dBc at 2 VPP, 100 kHz
  • < 50 ns settling time: 4 V Step to 0.01%
  • 18-bit settling time: 4 V Step, < 500 ns
  • Bandwidth: 150 MHz (G = 1 V/V)
  • Differential output slew rate: 220 V/µs
  • Gain bandwidth product: 135 MHz
  • Negative rail input (NRI), rail-to-rail output (RRO)
  • Wide output common-mode control range
  • Single-supply operating range: 2.7 V to 5.4 V
  • Trimmed-supply current: 1.37 mA per channel at 5 V
  • 25°C input offset: ±175 µV (maximum)
  • Input offset voltage drift: ±2.0 µV/°C (maximum)
  • Differential input voltage noise: 3.3 nV/√ Hz
  • HD2: –128 dBc at 2 VPP, 100 kHz
  • HD3: –139 dBc at 2 VPP, 100 kHz
  • < 50 ns settling time: 4 V Step to 0.01%
  • 18-bit settling time: 4 V Step, < 500 ns

Description

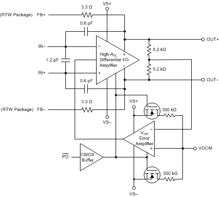
The THS4552 fully differential amplifier offers an easy interface from single-ended sources to the differential output required by high-precision analog-to-digital converters (ADCs). Designed for exceptional dc accuracy, low noise, and robust capacitive load driving, this device is well suited for data acquisition systems where high precision is required along with the best signal-to-noise ratio (SNR) and spurious-free dynamic range (SFDR) through the amplifier and ADC combination.

The THS4552 features the negative rail input required when interfacing a dc-coupled, ground-centered, source signal to a single-supply differential input ADC. Very low dc error and drift terms support the emerging 16- to 20-bit successive-approximation register (SAR) input requirements. A wide-range output common-mode control supports the ADC running from 1.8 V to 5 V supplies with ADC common-mode input requirements from 0.7 V to greater than 3.0 V.

The THS4552 device is characterized for operation over the wide temperature range of –40°C to +125°C, and is available in 16-pin TSSOP and 24-pin VQFN packages.

The THS4552 fully differential amplifier offers an easy interface from single-ended sources to the differential output required by high-precision analog-to-digital converters (ADCs). Designed for exceptional dc accuracy, low noise, and robust capacitive load driving, this device is well suited for data acquisition systems where high precision is required along with the best signal-to-noise ratio (SNR) and spurious-free dynamic range (SFDR) through the amplifier and ADC combination.

The THS4552 features the negative rail input required when interfacing a dc-coupled, ground-centered, source signal to a single-supply differential input ADC. Very low dc error and drift terms support the emerging 16- to 20-bit successive-approximation register (SAR) input requirements. A wide-range output common-mode control supports the ADC running from 1.8 V to 5 V supplies with ADC common-mode input requirements from 0.7 V to greater than 3.0 V.

The THS4552 device is characterized for operation over the wide temperature range of –40°C to +125°C, and is available in 16-pin TSSOP and 24-pin VQFN packages.

Subscribe to Welllinkchips !
Your Name
* Email
Submit a request