0
TCA6507
  • TCA6507
  • TCA6507
  • TCA6507

TCA6507

ACTIVE

7-bit 1.65- to 5.5-V I2C/SMBus LED driver with intensity control, shutdown & config registers Linux Mainline Status Linux Source Files

Texas Instruments TCA6507 Product Info

1 April 2026 1

Parameters

Number of I/Os

7

Features

(x3) PWM, Hot swap, LED driver, Reset pin

Supply voltage (min) (V)

1.65

Supply voltage (max) (V)

3.6

Addresses

1

Rating

Catalog

Frequency (max) (MHz)

0.4

Operating temperature range (°C)

-40 to 85

Package

TSSOP (PW)-14-32 mm² 5 x 6.4

Features

  • Seven LED Driver Outputs: ON, OFF, Blinking, Fading at Programmable Rates
  • Open-Drain Outputs Directly Drive LEDs to 40-mA Maximum
  • Two Independent Banks of LED Drivers
  • Widely Programmable Blink Rates, Fade-ON and Fade-OFF Rates and Maximum Intensity
  • Outputs Not Used as LED Drivers Can Be Used as Regular General-Purpose Open-Drain Outputs
  • 16 Steps of Maximum Intensity Control from Fully-OFF to Fully-ON States
  • Smooth Perceived Transitions for Fade-ON and Fade-OFF
  • Operating Power-Supply Voltage Range of 1.65 V to 3.6 V
  • 5.5-V Tolerant Open-Drain Outputs
  • Low Standby Current With Shutdown Capability for Additional Power Savings
  • Programmed Through I2C Bus Interface Logic Compatible With SMBus
  • No Glitch on Power Up
  • ESD Protection Exceeds JESD 22
    • 2000-V Human-Body Model (A114-A)
    • 200-V Machine Model (A115-A)
    • 1000-V Charged-Device Model (C101)
  • Latch-Up Performance Exceeds 100 mA Per JESD 78, Class II
  • Seven LED Driver Outputs: ON, OFF, Blinking, Fading at Programmable Rates
  • Open-Drain Outputs Directly Drive LEDs to 40-mA Maximum
  • Two Independent Banks of LED Drivers
  • Widely Programmable Blink Rates, Fade-ON and Fade-OFF Rates and Maximum Intensity
  • Outputs Not Used as LED Drivers Can Be Used as Regular General-Purpose Open-Drain Outputs
  • 16 Steps of Maximum Intensity Control from Fully-OFF to Fully-ON States
  • Smooth Perceived Transitions for Fade-ON and Fade-OFF
  • Operating Power-Supply Voltage Range of 1.65 V to 3.6 V
  • 5.5-V Tolerant Open-Drain Outputs
  • Low Standby Current With Shutdown Capability for Additional Power Savings
  • Programmed Through I2C Bus Interface Logic Compatible With SMBus
  • No Glitch on Power Up
  • ESD Protection Exceeds JESD 22
    • 2000-V Human-Body Model (A114-A)
    • 200-V Machine Model (A115-A)
    • 1000-V Charged-Device Model (C101)
  • Latch-Up Performance Exceeds 100 mA Per JESD 78, Class II

Description

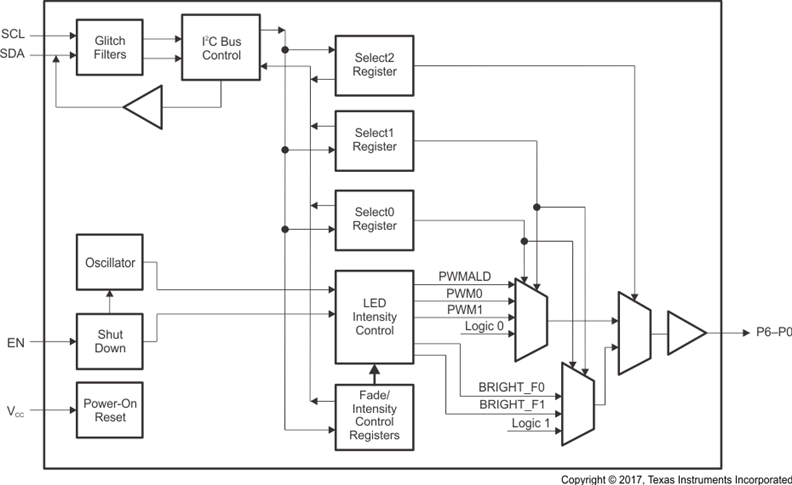
This 7-bit LED dimmer for the two-line bidirectional bus (I2C) is designed to control (or dim) LEDs through the I2C interface. Without this device, the microcontroller must be actively involved in turning on and off the LEDs (per the required dimming rate), which uses valuable processor time. The TCA6507 alleviates this issue by limiting the number of operations required by the processor in blinking LEDs and helps to create a more efficient system. The TCA6507 handles all pulse width modulation (PWM) logic, allowing the processor to use its cycles for more important tasks.

This 7-bit LED dimmer for the two-line bidirectional bus (I2C) is designed to control (or dim) LEDs through the I2C interface. Without this device, the microcontroller must be actively involved in turning on and off the LEDs (per the required dimming rate), which uses valuable processor time. The TCA6507 alleviates this issue by limiting the number of operations required by the processor in blinking LEDs and helps to create a more efficient system. The TCA6507 handles all pulse width modulation (PWM) logic, allowing the processor to use its cycles for more important tasks.

Subscribe to Welllinkchips !
Your Name
* Email
Submit a request