0
TAS5731
  • TAS5731
  • TAS5731

TAS5731

ACTIVE

20-W stereo, 41-W mono, 8- to 21.5-V, digital input open loop Class-D audio amplifier w/ 2.1 support

Texas Instruments TAS5731 Product Info

1 April 2026 0

Parameters

Audio input type

Digital Input

Architecture

Class-D

Speaker channels (max)

Stereo

Control interface

Software

Output power (W)

20

Power stage supply (max) (V)

21

Power stage supply (min) (V)

8

THD + N at 1 kHz (%)

0.03

Load (min) (Ω)

2

Analog supply voltage (min) (V)

3

Analog supply voltage (max) (V)

3.6

Rating

Catalog

Operating temperature range (°C)

-40 to 85

Package

HTQFP (PHP)-48-81 mm² 9 x 9

Features

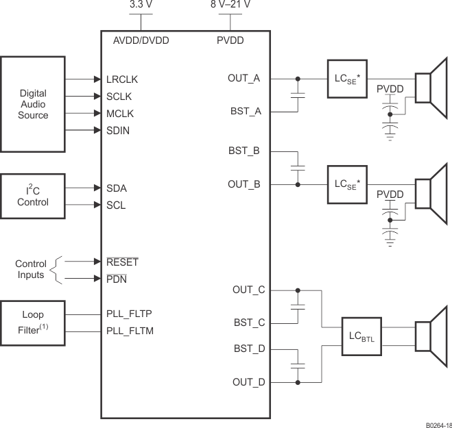
  • 2-Ch I2S Input; 8-kHz to 48-kHz fS
  • 20-W Stereo, 8 Ω/18 V (THD+N = 10%)
  • Up to 90% Efficient Operation
  • Wide 8-V to- 21-V Supply Range;
    3.3-V Digital Supply
  • Single-Device 2.1 Support (2 × SE + 1 × BTL)
  • 70-mΩ RDS(on) Device That Can Support
    2-Ω SE and 4-Ω BTL Modes
    • 12 V / 2 Ω / 8 W With SE mode
    • 12 V / 4 Ω / 15 W With BTL mode
  • Speaker EQ (8 BQ per Channel), 2× DRCs
  • P2P Compatible With the TAS5727
  • Benefits
    • Direct Connect to Digital Processor
    • High Output Power From a Standard Supply
    • Eliminates Need for Heat Sink
    • Advanced Processing Improves Audio Experience
  • 2-Ch I2S Input; 8-kHz to 48-kHz fS
  • 20-W Stereo, 8 Ω/18 V (THD+N = 10%)
  • Up to 90% Efficient Operation
  • Wide 8-V to- 21-V Supply Range;
    3.3-V Digital Supply
  • Single-Device 2.1 Support (2 × SE + 1 × BTL)
  • 70-mΩ RDS(on) Device That Can Support
    2-Ω SE and 4-Ω BTL Modes
    • 12 V / 2 Ω / 8 W With SE mode
    • 12 V / 4 Ω / 15 W With BTL mode
  • Speaker EQ (8 BQ per Channel), 2× DRCs
  • P2P Compatible With the TAS5727
  • Benefits
    • Direct Connect to Digital Processor
    • High Output Power From a Standard Supply
    • Eliminates Need for Heat Sink
    • Advanced Processing Improves Audio Experience

Description

The TAS5731 is a 20-W, efficient, digital-audio stereo power amplifier for driving stereo bridge-tied speakers. One serial data input allows processing of up to two discrete audio channels and seamless integration to most digital audio processors and MPEG decoders. The device accepts a wide range of input data and data rates. A fully programmable data path routes these channels to the internal speaker drivers.

The TAS5731 is a slave-only device receiving all clocks from external sources. The TAS5731 operates with a PWM carrier between a 384-kHz switching rate and a 352-kHz switching rate, depending on the input sample rate. Oversampling combined with a fourth-order noise shaper provides a flat noise floor and excellent dynamic range from 20 Hz to 20 kHz.

The TAS5731 is a 20-W, efficient, digital-audio stereo power amplifier for driving stereo bridge-tied speakers. One serial data input allows processing of up to two discrete audio channels and seamless integration to most digital audio processors and MPEG decoders. The device accepts a wide range of input data and data rates. A fully programmable data path routes these channels to the internal speaker drivers.

The TAS5731 is a slave-only device receiving all clocks from external sources. The TAS5731 operates with a PWM carrier between a 384-kHz switching rate and a 352-kHz switching rate, depending on the input sample rate. Oversampling combined with a fourth-order noise shaper provides a flat noise floor and excellent dynamic range from 20 Hz to 20 kHz.

Subscribe to Welllinkchips !
Your Name
* Email
Submit a request