0
OPA373
  • OPA373
  • OPA373
  • OPA373

OPA373

ACTIVE

Single, 5.5-V, 6.5-MHz, RRIO operational amplifier with shutdown

Texas Instruments OPA373 Product Info

1 April 2026 0

Parameters

Number of channels

1

Total supply voltage (+5 V = 5, ±5 V = 10) (max) (V)

5.5

Total supply voltage (+5 V = 5, ±5 V = 10) (min) (V)

2.3

Rail-to-rail

In, Out

GBW (typ) (MHz)

6.5

Slew rate (typ) (V/µs)

5

Vos (offset voltage at 25°C) (max) (mV)

5

Iq per channel (typ) (mA)

0.585

Vn at 1 kHz (typ) (nV√Hz)

15

Rating

Catalog

Operating temperature range (°C)

-40 to 125

Offset drift (typ) (µV/°C)

3

Features

Shutdown

Input bias current (max) (pA)

10

CMRR (typ) (dB)

90

Iout (typ) (A)

0.005

Architecture

CMOS

Input common mode headroom (to negative supply) (typ) (V)

-0.2

Input common mode headroom (to positive supply) (typ) (V)

0.2

Output swing headroom (to negative supply) (typ) (V)

0.018

Output swing headroom (to positive supply) (typ) (V)

-0.018

Package

SOIC (D)-8-29.4 mm² 4.9 x 6

Features

  • Low Offset: 5 mV (Maximum)
  • Low IB: 10 pA (Maximum)
  • High Bandwidth: 6.5 MHz
  • Rail-to-Rail Input and Output
  • Single Supply: 2.3 V to 5.5 V
  • Shutdown: OPAx373
  • Specified up to 125°C
  • Microsize Packages: 5-Pin SOT-23, 6-Pin SOT-23, 8-Pin SOT-23, and 10-Pin VSON
  • Low Offset: 5 mV (Maximum)
  • Low IB: 10 pA (Maximum)
  • High Bandwidth: 6.5 MHz
  • Rail-to-Rail Input and Output
  • Single Supply: 2.3 V to 5.5 V
  • Shutdown: OPAx373
  • Specified up to 125°C
  • Microsize Packages: 5-Pin SOT-23, 6-Pin SOT-23, 8-Pin SOT-23, and 10-Pin VSON

Description

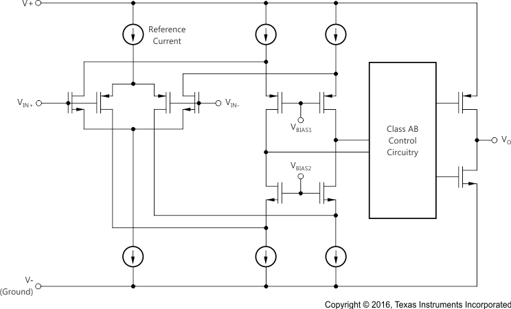
The OPA373 and OPA374 families of operational amplifiers are low power and low cost with excellent bandwidth (6.5 MHz) and slew rate (5 V/µs). The input range extends 200 mV beyond the rails and the output range is within 25 mV of the rails. The speed-power ratio and small size make them ideal for portable and battery-powered applications.

The OPA373 family includes a shutdown mode. Under logic control, the amplifiers can be switched from normal operation to a standby current that is less than 1 µA.

The OPA373 and OPA374 families of operational amplifiers are specified for single or dual power supplies of 2.7 V to 5.5 V, with operation from 2.3 V to 5.5 V. All models are specified for –40°C to 125°C.

The OPA373 and OPA374 families of operational amplifiers are low power and low cost with excellent bandwidth (6.5 MHz) and slew rate (5 V/µs). The input range extends 200 mV beyond the rails and the output range is within 25 mV of the rails. The speed-power ratio and small size make them ideal for portable and battery-powered applications.

The OPA373 family includes a shutdown mode. Under logic control, the amplifiers can be switched from normal operation to a standby current that is less than 1 µA.

The OPA373 and OPA374 families of operational amplifiers are specified for single or dual power supplies of 2.7 V to 5.5 V, with operation from 2.3 V to 5.5 V. All models are specified for –40°C to 125°C.

Subscribe to Welllinkchips !
Your Name
* Email
Submit a request