0
OPA320-Q1
  • OPA320-Q1
  • OPA320-Q1

OPA320-Q1

ACTIVE

Automotive qualified, precision, zero-crossover, 20-MHz, 0.9-pA Ib, RRIO, CMOS operational amplifier

Texas Instruments OPA320-Q1 Product Info

1 April 2026 0

Parameters

Number of channels

1

Total supply voltage (+5 V = 5, ±5 V = 10) (max) (V)

5.5

Total supply voltage (+5 V = 5, ±5 V = 10) (min) (V)

1.8

Vos (offset voltage at 25°C) (max) (mV)

0.15

Offset drift (typ) (µV/°C)

1.5

Input bias current (max) (pA)

0.9

GBW (typ) (MHz)

20

Features

EMI Hardened, Shutdown, Zero Crossover

Slew rate (typ) (V/µs)

10

Rail-to-rail

In, Out

Iq per channel (typ) (mA)

1.45

Vn at 1 kHz (typ) (nV√Hz)

8.5

CMRR (typ) (dB)

114

Rating

Automotive

Operating temperature range (°C)

-40 to 125

TI functional safety category

Functional Safety-Capable

Iout (typ) (A)

0.065

Architecture

CMOS

Input common mode headroom (to negative supply) (typ) (V)

-0.1

Input common mode headroom (to positive supply) (typ) (V)

0.1

Output swing headroom (to negative supply) (typ) (V)

0.01

Output swing headroom (to positive supply) (typ) (V)

-0.01

THD + N at 1 kHz (typ) (%)

0.0005

Package

SOT-23 (DBV)-5-8.12 mm² 2.9 x 2.8

Features

  • Qualified for Automotive Applications
  • AEC-Q100 Qualified with the Following Results:
    • Device Temperature Grade 1: –40°C to 125°C Ambient Operating Temperature Range
    • Device HBM ESD Classification Level 2
    • Device CDM ESD Classification Level C4B
  • Precision with Zero-Crossover Distortion:
    • Low Offset Voltage: 150 µV (max)
    • High CMRR: 114 dB
    • Rail-to-Rail I/O
  • Low Input Bias Current: 0.9 pA (max)
  • Low Noise: 7 nV/√Hz at 10kHz
  • Wide Bandwidth: 20 MHz
  • Slew Rate: 10 V/µs
  • Quiescent Current: 1.45 mA/ch
  • Single-Supply Voltage Range: 1.8 to 5.5 V
  • Unity-Gain Stable
  • Small VSSOP Package
  • Qualified for Automotive Applications
  • AEC-Q100 Qualified with the Following Results:
    • Device Temperature Grade 1: –40°C to 125°C Ambient Operating Temperature Range
    • Device HBM ESD Classification Level 2
    • Device CDM ESD Classification Level C4B
  • Precision with Zero-Crossover Distortion:
    • Low Offset Voltage: 150 µV (max)
    • High CMRR: 114 dB
    • Rail-to-Rail I/O
  • Low Input Bias Current: 0.9 pA (max)
  • Low Noise: 7 nV/√Hz at 10kHz
  • Wide Bandwidth: 20 MHz
  • Slew Rate: 10 V/µs
  • Quiescent Current: 1.45 mA/ch
  • Single-Supply Voltage Range: 1.8 to 5.5 V
  • Unity-Gain Stable
  • Small VSSOP Package

Description

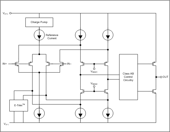
The OPA320-Q1 and OPA2320-Q1 (OPAx320-Q1) devices are a new generation of precision low-voltage CMOS operational amplifiers (op amps) optimized for very low noise and wide bandwidth. These devices operate on a low quiescent current of only 1.45 mA.

The OPAx320-Q1 are an excellent choice for low-power, single-supply applications. Low-noise (7 nV/√Hz) and high-speed operation also makes these devices an excellent choice for driving sampling analog-to-digital converters (ADCs). Other applications include signal conditioning and sensor amplification.

The OPAx320-Q1 feature a linear input stage with zero-crossover distortion that delivers excellent common-mode rejection ratio (CMRR) of 114 dB (typical) over the full input range. The input common-mode range extends 100 mV beyond the negative and positive supply rails. The output voltage typically swings within 10 mV of the rails.

In addition, the OPAx320-Q1 have a wide supply voltage range from 1.8 V to 5.5 V, with excellent PSRR (106 dB) over the entire supply range. These features make the OPAx320-Q1 suitable for precision, low-power applications that run directly from batteries without regulation.

The OPAx320-Q1 device is available in an 8-pin VSSOP (DGK) package.

The OPA320-Q1 and OPA2320-Q1 (OPAx320-Q1) devices are a new generation of precision low-voltage CMOS operational amplifiers (op amps) optimized for very low noise and wide bandwidth. These devices operate on a low quiescent current of only 1.45 mA.

The OPAx320-Q1 are an excellent choice for low-power, single-supply applications. Low-noise (7 nV/√Hz) and high-speed operation also makes these devices an excellent choice for driving sampling analog-to-digital converters (ADCs). Other applications include signal conditioning and sensor amplification.

The OPAx320-Q1 feature a linear input stage with zero-crossover distortion that delivers excellent common-mode rejection ratio (CMRR) of 114 dB (typical) over the full input range. The input common-mode range extends 100 mV beyond the negative and positive supply rails. The output voltage typically swings within 10 mV of the rails.

In addition, the OPAx320-Q1 have a wide supply voltage range from 1.8 V to 5.5 V, with excellent PSRR (106 dB) over the entire supply range. These features make the OPAx320-Q1 suitable for precision, low-power applications that run directly from batteries without regulation.

The OPAx320-Q1 device is available in an 8-pin VSSOP (DGK) package.

Subscribe to Welllinkchips !
Your Name
* Email
Submit a request