0
ADS7861
  • ADS7861
  • ADS7861
  • ADS7861

ADS7861

ACTIVE

Dual, 500kHz, 12-Bit, 2+2 Ch, Simultaneous Sampling Analog-To-Digital Converter

Texas Instruments ADS7861 Product Info

1 April 2026 1

Parameters

Resolution (Bits)

12

Sample rate (max) (ksps)

500

Number of input channels

4

Interface type

SPI

Architecture

SAR

Input type

Differential

Multichannel configuration

Simultaneous Sampling

Rating

Catalog

Reference mode

External, Internal

Input voltage range (max) (V)

5.25

Input voltage range (min) (V)

0

Operating temperature range (°C)

-40 to 125

Power consumption (typ) (mW)

25

Analog supply voltage (min) (V)

4.75

Analog supply voltage (max) (V)

5.25

Digital supply (min) (V)

4.75

Digital supply (max) (V)

5.25

Package

SSOP (DBQ)-24-51.9 mm² 8.65 x 6

Features

  • 4 INPUT CHANNELS
  • FULLY DIFFERENTIAL INPUTS
  • 2µs TOTAL THROUGHPUT PER CHANNEL
  • NO MISSING CODES
  • 1MHz EFFECTIVE SAMPLING RATE
  • LOW POWER: 40mW
  • SSI SERIAL INTERFACE
  • OPERATING TEMPERATURE RANGE: 40°C to +125°C
  • APPLICATIONS
    • MOTOR CONTROL
    • MULTI-AXIS POSITIONING SYSTEMS
    • 3-PHASE POWER CONTROL

All trademarks are the property of their respective owners.

  • 4 INPUT CHANNELS
  • FULLY DIFFERENTIAL INPUTS
  • 2µs TOTAL THROUGHPUT PER CHANNEL
  • NO MISSING CODES
  • 1MHz EFFECTIVE SAMPLING RATE
  • LOW POWER: 40mW
  • SSI SERIAL INTERFACE
  • OPERATING TEMPERATURE RANGE: 40°C to +125°C
  • APPLICATIONS
    • MOTOR CONTROL
    • MULTI-AXIS POSITIONING SYSTEMS
    • 3-PHASE POWER CONTROL

All trademarks are the property of their respective owners.

Description

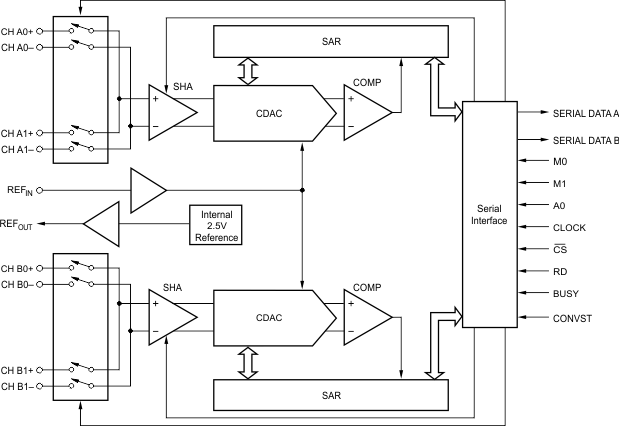
The ADS7861 is a dual, 12-bit, 500kHz, Analog-to-Digital (A/D) converter with four fully differential input channels grouped into two pairs for high speed, simultaneous signal acquisition. Inputs to the sample-and-hold amplifiers are fully differential and are maintained differential to the input of the A/D converter. This provides excellent common-mode rejection of 80dB at 50kHz which is important in high noise environments.

The ADS7861 offers a high-speed, dual serial interface and control inputs to minimize software overhead. The output data for each channel is available as a 12-bit word. The ADS7861 is offered in both an SSOP-24 and a QFN-32 package and is fully specified over the -40°C to +125°C operating range.

The ADS7861 is a dual, 12-bit, 500kHz, Analog-to-Digital (A/D) converter with four fully differential input channels grouped into two pairs for high speed, simultaneous signal acquisition. Inputs to the sample-and-hold amplifiers are fully differential and are maintained differential to the input of the A/D converter. This provides excellent common-mode rejection of 80dB at 50kHz which is important in high noise environments.

The ADS7861 offers a high-speed, dual serial interface and control inputs to minimize software overhead. The output data for each channel is available as a 12-bit word. The ADS7861 is offered in both an SSOP-24 and a QFN-32 package and is fully specified over the -40°C to +125°C operating range.

Subscribe to Welllinkchips !
Your Name
* Email
Submit a request