0
OPA1671
  • OPA1671
  • OPA1671
  • OPA1671

OPA1671

ACTIVE

Single supply, wide bandwidth (13MHz), low noise (7nV/RtHz), RRIO audio op amp

Texas Instruments OPA1671 Product Info

1 April 2026 0

Parameters

Number of channels

1

Total supply voltage (+5 V = 5, ±5 V = 10) (min) (V)

1.7

Total supply voltage (+5 V = 5, ±5 V = 10) (max) (V)

5.5

GBW (typ) (MHz)

13

Slew rate (typ) (V/µs)

5

Rail-to-rail

In, Out

Vos (offset voltage at 25°C) (max) (mV)

1.25

Iq per channel (typ) (mA)

0.94

Vn at 1 kHz (typ) (nV√Hz)

7

THD + N at 1 kHz (typ) (%)

0.00035

Rating

Catalog

Operating temperature range (°C)

-40 to 125

Iout (typ) (A)

0.066

Product type

Essential

Architecture

CMOS

CMRR (typ) (dB)

102

Package

SOT-23 (DBV)-5-8.12 mm² 2.9 x 2.8

Features

  • Low noise:
    4 nV/√Hz at 10 kHz
    4.7 fA/√Hz at 1 kHz
  • Low distortion: –109 dB (0.00035%)
  • Wide gain bandwidth: 13 MHz
  • Rail-to-rail input and output
  • Low supply-voltage operation: 1.7 V to 5.5 V
  • Low input capacitance
    • Differential: 6 pF
    • Common-mode: 2.5 pF
  • Low input-bias current: 10 pA
  • Low power supply current: 940 µA
  • Industry-standard packages: SC-70 and SOT-23
  • Low noise:
    4 nV/√Hz at 10 kHz
    4.7 fA/√Hz at 1 kHz
  • Low distortion: –109 dB (0.00035%)
  • Wide gain bandwidth: 13 MHz
  • Rail-to-rail input and output
  • Low supply-voltage operation: 1.7 V to 5.5 V
  • Low input capacitance
    • Differential: 6 pF
    • Common-mode: 2.5 pF
  • Low input-bias current: 10 pA
  • Low power supply current: 940 µA
  • Industry-standard packages: SC-70 and SOT-23

Description

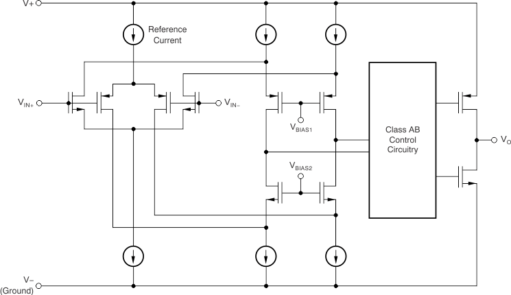
The OPA1671 is a wide-bandwidth, low-noise, low-distortion, audio operational amplifier that provides rail-to-rail input and output operation. This device offers an excellent combination of low voltage noise, current noise, and input capacitance, allowing the device to deliver high performance in a wide array of audio and industrial applications. The unique internal topology of the OPA1671 delivers very low distortion (–109 dB), while only consuming 940 µA of power supply current. The wide bandwidth (13 MHz) and high slew rate (5 V/µs) of OPA1671 makes this device an excellent choice for high gain audio and industrial signal conditioning.

The OPA1671 is available in the SC-70 and SOT-23 packages and is specified over the industrial temperature range (–40°C to +125°C).

 

 

The OPA1671 is a wide-bandwidth, low-noise, low-distortion, audio operational amplifier that provides rail-to-rail input and output operation. This device offers an excellent combination of low voltage noise, current noise, and input capacitance, allowing the device to deliver high performance in a wide array of audio and industrial applications. The unique internal topology of the OPA1671 delivers very low distortion (–109 dB), while only consuming 940 µA of power supply current. The wide bandwidth (13 MHz) and high slew rate (5 V/µs) of OPA1671 makes this device an excellent choice for high gain audio and industrial signal conditioning.

The OPA1671 is available in the SC-70 and SOT-23 packages and is specified over the industrial temperature range (–40°C to +125°C).

 

 

Subscribe to Welllinkchips !
Your Name
* Email
Submit a request