0
OPA1642
  • OPA1642
  • OPA1642
  • OPA1642

OPA1642

ACTIVE

Dual SoundPlus™ high-performance, JFET-input audio op amp

Texas Instruments OPA1642 Product Info

1 April 2026 0

Parameters

Number of channels

2

Total supply voltage (+5 V = 5, ±5 V = 10) (min) (V)

5

Total supply voltage (+5 V = 5, ±5 V = 10) (max) (V)

36

GBW (typ) (MHz)

11

Slew rate (typ) (V/µs)

20

Rail-to-rail

In to V-, Out

Vos (offset voltage at 25°C) (max) (mV)

3.5

Iq per channel (typ) (mA)

1.8

Vn at 1 kHz (typ) (nV√Hz)

5.1

Features

Burr-Brown™ Audio, EMI Hardened, Premium Sound

THD + N at 1 kHz (typ) (%)

0.00005

Rating

Catalog

Operating temperature range (°C)

-40 to 85

Iout (typ) (A)

0.03

Product type

Essential

Architecture

FET

CMRR (typ) (dB)

126

Input bias current (max) (pA)

20

Package

SOIC (D)-8-29.4 mm² 4.9 x 6

Features

  • Superior Sound Quality
  • True JFET Input Operational Amplifier
    With Low Input Bias Current
  • Low Noise: 5.1 nV/√Hz at 1 kHz
  • Ultralow Distortion: 0.00005% at 1 kHz
  • High Slew Rate: 20 V/µs
  • Unity Gain Stable
  • No Phase Reversal
  • Low Quiescent Current:
    1.8 mA per Channel
  • Rail-to-rail Output
  • Wide Supply Range: ±2.25 V to ±18 V
  • Single, Dual, and Quad Versions Available
  • Superior Sound Quality
  • True JFET Input Operational Amplifier
    With Low Input Bias Current
  • Low Noise: 5.1 nV/√Hz at 1 kHz
  • Ultralow Distortion: 0.00005% at 1 kHz
  • High Slew Rate: 20 V/µs
  • Unity Gain Stable
  • No Phase Reversal
  • Low Quiescent Current:
    1.8 mA per Channel
  • Rail-to-rail Output
  • Wide Supply Range: ±2.25 V to ±18 V
  • Single, Dual, and Quad Versions Available

Description

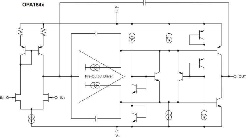
The OPA1641 (single), OPA1642 (dual), and OPA1644 (quad) series are JFET-input, ultralow distortion, low-noise operational amplifiers fully specified for audio applications.

The OPA1641, OPA1642, and OPA1644 rail-to-rail output swing allows increased headroom, making these devices ideal for use in any audio circuit. Features include 5.1-nV/√Hz noise, low THD+N (0.00005%), a low input bias current of 2 pA, and low quiescent current of 1.8 mA per channel.

These devices operate over a very wide supply voltage range of ±2.25 V to ±18 V. The OPA1641, OPA1642, and OPA1644 series of operational amplifiers are unity-gain stable and provide excellent dynamic behavior over a wide range of load conditions.

The dual and quad versions feature completely independent circuitry for lowest crosstalk and freedom from interactions between channels, even when overdriven or overloaded.

The OPA1641, OPA1642, and OPA1644 are specified from –40°C to +85°C.

The OPA1641 (single), OPA1642 (dual), and OPA1644 (quad) series are JFET-input, ultralow distortion, low-noise operational amplifiers fully specified for audio applications.

The OPA1641, OPA1642, and OPA1644 rail-to-rail output swing allows increased headroom, making these devices ideal for use in any audio circuit. Features include 5.1-nV/√Hz noise, low THD+N (0.00005%), a low input bias current of 2 pA, and low quiescent current of 1.8 mA per channel.

These devices operate over a very wide supply voltage range of ±2.25 V to ±18 V. The OPA1641, OPA1642, and OPA1644 series of operational amplifiers are unity-gain stable and provide excellent dynamic behavior over a wide range of load conditions.

The dual and quad versions feature completely independent circuitry for lowest crosstalk and freedom from interactions between channels, even when overdriven or overloaded.

The OPA1641, OPA1642, and OPA1644 are specified from –40°C to +85°C.

Subscribe to Welllinkchips !
Your Name
* Email
Submit a request