0
OPA1637
  • OPA1637
  • OPA1637
  • OPA1637
  • OPA1637
  • OPA1637

OPA1637

ACTIVE

High-fidelity, high-voltage (36-V), low-noise (3.7-nV/rtHz) Burr-Brown™ audio fully-differential amp

Texas Instruments OPA1637 Product Info

1 April 2026 1

Parameters

Number of channels

1

Total supply voltage (+5 V = 5, ±5 V = 10) (min) (V)

3

Total supply voltage (+5 V = 5, ±5 V = 10) (max) (V)

36

GBW (typ) (MHz)

9.2

Slew rate (typ) (V/µs)

15

Rail-to-rail

No

Vos (offset voltage at 25°C) (max) (mV)

0.2

Iq per channel (typ) (mA)

0.95

Vn at 1 kHz (typ) (nV√Hz)

3.7

Features

Burr-Brown™ Audio, Premium Sound

THD + N at 1 kHz (typ) (%)

0.0001

Rating

Catalog

Operating temperature range (°C)

-40 to 125

Iout (typ) (A)

0.031

Product type

Premier

Architecture

Bipolar

CMRR (typ) (dB)

140

Input bias current (max) (pA)

2000

Package

VSSOP (DGK)-8-14.7 mm² 3 x 4.9

Features

  • Low input voltage noise: 3.7 nV/√Hz at 1 kHz
  • Low THD + N: –120 dB at 1 kHz
  • Low supply current: 950 µA at ±18 V
  • Input offset voltage: ±200 µV (maximum)
  • Input bias current: 2 nA (maximum)
  • Low bias current noise: 400 fA/√Hz at 10 Hz
  • Gain-bandwidth product: 9.2 MHz
  • Differential output slew rate: 15 V/µs
  • Wide input and output common-mode range
  • Wide single-supply operating range: 3 V to 36 V
  • Low supply current power-down feature: < 20 µA
  • Overload power limit
  • Current limit
  • Package: 8-pin VSSOP
  • Temperature range: –40°C to +125°C
  • Low input voltage noise: 3.7 nV/√Hz at 1 kHz
  • Low THD + N: –120 dB at 1 kHz
  • Low supply current: 950 µA at ±18 V
  • Input offset voltage: ±200 µV (maximum)
  • Input bias current: 2 nA (maximum)
  • Low bias current noise: 400 fA/√Hz at 10 Hz
  • Gain-bandwidth product: 9.2 MHz
  • Differential output slew rate: 15 V/µs
  • Wide input and output common-mode range
  • Wide single-supply operating range: 3 V to 36 V
  • Low supply current power-down feature: < 20 µA
  • Overload power limit
  • Current limit
  • Package: 8-pin VSSOP
  • Temperature range: –40°C to +125°C

Description

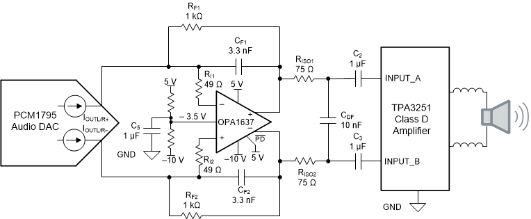
The OPA1637 is a low-noise, low total harmonic distortion (THD), fully differential, Burr-Brown™ Audio operational amplifier that easily filters and drives fully differential, audio signal chains.

The OPA1637 also converts single-ended sources to differential outputs required by high-fidelity analog-to-digital converters (ADCs). Designed for exceptional low noise and THD, the bipolar super-beta inputs yield a very low noise figure at very-low quiescent current and input bias current. This device is designed for audio circuits where low power consumption is required along with excellent signal-to-noise ratio (SNR) and spurious-free dynamic range (SFDR).

The OPA1637 features high-voltage supply capability, allowing for supply voltages up to ±18 V. This capability allows high-voltage differential signal chains to benefit from the improved headroom and dynamic range without adding separate amplifiers for each polarity of the differential signal. Very-low voltage and current noise enables the OPA1637 for use in high-gain configurations with minimal impact to the audio signal noise.

The OPA1637 is characterized for operation over the wide temperature range of –40°C to +125°C, and is available in an 8-pin VSSOP package.

The OPA1637 is a low-noise, low total harmonic distortion (THD), fully differential, Burr-Brown™ Audio operational amplifier that easily filters and drives fully differential, audio signal chains.

The OPA1637 also converts single-ended sources to differential outputs required by high-fidelity analog-to-digital converters (ADCs). Designed for exceptional low noise and THD, the bipolar super-beta inputs yield a very low noise figure at very-low quiescent current and input bias current. This device is designed for audio circuits where low power consumption is required along with excellent signal-to-noise ratio (SNR) and spurious-free dynamic range (SFDR).

The OPA1637 features high-voltage supply capability, allowing for supply voltages up to ±18 V. This capability allows high-voltage differential signal chains to benefit from the improved headroom and dynamic range without adding separate amplifiers for each polarity of the differential signal. Very-low voltage and current noise enables the OPA1637 for use in high-gain configurations with minimal impact to the audio signal noise.

The OPA1637 is characterized for operation over the wide temperature range of –40°C to +125°C, and is available in an 8-pin VSSOP package.

Subscribe to Welllinkchips !
Your Name
* Email
Submit a request