0
LM331
  • LM331
  • LM331
  • LM331
  • LM331

LM331

ACTIVE

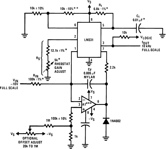
Precision voltage-to-frequency converter with 1-Hz to 100-kHz full scale frequency

Texas Instruments LM331 Product Info

1 April 2026 1

Parameters

Vs (min) (V)

4

Vs (max) (V)

40

Product type

Frequency-to-voltage, Voltage-to-frequency

Operating temperature range (°C)

0 to 70

Rating

Catalog

Package

PDIP (P)-8-92.5083 mm² 9.81 x 9.43

Features

  • Ensured Linearity 0.01% Maximum
  • Improved Performance in Existing Voltage-to-
    Frequency Conversion Applications
  • Split or Single-Supply Operation
  • Operates on Single 5-V Supply
  • Pulse Output Compatible With All Logic Forms
  • Excellent Temperature Stability: ±50 ppm/°C
    Maximum
  • Low Power Consumption: 15 mW Typical at 5 V
  • Wide Dynamic Range, 100 dB Minimum at 10-kHz
    Full Scale Frequency
  • Wide Range of Full Scale Frequency:
    1 Hz to 100 kHz
  • Low-Cost
  • Ensured Linearity 0.01% Maximum
  • Improved Performance in Existing Voltage-to-
    Frequency Conversion Applications
  • Split or Single-Supply Operation
  • Operates on Single 5-V Supply
  • Pulse Output Compatible With All Logic Forms
  • Excellent Temperature Stability: ±50 ppm/°C
    Maximum
  • Low Power Consumption: 15 mW Typical at 5 V
  • Wide Dynamic Range, 100 dB Minimum at 10-kHz
    Full Scale Frequency
  • Wide Range of Full Scale Frequency:
    1 Hz to 100 kHz
  • Low-Cost

Description

The LMx31 family of voltage-to-frequency converters are ideally suited for use in simple low-cost circuits for analog-to-digital conversion, precision frequency-to-voltage conversion, long-term integration, linear frequency modulation or demodulation, and many other functions. The output when used as a voltage-to-frequency converter is a pulse train at a frequency precisely proportional to the applied input voltage. Thus, it provides all the inherent advantages of the voltage-to-frequency conversion techniques, and is easy to apply in all standard voltage-to-frequency converter applications.

Further, the LMx31A attain a new high level of accuracy versus temperature which could only be attained with expensive voltage-to-frequency modules. Additionally the LMx31 are ideally suited for use in digital systems at low power supply voltages and can provide low-cost analog-to-digital conversion in microprocessor-controlled systems. And, the frequency from a battery-powered voltage-to-frequency converter can be easily channeled through a simple photo isolator to provide isolation against high common-mode levels.

The LMx31 uses a new temperature-compensated band-gap reference circuit, to provide excellent accuracy over the full operating temperature range, at power supplies as low as 4 V. The precision timer circuit has low bias currents without degrading the quick response necessary for 100-kHz voltage-to-frequency conversion. And the output are capable of driving 3 TTL loads, or a high-voltage output up to 40 V, yet is short-circuit-proof against VCC.

The LMx31 family of voltage-to-frequency converters are ideally suited for use in simple low-cost circuits for analog-to-digital conversion, precision frequency-to-voltage conversion, long-term integration, linear frequency modulation or demodulation, and many other functions. The output when used as a voltage-to-frequency converter is a pulse train at a frequency precisely proportional to the applied input voltage. Thus, it provides all the inherent advantages of the voltage-to-frequency conversion techniques, and is easy to apply in all standard voltage-to-frequency converter applications.

Further, the LMx31A attain a new high level of accuracy versus temperature which could only be attained with expensive voltage-to-frequency modules. Additionally the LMx31 are ideally suited for use in digital systems at low power supply voltages and can provide low-cost analog-to-digital conversion in microprocessor-controlled systems. And, the frequency from a battery-powered voltage-to-frequency converter can be easily channeled through a simple photo isolator to provide isolation against high common-mode levels.

The LMx31 uses a new temperature-compensated band-gap reference circuit, to provide excellent accuracy over the full operating temperature range, at power supplies as low as 4 V. The precision timer circuit has low bias currents without degrading the quick response necessary for 100-kHz voltage-to-frequency conversion. And the output are capable of driving 3 TTL loads, or a high-voltage output up to 40 V, yet is short-circuit-proof against VCC.

Subscribe to Welllinkchips !
Your Name
* Email
Submit a request