0
LP2983
  • LP2983
  • LP2983
  • LP2983
  • LP2983

LP2983

ACTIVE

150-mA, 16-V, low-dropout voltage regulator with low output voltage & enable

Texas Instruments LP2983 Product Info

1 April 2026 1

Parameters

Rating

Catalog

Vin (max) (V)

16

Vin (min) (V)

2.2

Iout (max) (A)

0.15

Output options

Fixed Output

Vout (max) (V)

1.2

Vout (min) (V)

1

Fixed output options (V)

1, 1.2

Noise (µVrms)

60

PSRR at 100 KHz (dB)

38

Iq (typ) (mA)

0.065

Features

Enable

Thermal resistance θJA (°C/W)

169

Load capacitance (min) (µF)

2.2

Regulated outputs (#)

1

Accuracy (%)

1.5

Dropout voltage (Vdo) (typ) (mV)

1000

Operating temperature range (°C)

-40 to 125

Package

SOT-23 (DBV)-5-8.12 mm² 2.9 x 2.8

Features

  • Operating Input Supply Voltage: 2.2 V to 16 V
  • Output Current: 150 mA
  • Low ZOUT: 0.3 Ω Typical (10 Hz to 1 MHz)
  • Stable with Low-ESR Output Capacitor
  • Low Ground Pin Current at All Loads
  • Output Voltage Accuracy 1% (A Grade)
  • High Peak Current Capability
  • Wide Supply Voltage Range (16 V Maximum)
  • Overtemperature and Overcurrent Protection
  • −40°C to +125°C Junction Temperature Range
  • Requires Minimum External Components
  • Operating Input Supply Voltage: 2.2 V to 16 V
  • Output Current: 150 mA
  • Low ZOUT: 0.3 Ω Typical (10 Hz to 1 MHz)
  • Stable with Low-ESR Output Capacitor
  • Low Ground Pin Current at All Loads
  • Output Voltage Accuracy 1% (A Grade)
  • High Peak Current Capability
  • Wide Supply Voltage Range (16 V Maximum)
  • Overtemperature and Overcurrent Protection
  • −40°C to +125°C Junction Temperature Range
  • Requires Minimum External Components

Description

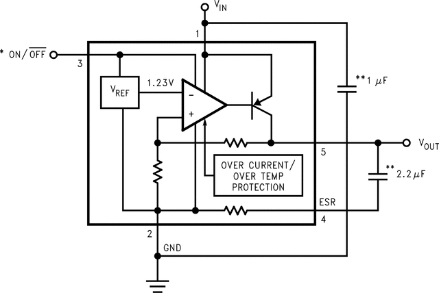
The LP2983 is a 150-mA, fixed-output voltage regulator designed to provide tight voltage regulation in applications with output voltages ≤ 1.2 V.

Using an optimized vertically integrated PNP (VIP) process, the LP2983 delivers unequaled performance in all critical specifications:

  • Ground pin current: Typically 825 µA at a 150-mA load, and 75 µA at a 1-mA load.
  • Enhanced stability: The LP2983 is stable with output capacitor ESR down to zero, which allows the use of ceramic capacitors on the output.
  • Precision output: 1% tolerance output voltages available (A grade).
  • Smallest possible size: SOT-23 package uses absolute minimum board space.
For all available packages, see the orderable addendum at the end of the data sheet.

The LP2983 is a 150-mA, fixed-output voltage regulator designed to provide tight voltage regulation in applications with output voltages ≤ 1.2 V.

Using an optimized vertically integrated PNP (VIP) process, the LP2983 delivers unequaled performance in all critical specifications:

  • Ground pin current: Typically 825 µA at a 150-mA load, and 75 µA at a 1-mA load.
  • Enhanced stability: The LP2983 is stable with output capacitor ESR down to zero, which allows the use of ceramic capacitors on the output.
  • Precision output: 1% tolerance output voltages available (A grade).
  • Smallest possible size: SOT-23 package uses absolute minimum board space.
For all available packages, see the orderable addendum at the end of the data sheet.

Subscribe to Welllinkchips !
Your Name
* Email
Submit a request