0
LMZ14203EXT
  • LMZ14203EXT
  • LMZ14203EXT
  • LMZ14203EXT

LMZ14203EXT

ACTIVE

3A SIMPLE SWITCHER Power Module with 42V Maximum Input Voltage for Military and Rugged App

Texas Instruments LMZ14203EXT Product Info

1 April 2026 0

Parameters

Rating

Catalog

Topology

Buck, Inverting Buck-Boost, Synchronous Buck

Iout (max) (A)

3

Vin (max) (V)

42

Vin (min) (V)

6

Vout (max) (V)

6

Vout (min) (V)

0.8

Features

EMI Tested, Enable, Tracking

Operating temperature range (°C)

-55 to 125

Type

Module

Duty cycle (max) (%)

92.5

Control mode

Constant on-time (COT)

Switching frequency (min) (kHz)

200

Switching frequency (max) (kHz)

1000

Package

TO-PMOD (NDW)-7-139.9032 mm² 10.16 x 13.77

Features

  • Junction Temperature Range –55°C to 125°C
  • Integrated Shielded Inductor
  • Simple PCB Layout
  • Flexible Start-up Sequencing Using External Soft-
    Start and Precision Enable
  • Protection Against Inrush Currents and Faults
    such as Input UVLO and Output Short Circuit
  • Single Exposed Pad and Standard Pinout for Easy
    Mounting and Manufacturing
  • Fast Transient Response for Powering FPGAs
    and ASICs
  • Low Output Voltage Ripple
  • Pin-to-Pin Compatible With Family Devices:
    • LMZ14203EXT/2EXT/1EXT
      (42-V Maximum 3 A, 2 A, 1 A)
    • LMZ12003/2/1 (20-V Maximum 3 A, 2 A, 1 A)
    • LMZ14203/2/1 (42-V Maximum 3 A, 2 A, 1 A)
  • Fully Enabled for WEBENCH™ Power Designer
  • Electrical Specifications:
    • 18-W Maximum Total Output Power
    • Up to 3-A Output Current
    • Input Voltage Range 6 V to 42 V
    • Output Voltage Range 0.8 V to 6 V
    • Efficiency up to 90%
  • Performance Benefits:
    • Low Radiated Emissions and High Radiated Immunity
    • Passes vibration Standard MIL-STD-883
      Method 2007.2 Condition A JESD22–B103B Condition 1
    • Passes Drop Standard MIL-STD-883 Method 2002.3 Condition B
      JESD22–B110 Condition B
  • Junction Temperature Range –55°C to 125°C
  • Integrated Shielded Inductor
  • Simple PCB Layout
  • Flexible Start-up Sequencing Using External Soft-
    Start and Precision Enable
  • Protection Against Inrush Currents and Faults
    such as Input UVLO and Output Short Circuit
  • Single Exposed Pad and Standard Pinout for Easy
    Mounting and Manufacturing
  • Fast Transient Response for Powering FPGAs
    and ASICs
  • Low Output Voltage Ripple
  • Pin-to-Pin Compatible With Family Devices:
    • LMZ14203EXT/2EXT/1EXT
      (42-V Maximum 3 A, 2 A, 1 A)
    • LMZ12003/2/1 (20-V Maximum 3 A, 2 A, 1 A)
    • LMZ14203/2/1 (42-V Maximum 3 A, 2 A, 1 A)
  • Fully Enabled for WEBENCH™ Power Designer
  • Electrical Specifications:
    • 18-W Maximum Total Output Power
    • Up to 3-A Output Current
    • Input Voltage Range 6 V to 42 V
    • Output Voltage Range 0.8 V to 6 V
    • Efficiency up to 90%
  • Performance Benefits:
    • Low Radiated Emissions and High Radiated Immunity
    • Passes vibration Standard MIL-STD-883
      Method 2007.2 Condition A JESD22–B103B Condition 1
    • Passes Drop Standard MIL-STD-883 Method 2002.3 Condition B
      JESD22–B110 Condition B

Description

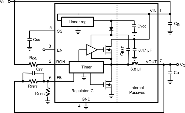
The LMZ14203EXT SIMPLE SWITCHER,sup>® power module is an easy-to-use step-down DC-DC solution capable of driving up to 3-A load with exceptional power conversion efficiency, line and load regulation, and output accuracy. The LMZ14203EXT is available in an innovative package that enhances thermal performance and allows for hand or machine soldering.

The LMZ14203EXT can accept an input voltage rail between 6 V and 42 V and can deliver an adjustable and highly accurate output voltage as low as 0.8 V. The LMZ14203EXT only requires three external resistors and four external capacitors to complete the power solution. The LMZ14203EXT is a reliable and robust design with the following protection features: thermal shutdown, input undervoltage lockout, output overvoltage protection, short circuit protection, output current limit, and the device allows start-up into a prebiased output. A single resistor adjusts the switching frequency up to 1 MHz.

The LMZ14203EXT SIMPLE SWITCHER,sup>® power module is an easy-to-use step-down DC-DC solution capable of driving up to 3-A load with exceptional power conversion efficiency, line and load regulation, and output accuracy. The LMZ14203EXT is available in an innovative package that enhances thermal performance and allows for hand or machine soldering.

The LMZ14203EXT can accept an input voltage rail between 6 V and 42 V and can deliver an adjustable and highly accurate output voltage as low as 0.8 V. The LMZ14203EXT only requires three external resistors and four external capacitors to complete the power solution. The LMZ14203EXT is a reliable and robust design with the following protection features: thermal shutdown, input undervoltage lockout, output overvoltage protection, short circuit protection, output current limit, and the device allows start-up into a prebiased output. A single resistor adjusts the switching frequency up to 1 MHz.

Subscribe to Welllinkchips !
Your Name
* Email
Submit a request