0
LMR62421
  • LMR62421
  • LMR62421
  • LMR62421
  • LMR62421
  • LMR62421

LMR62421

ACTIVE

SIMPLE SWITCHER 2.7V to 5.5V, 24Vout, 2.1A Boost Converter in SOT-23 Performance Benefits Performance Benefits

Texas Instruments LMR62421 Product Info

1 April 2026 0

Parameters

Rating

Catalog

Topology

Boost

Vin (max) (V)

5.5

Vin (min) (V)

2.7

Vout (max) (V)

24

Vout (min) (V)

3

Switch current limit (typ) (A)

3

Features

Enable, Nonsynchronous rectification

Operating temperature range (°C)

-40 to 125

Iq (typ) (A)

0.007

Duty cycle (max) (%)

96

Package

SOT-23 (DBV)-5-8.12 mm² 2.9 x 2.8

Features

  • Input Voltage Range of 2.7V to 5.5V
  • Output Voltage up to 24V
  • Switch Current up to 2.1A
  • 1.6 MHz Switching Frequency
  • Low Shutdown Iq, 80 nA
  • Cycle-by-Cycle Current Limiting
  • Internally Compensated
  • Internal Soft-Start
  • 5-Pin SOT-23 (2.92 x 2.84 x 1mm) and 6-Pin WSON (3 x 3 x 0.8 mm) Packaging
  • Fully Enabled for WEBENCH® Power Designer

Performance Benefits

  • Extremely Easy to Use
  • Tiny Overall Solution Reduces System Cost

All trademarks are the property of their respective owners.

  • Input Voltage Range of 2.7V to 5.5V
  • Output Voltage up to 24V
  • Switch Current up to 2.1A
  • 1.6 MHz Switching Frequency
  • Low Shutdown Iq, 80 nA
  • Cycle-by-Cycle Current Limiting
  • Internally Compensated
  • Internal Soft-Start
  • 5-Pin SOT-23 (2.92 x 2.84 x 1mm) and 6-Pin WSON (3 x 3 x 0.8 mm) Packaging
  • Fully Enabled for WEBENCH® Power Designer

Performance Benefits

  • Extremely Easy to Use
  • Tiny Overall Solution Reduces System Cost

All trademarks are the property of their respective owners.

Description

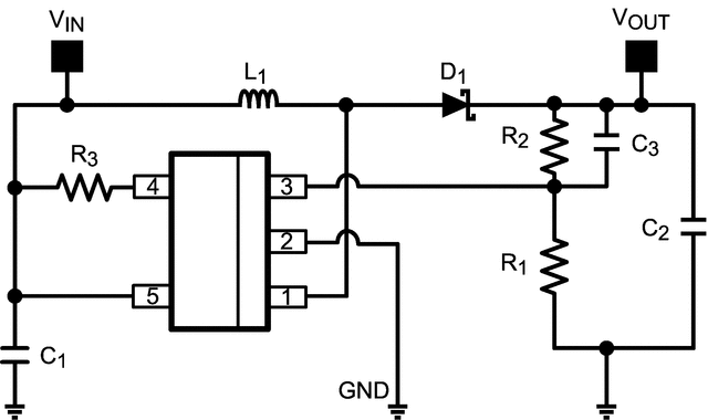
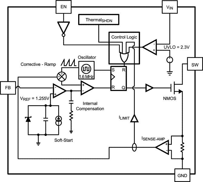
The LMR62421 is an easy-to-use, space-efficient 2.1A low-side switch regulator ideal for Boost and SEPIC DC-DC regulation. It provides all the active functions to provide local DC/DC conversion with fast-transient response and accurate regulation in the smallest PCB area. Switching frequency is internally set to 1.6 MHz, allowing the use of extremely small surface mount inductor and chip capacitors while providing efficiencies near 90%. Current-mode control and internal compensation provide ease-of-use, minimal component count, and high-performance regulation over a wide range of operating conditions. External shutdown features an ultra-low standby current of 80 nA ideal for portable applications. Tiny 5-pin SOT-23 and 6-pin WSON packages provide space-savings. Additional features include internal soft-start, circuitry to reduce inrush current, pulse-by-pulse current limit, and thermal shutdown.

The LMR62421 is an easy-to-use, space-efficient 2.1A low-side switch regulator ideal for Boost and SEPIC DC-DC regulation. It provides all the active functions to provide local DC/DC conversion with fast-transient response and accurate regulation in the smallest PCB area. Switching frequency is internally set to 1.6 MHz, allowing the use of extremely small surface mount inductor and chip capacitors while providing efficiencies near 90%. Current-mode control and internal compensation provide ease-of-use, minimal component count, and high-performance regulation over a wide range of operating conditions. External shutdown features an ultra-low standby current of 80 nA ideal for portable applications. Tiny 5-pin SOT-23 and 6-pin WSON packages provide space-savings. Additional features include internal soft-start, circuitry to reduce inrush current, pulse-by-pulse current limit, and thermal shutdown.

Subscribe to Welllinkchips !
Your Name
* Email
Submit a request