0
LM34926
  • LM34926
  • LM34926
  • LM34926
  • LM34926
  • LM34926

LM34926

ACTIVE

7.5-100V Wide Vin, 300mA Integrated Secondary Bias Regulator for Isolated DC/DC Converters

Texas Instruments LM34926 Product Info

1 April 2026 0

Parameters

Rating

Catalog

Topology

Buck, Flybuck

Iout (max) (A)

0.3

Vin (max) (V)

100

Vin (min) (V)

9

Vout (max) (V)

90

Vout (min) (V)

1.25

Switch current limit (typ) (A)

0.7

Features

Enable, Synchronous Rectification, UVLO adjustable

Control mode

Constant on-time (COT)

Operating temperature range (°C)

-40 to 125

Duty cycle (max) (%)

90

Package

HSOIC (DDA)-8-29.4 mm² 4.9 x 6

Features

  • Wide 7.5-V to 100-V Input Range
  • Integrated 300-mA High-Side
    and Low-Side Switches
  • No Schottky Required
  • Constant On-Time Control
  • No Loop Compensation Required
  • Ultra-Fast Transient Response
  • Nearly Constant Operating Frequency
  • Intelligent Peak Current Limit
  • Adjustable Output Voltage From 1.225 V
  • Precision 2% Feedback Reference
  • Frequency Adjustable to 1 MHz
  • Adjustable Undervoltage Lockout (UVLO)
  • Remote Shutdown
  • Thermal Shutdown
  • Packages:
    • WSON-8
    • SO PowerPAD™-8 Packages
  • Create a Custom Design Using the LM34926 With the WEBENCH® Power Designer
  • Wide 7.5-V to 100-V Input Range
  • Integrated 300-mA High-Side
    and Low-Side Switches
  • No Schottky Required
  • Constant On-Time Control
  • No Loop Compensation Required
  • Ultra-Fast Transient Response
  • Nearly Constant Operating Frequency
  • Intelligent Peak Current Limit
  • Adjustable Output Voltage From 1.225 V
  • Precision 2% Feedback Reference
  • Frequency Adjustable to 1 MHz
  • Adjustable Undervoltage Lockout (UVLO)
  • Remote Shutdown
  • Thermal Shutdown
  • Packages:
    • WSON-8
    • SO PowerPAD™-8 Packages
  • Create a Custom Design Using the LM34926 With the WEBENCH® Power Designer

Description

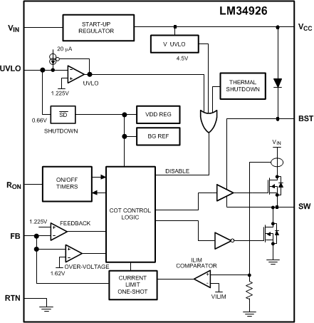
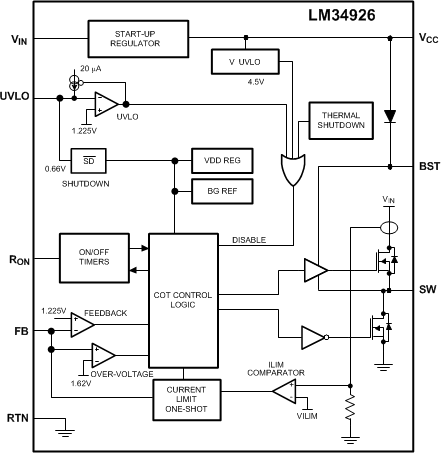
The LM34926 regulator features all of the functions needed to implement a low-cost, efficient, isolated bias regulator. This high-voltage regulator contains two 100-V N-channel MOSFET switches — a high-side buck switch and a low-side synchronous switch. The constant on-time (COT) control scheme employed in the LM34926 requires no loop compensation and provides excellent transient response. The regulator operates with an on-time control that is inversely proportional to the input voltage. This feature allows the operating frequency to remain relatively constant. An intelligent peak current limit is implemented with integrated sense circuit. Other features include a programmable input undervoltage comparator to inhibit operation during low-voltage conditions. Protection features include thermal shutdown and VCC Undervoltage Lockout (UVLO). The LM34926 device is offered in WSON-8 and SO PowerPAD-8 plastic packages.

The LM34926 regulator features all of the functions needed to implement a low-cost, efficient, isolated bias regulator. This high-voltage regulator contains two 100-V N-channel MOSFET switches — a high-side buck switch and a low-side synchronous switch. The constant on-time (COT) control scheme employed in the LM34926 requires no loop compensation and provides excellent transient response. The regulator operates with an on-time control that is inversely proportional to the input voltage. This feature allows the operating frequency to remain relatively constant. An intelligent peak current limit is implemented with integrated sense circuit. Other features include a programmable input undervoltage comparator to inhibit operation during low-voltage conditions. Protection features include thermal shutdown and VCC Undervoltage Lockout (UVLO). The LM34926 device is offered in WSON-8 and SO PowerPAD-8 plastic packages.

Subscribe to Welllinkchips !
Your Name
* Email
Submit a request