0
LMG1210
  • LMG1210
  • LMG1210

LMG1210

ACTIVE

1.5-A, 3-A, 200-V half bridge gate driver, 5-V UVLO and programmable dead-time for GaNFET and MOSFET

Texas Instruments LMG1210 Product Info

1 April 2026 0

Parameters

Bootstrap supply voltage (max) (V)

300

Power switch

GaNFET, MOSFET

Input supply voltage (min) (V)

6

Input supply voltage (max) (V)

18

Peak output current (A)

3

Operating temperature range (°C)

-40 to 125

Undervoltage lockout (typ) (V)

4

Rating

Catalog

Propagation delay time (µs)

0.01

Rise time (ns)

0.5

Fall time (ns)

0.5

Iq (mA)

0.3

Input threshold

TTL

Channel input logic

TTL/PWM

Features

Bootstrap supply voltage clamp, Dead time control, Internal LDO, Resistor-controllable deadtime

Driver configuration

Half bridge

Package

WQFN (RVR)-19-12 mm² 4 x 3

Features

  • Up to 50-MHz operation
  • 10-ns typical propagation delay
  • 3.4-ns high-side to low-side matching
  • Minimum pulse width of 4 ns
  • Two control input options
    • Single PWM input with adjustable dead time
    • Independent input mode
  • 1.5-A peak source and 3-A peak sink currents
  • External bootstrap diode for flexibility
  • Internal LDO for adaptability to voltage rails
  • High 300-V/ns CMTI
  • HO to LO capacitance less than 1 pF
  • UVLO and overtemperature protection
  • Low-inductance WQFN package
  • Up to 50-MHz operation
  • 10-ns typical propagation delay
  • 3.4-ns high-side to low-side matching
  • Minimum pulse width of 4 ns
  • Two control input options
    • Single PWM input with adjustable dead time
    • Independent input mode
  • 1.5-A peak source and 3-A peak sink currents
  • External bootstrap diode for flexibility
  • Internal LDO for adaptability to voltage rails
  • High 300-V/ns CMTI
  • HO to LO capacitance less than 1 pF
  • UVLO and overtemperature protection
  • Low-inductance WQFN package

Description

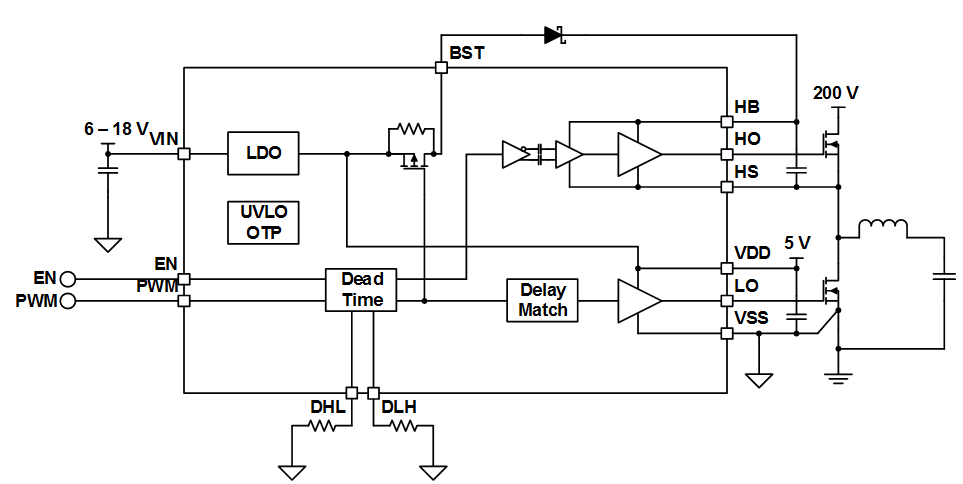
The LMG1210 is a 200-V, half-bridge MOSFET and Gallium Nitride Field Effect Transistor (GaN FET) driver designed for ultra-high frequency, high-efficiency applications that features adjustable deadtime capability, very small propagation delay, and 3.4-ns high-side low-side matching to optimize system efficiency. This part also features an internal LDO which ensures a gate-drive voltage of 5-V regardless of supply voltage.

To enable best performance in a variety of applications, the LMG1210 allows the designer to choose the optimal bootstrap diode to charge the high-side bootstrap capacitor. An internal switch turns the bootstrap diode off when the low side is off, effectively preventing the high-side bootstrap from overcharging and minimizing the reverse recovery charge. Additional parasitic capacitance across the GaN FET is minimized to less than 1 pF to reduce additional switching losses.

The LMG1210 features two control input modes: Independent Input Mode (IIM) and PWM mode. In IIM each of the outputs is independently controlled by a dedicated input. In PWM mode the two complementary output signals are generated from a single input and the user can adjust the dead time from 0 to 20 ns for each edge. The LMG1210 operates over a wide temperature range from –40°C to 125°C and is offered in a low-inductance WQFN package.

The LMG1210 is a 200-V, half-bridge MOSFET and Gallium Nitride Field Effect Transistor (GaN FET) driver designed for ultra-high frequency, high-efficiency applications that features adjustable deadtime capability, very small propagation delay, and 3.4-ns high-side low-side matching to optimize system efficiency. This part also features an internal LDO which ensures a gate-drive voltage of 5-V regardless of supply voltage.

To enable best performance in a variety of applications, the LMG1210 allows the designer to choose the optimal bootstrap diode to charge the high-side bootstrap capacitor. An internal switch turns the bootstrap diode off when the low side is off, effectively preventing the high-side bootstrap from overcharging and minimizing the reverse recovery charge. Additional parasitic capacitance across the GaN FET is minimized to less than 1 pF to reduce additional switching losses.

The LMG1210 features two control input modes: Independent Input Mode (IIM) and PWM mode. In IIM each of the outputs is independently controlled by a dedicated input. In PWM mode the two complementary output signals are generated from a single input and the user can adjust the dead time from 0 to 20 ns for each edge. The LMG1210 operates over a wide temperature range from –40°C to 125°C and is offered in a low-inductance WQFN package.

Subscribe to Welllinkchips !
Your Name
* Email
Submit a request