0
LMR14203
  • LMR14203
  • LMR14203
  • LMR14203
  • LMR14203

LMR14203

ACTIVE

4.5V to 42V, 0.3A Step-Down DC/DC Switching Regulator in SOT-23 Performance Benefits Performance Benefits

Texas Instruments LMR14203 Product Info

1 April 2026 0

Parameters

Rating

Catalog

Topology

Buck

Iout (max) (A)

0.3

Vin (max) (V)

42

Vin (min) (V)

4.5

Vout (max) (V)

34

Vout (min) (V)

0.765

Features

Enable, Overcurrent protection

Control mode

current mode

Operating temperature range (°C)

-40 to 125

Iq (typ) (A)

0.0013

Duty cycle (max) (%)

87

Package

SOT-23-THN (DDC)-6-8.12 mm² 2.9 x 2.8

Features

  • Input Voltage Range of 4.5V to 42V
  • Output Voltage Range of 0.765V to 34V
  • Output Current up to 0.3A
  • 1.25 MHz Switching Frequency
  • Low Shutdown Iq, 16 µA Typical
  • Short Circuit Protected
  • Internally Compensated
  • Soft-Start Function
  • Thin SOT-23-6 Package (2.97 x 1.65 x 1mm)
  • Fully Enabled for WEBENCH® Power Designer

Performance Benefits

  • Tight Accuracy for Powering Digital ICs
  • Extremely Easy to Use
  • Tiny Overall Solution Reduces System Cost

All trademarks are the property of their respective owners.

  • Input Voltage Range of 4.5V to 42V
  • Output Voltage Range of 0.765V to 34V
  • Output Current up to 0.3A
  • 1.25 MHz Switching Frequency
  • Low Shutdown Iq, 16 µA Typical
  • Short Circuit Protected
  • Internally Compensated
  • Soft-Start Function
  • Thin SOT-23-6 Package (2.97 x 1.65 x 1mm)
  • Fully Enabled for WEBENCH® Power Designer

Performance Benefits

  • Tight Accuracy for Powering Digital ICs
  • Extremely Easy to Use
  • Tiny Overall Solution Reduces System Cost

All trademarks are the property of their respective owners.

Description

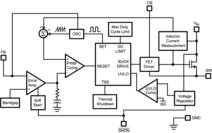
The LMR14203 is a PWM DC/DC buck (step-down) regulator. With a wide input range from 4.5V-42V, it is suitable for a wide range of applications such as power conditioning from unregulated sources. They feature a low RDSON (0.9Ω typical) internal switch for maximum efficiency (85% typical). Operating frequency is fixed at 1.25 MHz allowing the use of small external components while still being able to have low output voltage ripple. Soft-start can be implemented using the shutdown pin with an external RC circuit allowing the user to tailor the soft-start time to a specific application.

The LMR14203 is optimized for up to 300 mA load current.

Additional features include: thermal shutdown, VIN under-voltage lockout, and gate drive under-voltage lockout. The LMR14203 is available in a low profile SOT-6L package.

The LMR14203 is a PWM DC/DC buck (step-down) regulator. With a wide input range from 4.5V-42V, it is suitable for a wide range of applications such as power conditioning from unregulated sources. They feature a low RDSON (0.9Ω typical) internal switch for maximum efficiency (85% typical). Operating frequency is fixed at 1.25 MHz allowing the use of small external components while still being able to have low output voltage ripple. Soft-start can be implemented using the shutdown pin with an external RC circuit allowing the user to tailor the soft-start time to a specific application.

The LMR14203 is optimized for up to 300 mA load current.

Additional features include: thermal shutdown, VIN under-voltage lockout, and gate drive under-voltage lockout. The LMR14203 is available in a low profile SOT-6L package.

Subscribe to Welllinkchips !
Your Name
* Email
Submit a request