0
LM87
  • LM87
  • LM87
  • LM87
  • LM87

LM87

ACTIVE

2 remote and 1 local temp sensor, fan control, hardware and 8 power supply voltage monitors Key Specifications Key Specifications

Texas Instruments LM87 Product Info

1 April 2026 0

Parameters

Local sensor accuracy (max)

1

Type

Fan Controller

Operating temperature range (°C)

-40 to 125

Supply voltage (min) (V)

2.8

Interface type

I2C, SMBus

Supply voltage (max) (V)

3.8

Features

ALERT, Tachometer

Supply current (max) (µA)

1200

Temp resolution (max) (bps)

8

Remote channels (#)

2

Addresses

1

Rating

Catalog

Package

TSSOP (PW)-24-49.92 mm² 7.8 x 6.4

Features

  • Remote diode temperature sensing (2 channels)
  • 8 positive voltage inputs with scaling resistors for monitoring +5 V, +12 V, +3.3 V, +2.5 V, Vccp power supplies directly
  • 2 inputs selectable for fan speed or voltage monitoring
  • 8-bit DAC output for controlling fan speed
  • Chassis Intrusion Detector input
  • WATCHDOG comparison of all monitored values
  • SMBus or I2C Serial Bus interface compatibility
  • VID0-VID4 or IRQ0-IRQ4 monitoring inputs
  • On chip temperature sensor

Key Specifications

  • Voltage Monitoring Error ±2 % (max)
  • External Temperature Error ±4 °C (max)
  • Internal Temperature Error
    • −40 °C to +125 °C ± 3 °C (typ)
  • Supply Voltage Range 2.8 to 3.8 V
  • Supply Current 0.7 mA (typ)
  • ADC and DAC Resolution 8 Bits
  • Temperature Resolution 1.0 °C

All trademarks are the property of their respective owners.

  • Remote diode temperature sensing (2 channels)
  • 8 positive voltage inputs with scaling resistors for monitoring +5 V, +12 V, +3.3 V, +2.5 V, Vccp power supplies directly
  • 2 inputs selectable for fan speed or voltage monitoring
  • 8-bit DAC output for controlling fan speed
  • Chassis Intrusion Detector input
  • WATCHDOG comparison of all monitored values
  • SMBus or I2C Serial Bus interface compatibility
  • VID0-VID4 or IRQ0-IRQ4 monitoring inputs
  • On chip temperature sensor

Key Specifications

  • Voltage Monitoring Error ±2 % (max)
  • External Temperature Error ±4 °C (max)
  • Internal Temperature Error
    • −40 °C to +125 °C ± 3 °C (typ)
  • Supply Voltage Range 2.8 to 3.8 V
  • Supply Current 0.7 mA (typ)
  • ADC and DAC Resolution 8 Bits
  • Temperature Resolution 1.0 °C

All trademarks are the property of their respective owners.

Description

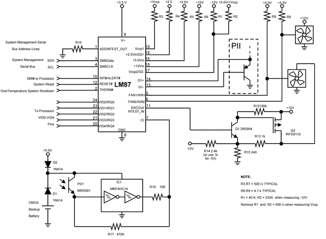
The LM87 is a highly integrated data acquisition system for hardware monitoring of servers, Personal Computers, or virtually any microprocessor-based system. In a PC, the LM87 can be used to monitor power supply voltages, motherboard and processor temperatures, and fan speeds. Actual values for these inputs can be read at any time. Programmable WATCHDOG limits in the LM87 activate a fully programmable and maskable interrupt system with two outputs (INT# and THERM#).

The LM87 has an on-chip digital output temperature sensor with 8-bit resolution as well as the capability of monitoring 2 external diode temperatures to 8-bit resolution, an 8 channel analog input ADC with 8-bit resolution and an 8-bit DAC. A channel on the ADC measures the supply voltage applied to the LM87, nominally 3.3 V. Two of the ADC inputs can be redirected to a counter that can measure the speed of up to 2 fans. A slow speed ΣΔ ADC architecture allows stable measurement of signals in an extremely noisy environment. The DAC, with a 0 to 2.5 V output voltage range, can be used for fan speed control. Additional inputs are provided for Chassis Intrusion detection circuits, and VID monitor inputs. The VID monitor inputs can also be used as IRQ inputs if VID monitoring is not required. The LM87 has a Serial Bus interface that is compatible with SMBus and I2C.

The LM87 is a highly integrated data acquisition system for hardware monitoring of servers, Personal Computers, or virtually any microprocessor-based system. In a PC, the LM87 can be used to monitor power supply voltages, motherboard and processor temperatures, and fan speeds. Actual values for these inputs can be read at any time. Programmable WATCHDOG limits in the LM87 activate a fully programmable and maskable interrupt system with two outputs (INT# and THERM#).

The LM87 has an on-chip digital output temperature sensor with 8-bit resolution as well as the capability of monitoring 2 external diode temperatures to 8-bit resolution, an 8 channel analog input ADC with 8-bit resolution and an 8-bit DAC. A channel on the ADC measures the supply voltage applied to the LM87, nominally 3.3 V. Two of the ADC inputs can be redirected to a counter that can measure the speed of up to 2 fans. A slow speed ΣΔ ADC architecture allows stable measurement of signals in an extremely noisy environment. The DAC, with a 0 to 2.5 V output voltage range, can be used for fan speed control. Additional inputs are provided for Chassis Intrusion detection circuits, and VID monitor inputs. The VID monitor inputs can also be used as IRQ inputs if VID monitoring is not required. The LM87 has a Serial Bus interface that is compatible with SMBus and I2C.

Subscribe to Welllinkchips !
Your Name
* Email
Submit a request