0
LM2585
  • LM2585
  • LM2585
  • LM2585
  • LM2585
  • LM2585

LM2585

ACTIVE

4-V to 40-V, 3-A step-up wide VIN flyback regulator

Texas Instruments LM2585 Product Info

1 April 2026 0

Parameters

Rating

Catalog

Topology

Boost, Flyback, Forward, SEPIC

Vin (max) (V)

40

Vin (min) (V)

4

Vout (max) (V)

60

Vout (min) (V)

1.23

Switch current limit (typ) (A)

4

Features

Nonsynchronous rectification, UVLO fixed

Control mode

current mode

Operating temperature range (°C)

-40 to 125

Iq (typ) (A)

0.011

Duty cycle (max) (%)

98

Package

TO-220 (NDH)-5-86.0552 mm² 10.16 x 8.47

Features

  • Requires Few External Components
  • Family of Standard Inductors and Transformers
  • NPN Output Switches 3 A, Can Stand Off 65 V
  • Wide Input Voltage Range: 4 V to 40 V
  • Current-mode Operation for Improved Transient Response, Line Regulation, and Current Limit
  • 100-kHz Switching Frequency
  • Internal Soft-Start Function Reduces In-rush Current During Start-up
  • Output Transistor Protected by Current Limit, Undervoltage Lockout, and Thermal Shutdown
  • System Output Voltage Tolerance of ±4% Maximum Over Line and Load Conditions
  • Create a Custom Design Using the LM2585 With the WEBENCH® Power Designer
  • Requires Few External Components
  • Family of Standard Inductors and Transformers
  • NPN Output Switches 3 A, Can Stand Off 65 V
  • Wide Input Voltage Range: 4 V to 40 V
  • Current-mode Operation for Improved Transient Response, Line Regulation, and Current Limit
  • 100-kHz Switching Frequency
  • Internal Soft-Start Function Reduces In-rush Current During Start-up
  • Output Transistor Protected by Current Limit, Undervoltage Lockout, and Thermal Shutdown
  • System Output Voltage Tolerance of ±4% Maximum Over Line and Load Conditions
  • Create a Custom Design Using the LM2585 With the WEBENCH® Power Designer

Description

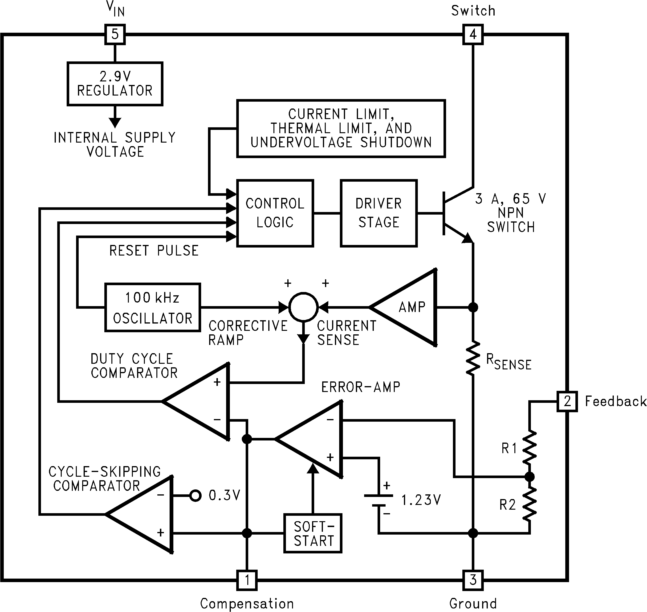
The LM2585 series of regulators are monolithic integrated circuits specifically designed for flyback, step-up (boost), and forward converter applications. The device is available in 4 different output voltage versions: 3.3 V, 5 V, 12 V, and adjustable.

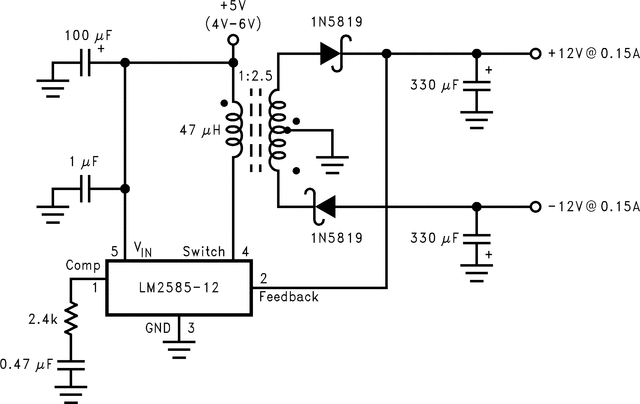
Requiring a minimum number of external components, these regulators are cost effective and simple to use. Included in the datasheet are typical circuits of boost and flyback regulators. Also listed are selector guides for diodes and capacitors and a family of standard inductors and flyback transformers designed to work with these switching regulators.

The power switch is a 3-A NPN device that can stand off 65 V. Protecting the power switch are current and thermal limiting circuits, and an undervoltage lockout circuit. This IC contains a 100-kHz fixed-frequency internal oscillator that permits the use of small magnetics. Other features include soft start mode to reduce in-rush current during start-up, current mode control for improved rejection of input voltage and output load transients and cycle-by-cycle current limiting. An output voltage tolerance of ±4%, within specified input voltages and output load conditions, is specified for the power supply system.

The LM2585 series of regulators are monolithic integrated circuits specifically designed for flyback, step-up (boost), and forward converter applications. The device is available in 4 different output voltage versions: 3.3 V, 5 V, 12 V, and adjustable.

Requiring a minimum number of external components, these regulators are cost effective and simple to use. Included in the datasheet are typical circuits of boost and flyback regulators. Also listed are selector guides for diodes and capacitors and a family of standard inductors and flyback transformers designed to work with these switching regulators.

The power switch is a 3-A NPN device that can stand off 65 V. Protecting the power switch are current and thermal limiting circuits, and an undervoltage lockout circuit. This IC contains a 100-kHz fixed-frequency internal oscillator that permits the use of small magnetics. Other features include soft start mode to reduce in-rush current during start-up, current mode control for improved rejection of input voltage and output load transients and cycle-by-cycle current limiting. An output voltage tolerance of ±4%, within specified input voltages and output load conditions, is specified for the power supply system.

Subscribe to Welllinkchips !
Your Name
* Email
Submit a request