0
LM34910C
  • LM34910C
  • LM34910C

LM34910C

ACTIVE

8-50V, 1.25A Constant On-Time Non-Synchronous Buck Regulator

Texas Instruments LM34910C Product Info

1 April 2026 0

Parameters

Rating

Catalog

Topology

Buck

Iout (max) (A)

1.25

Vin (max) (V)

50

Vin (min) (V)

8

Vout (max) (V)

45

Vout (min) (V)

2.5

Features

Enable, Overcurrent protection

Control mode

Constant on-time (COT)

Operating temperature range (°C)

-40 to 125

Iq (typ) (A)

0.00063

Duty cycle (max) (%)

97

Package

WSON (DPR)-10-16 mm² 4 x 4

Features

  • Integrated 55V, N-Channel Buck Switch
  • Integrated Start-Up Regulator
  • Input Voltage Range: 8V to 50V
  • No Loop Compensation Required
  • Ultra-Fast Transient Response
  • Operating Frequency Remains Constant with Load Current and Input Voltage
  • Maximum Duty Cycle Limited During Start-Up
  • Adjustable Output Voltage
  • Valley Current Limit At 1.25A
  • Precision Internal Reference
  • Low Bias Current
  • Highly Efficient Operation
  • Thermal Shutdown

All trademarks are the property of their respective owners.

  • Integrated 55V, N-Channel Buck Switch
  • Integrated Start-Up Regulator
  • Input Voltage Range: 8V to 50V
  • No Loop Compensation Required
  • Ultra-Fast Transient Response
  • Operating Frequency Remains Constant with Load Current and Input Voltage
  • Maximum Duty Cycle Limited During Start-Up
  • Adjustable Output Voltage
  • Valley Current Limit At 1.25A
  • Precision Internal Reference
  • Low Bias Current
  • Highly Efficient Operation
  • Thermal Shutdown

All trademarks are the property of their respective owners.

Description

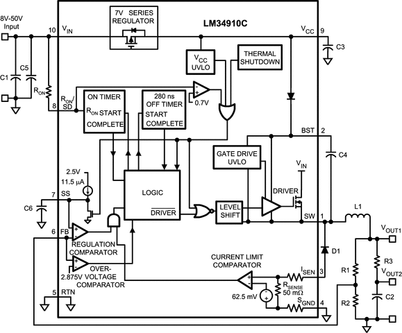
The LM34910C Step Down Switching Regulator features all of the functions needed to implement a low cost, efficient, buck bias regulator capable of supplying 1.25A to the load. This buck regulator contains a 55V N-Channel Buck Switch, and is available in the thermally enhanced WSON-10 package. The hysteretic regulation scheme requires no loop compensation, results in fast load transient response, and simplifies circuit implementation. The operating frequency remains constant with line and load variations due to the inverse relationship between the input voltage and the on-time. The current limit detection is set at 1.25A. Additional features include: VCC under-voltage lockout, thermal shutdown, gate drive under-voltage lockout, and maximum duty cycle limiter.

The LM34910C Step Down Switching Regulator features all of the functions needed to implement a low cost, efficient, buck bias regulator capable of supplying 1.25A to the load. This buck regulator contains a 55V N-Channel Buck Switch, and is available in the thermally enhanced WSON-10 package. The hysteretic regulation scheme requires no loop compensation, results in fast load transient response, and simplifies circuit implementation. The operating frequency remains constant with line and load variations due to the inverse relationship between the input voltage and the on-time. The current limit detection is set at 1.25A. Additional features include: VCC under-voltage lockout, thermal shutdown, gate drive under-voltage lockout, and maximum duty cycle limiter.

Subscribe to Welllinkchips !
Your Name
* Email
Submit a request