0
LM74910H-Q1
  • LM74910H-Q1
  • LM74910H-Q1
  • LM74910H-Q1

LM74910H-Q1

ACTIVE

Automotive ideal diode with circuit breaker, 200-kHz ACS, UV ,OV protection and SLEEP mode

Texas Instruments LM74910H-Q1 Product Info

1 April 2026 1

Parameters

Vin (max) (V)

65

Vin (min) (V)

3

FET

External back-to-back FET

Device type

Ideal diode controller

Number of channels

1

Rating

Automotive

Features

Adjustable current limit, Analog current monitor, Overvoltage protection, Reverse current blocking, Reverse polarity protection, Short circuit protection

Iq (typ) (mA)

0.63

TI functional safety category

Functional Safety-Capable

IGate source (typ) (µA)

18500

IGate sink (typ) (mA)

2670

Operating temperature range (°C)

-40 to 125

Shutdown current (ISD) (mA) (A)

0.00287

Product type

Ideal diode controller

Package

VQFN (RGE)-24-16 mm² 4 x 4

Features

  • AEC-Q100 qualified for automotive applications
    • Device temperature grade 1: –40°C to +125°C ambient operating temperature range
  • Functional Safety-Capable
  • 3V to 65V input range
  • 74V Absolute Maximum Rating for LM74910H-Q1
  • Reverse input protection down to –65V
  • Drives external back-to-back N-Channel MOSFETs in common drain configuration
  • Ideal diode operation with 10.5mV A to C forward voltage drop regulation
  • Low reverse detection threshold (–10.5mV) with fast turn off response (0.5µs)
  • 20mA peak gate (DGATE) turn on current
  • 2.6A peak DGATE turnoff current
  • Adjustable overcurrent and short circuit protection
  • Analog current monitor output with 2% accuracy for LM74910H-Q1
  • Adjustable overvoltage and undervoltage protection
  • SLEEP mode OCP Retry in LM74910H-Q1
  • Low 2.5µA shutdown current (EN=Low)
  • SLEEP mode with 6µA current (EN=High, SLEEP=Low)
  • Meets automotive ISO7637 transient requirements with a suitable TVS diode
  • Available in space saving 24-pin VQFN package
  • AEC-Q100 qualified for automotive applications
    • Device temperature grade 1: –40°C to +125°C ambient operating temperature range
  • Functional Safety-Capable
  • 3V to 65V input range
  • 74V Absolute Maximum Rating for LM74910H-Q1
  • Reverse input protection down to –65V
  • Drives external back-to-back N-Channel MOSFETs in common drain configuration
  • Ideal diode operation with 10.5mV A to C forward voltage drop regulation
  • Low reverse detection threshold (–10.5mV) with fast turn off response (0.5µs)
  • 20mA peak gate (DGATE) turn on current
  • 2.6A peak DGATE turnoff current
  • Adjustable overcurrent and short circuit protection
  • Analog current monitor output with 2% accuracy for LM74910H-Q1
  • Adjustable overvoltage and undervoltage protection
  • SLEEP mode OCP Retry in LM74910H-Q1
  • Low 2.5µA shutdown current (EN=Low)
  • SLEEP mode with 6µA current (EN=High, SLEEP=Low)
  • Meets automotive ISO7637 transient requirements with a suitable TVS diode
  • Available in space saving 24-pin VQFN package

Description

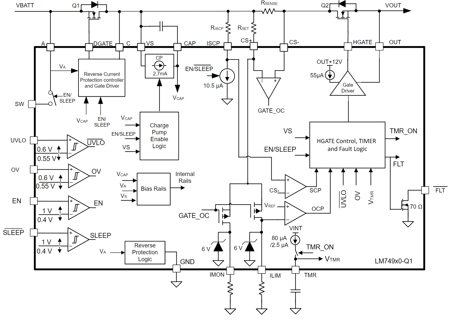
The LM749x0-Q1 ideal diode controller drives and controls external back to back N-Channel MOSFETs to emulate an ideal diode rectifier with power path ON/OFF control with overcurrent and overvoltage protection. The wide input supply of 3V to 65V allows protection and control of 12V and 24V automotive battery powered ECUs. The device can withstand and protect the loads from negative supply voltages down to –65V. An integrated ideal diode controller (DGATE) drives the first MOSFET to replace a Schottky diode for reverse input protection and output voltage holdup. With a second MOSFET in the power path the device allows load disconnect (ON/OFF control) in case of overcurrent and overvoltage events using HGATE control. The device has integrated current sense amplifier which provides accurate current monitoring with adjustable overcurrent and short circuit thresholds. The device features an adjustable overvoltage cut-off protection feature. The device features a SLEEP mode which enables ultra-low quiescent current consumption (6µA) and at the same time providing refresh current to the always ON loads when vehicle is in the parking state. The LM749x0-Q1 has a maximum voltage rating of 65V.

The LM749x0-Q1 ideal diode controller drives and controls external back to back N-Channel MOSFETs to emulate an ideal diode rectifier with power path ON/OFF control with overcurrent and overvoltage protection. The wide input supply of 3V to 65V allows protection and control of 12V and 24V automotive battery powered ECUs. The device can withstand and protect the loads from negative supply voltages down to –65V. An integrated ideal diode controller (DGATE) drives the first MOSFET to replace a Schottky diode for reverse input protection and output voltage holdup. With a second MOSFET in the power path the device allows load disconnect (ON/OFF control) in case of overcurrent and overvoltage events using HGATE control. The device has integrated current sense amplifier which provides accurate current monitoring with adjustable overcurrent and short circuit thresholds. The device features an adjustable overvoltage cut-off protection feature. The device features a SLEEP mode which enables ultra-low quiescent current consumption (6µA) and at the same time providing refresh current to the always ON loads when vehicle is in the parking state. The LM749x0-Q1 has a maximum voltage rating of 65V.

Subscribe to Welllinkchips !
Your Name
* Email
Submit a request