0
LM73606
  • LM73606
  • LM73606

LM73606

ACTIVE

3.5V to 36V, 6A Synchronous Step-Down Voltage Converter

Texas Instruments LM73606 Product Info

1 April 2026 0

Parameters

Rating

Catalog

Topology

Buck

Iout (max) (A)

6

Vin (max) (V)

36

Vin (min) (V)

3.5

Vout (max) (V)

34

Vout (min) (V)

1

Features

Enable, Forced PWM, Frequency synchronization, Light Load Efficiency, Over Current Protection, Power good, Pre-Bias Start-Up, Synchronous Rectification, Tracking, UVLO Fixed, Wettable flanks package

Control mode

current mode

Operating temperature range (°C)

-40 to 125

Iq (typ) (A)

0.000015

Duty cycle (max) (%)

95

Package

WQFN (RNP)-30-24 mm² 6 x 4

Features

  • New product available: LM61460 60-V, 6-A synchronous converter
  • Synchronous rectification
  • Wettable flanks QFN package (WQFN)
  • Low quiescent current
    • 0.8 µA in shutdown (typical)
    • 15 µA in active mode with no load (typical)
  • Wide voltage conversion range:
    • tON-MIN = 60 ns (typical)
    • tOFF-MIN = 70 ns (typical)
  • Low MOSFET ON-resistance:
    • RDS_ON_HS = 53 mΩ (typical)
    • RDS_ON_LS = 31 mΩ (typical)
  • External bias input to improve efficiency
  • Pin-selectable auto mode or forced PWM operation
  • Adjustable frequency range: 350 kHz to 2.2 MHz
  • Synchronizable to external clock
  • Internal compensation
  • Power-good flag
  • Precision enable to program system UVLO
  • Flexible soft-start features:
    • Start-up into pre-biased load
    • Fixed or adjustable soft-start time
    • Output voltage tracking
  • Cycle-by-cycle current limiting
  • Short-circuit protection with hiccup mode
  • Create a custom design with the WEBENCH® power designer using LM73605 or LM73606
  • New product available: LM61460 60-V, 6-A synchronous converter
  • Synchronous rectification
  • Wettable flanks QFN package (WQFN)
  • Low quiescent current
    • 0.8 µA in shutdown (typical)
    • 15 µA in active mode with no load (typical)
  • Wide voltage conversion range:
    • tON-MIN = 60 ns (typical)
    • tOFF-MIN = 70 ns (typical)
  • Low MOSFET ON-resistance:
    • RDS_ON_HS = 53 mΩ (typical)
    • RDS_ON_LS = 31 mΩ (typical)
  • External bias input to improve efficiency
  • Pin-selectable auto mode or forced PWM operation
  • Adjustable frequency range: 350 kHz to 2.2 MHz
  • Synchronizable to external clock
  • Internal compensation
  • Power-good flag
  • Precision enable to program system UVLO
  • Flexible soft-start features:
    • Start-up into pre-biased load
    • Fixed or adjustable soft-start time
    • Output voltage tracking
  • Cycle-by-cycle current limiting
  • Short-circuit protection with hiccup mode
  • Create a custom design with the WEBENCH® power designer using LM73605 or LM73606

Description

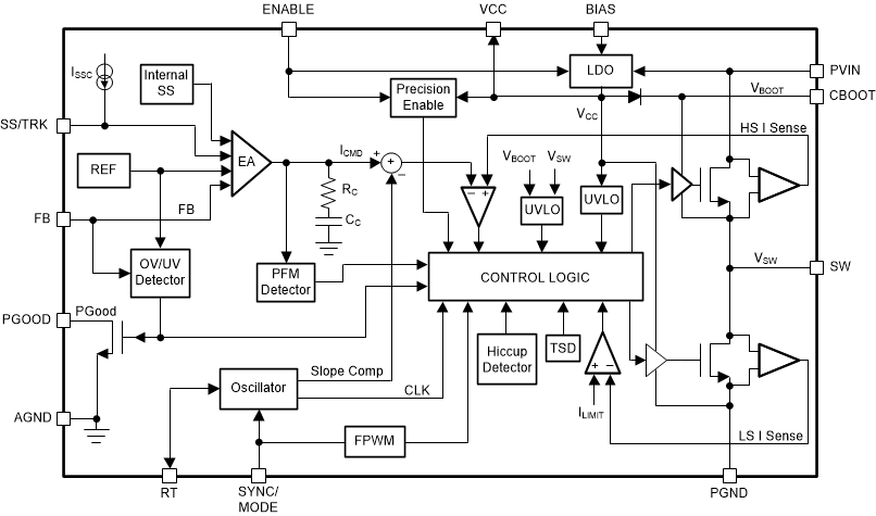
The LM73605 and LM73606 family of devices are easy-to-use synchronous step-down DC/DC converters capable of driving up to 5 A or 6 A of load current from a supply voltage ranging from 3.5 V to 36 V. The LM73605 and LM73606 provide exceptional efficiency and output accuracy in a very small solution size. Peak current-mode control is employed. Additional features such as adjustable switching frequency, synchronization to an external clock, power-good flag, precision enable, adjustable soft start, and tracking provide both flexible and easy-to-use solutions for a wide range of applications. Automatic frequency foldback at light load improves efficiency over the entire load range. Protection features include thermal shutdown, cycle-by-cycle current limiting, and short-circuit protection. The devices are pin-to-pin compatible for easy current scaling. The new product, LM61460-Q1, offers higher efficiency, lower stand-by quiescent current, and improved EMI performance. See the device comparison table to compare specifications. Start a Webench design with LM61460-Q1. Use the LMZM33606 module for faster time to market.

The LM73605 and LM73606 family of devices are easy-to-use synchronous step-down DC/DC converters capable of driving up to 5 A or 6 A of load current from a supply voltage ranging from 3.5 V to 36 V. The LM73605 and LM73606 provide exceptional efficiency and output accuracy in a very small solution size. Peak current-mode control is employed. Additional features such as adjustable switching frequency, synchronization to an external clock, power-good flag, precision enable, adjustable soft start, and tracking provide both flexible and easy-to-use solutions for a wide range of applications. Automatic frequency foldback at light load improves efficiency over the entire load range. Protection features include thermal shutdown, cycle-by-cycle current limiting, and short-circuit protection. The devices are pin-to-pin compatible for easy current scaling. The new product, LM61460-Q1, offers higher efficiency, lower stand-by quiescent current, and improved EMI performance. See the device comparison table to compare specifications. Start a Webench design with LM61460-Q1. Use the LMZM33606 module for faster time to market.

Subscribe to Welllinkchips !
Your Name
* Email
Submit a request