0
BQ25180
  • BQ25180
  • BQ25180

BQ25180

ACTIVE

1-A Li-ion and LiFePO4 I²C programmable linear charger with regulated power path, WCSP package

Texas Instruments BQ25180 Product Info

1 April 2026 1

Parameters

Rating

Catalog

Number of series cells

1

Cell chemistry

Li-Ion/Li-Polymer, Lithium Phosphate/LiFePO4

Charge current (max) (A)

1

Features

BAT temp thermistor monitoring (JEITA profile), IC thermal regulation, IINDPM (Input current limit), Input OVP, Power Path, VINDPM (Input voltage threshold to maximize adaptor power)

Vin (min) (V)

3

Vin (max) (V)

5.5

Absolute max Vin (max) (V)

25

Control topology

Linear

Battery charge voltage (min) (V)

3.6

Battery charge voltage (max) (V)

4.65

Control interface

I2C

Operating temperature range (°C)

-40 to 85

Package

DSBGA (YBG)-8-1.752689 mm² 1.783 x 0.983

Features

  • 1-A Power path linear battery charger
    • 3.0-V to 5.9-V input voltage operating range optimized for battery to battery charging and USB adapter
    • 25-V tolerant input voltage
    • Configurable battery regulation voltage with 0.5% accuracy from 3.6 V to 4.65 V in 10-mV steps
    • 5-mA to 1-A configurable fast charge current
    • 55-mΩ battery FET ON resistance
    • Up to 2.5-A discharge current to support high system loads
    • Configurable termination current down to 0.5 mA
    • Configurable NTC charging profile thresholds including JEITA support
    • Power cycle and advanced reset mechanisms to recover system
  • Power path management for powering the system and charging the battery
    • Regulated system voltage (SYS) ranging from 4.4 V to 4.9 V in addition to battery voltage tracking and input pass-though options
    • Configurable input current limit
    • Selectable adapter or battery power for system
    • Dynamic power path management optimizes charging from weak adapters
  • Ultra low quiescent current modes
    • 15-nA Shutdown mode
    • 3.2-µA Ship mode with button press wake
    • 3 µA in Battery Only mode
    • 30-µA input adapter Iq in Sleep mode
  • One push-button wake-up and reset input
  • Integrated fault protection
    • Input overvoltage protection (VIN_OVP)
    • Battery undervoltage protection (VBUVLO)
    • Battery short protection (BATSC)
    • Battery overcurrent protection (BATOCP)
    • Input current limit protection (ILIM)
    • Thermal regulation (TREG) and thermal shutdown (TSHUT)
    • Battery thermal fault protection (TS)
    • Watchdog and safety timer fault
    • System short protection
    • System overvoltage protection
  • 1-A Power path linear battery charger
    • 3.0-V to 5.9-V input voltage operating range optimized for battery to battery charging and USB adapter
    • 25-V tolerant input voltage
    • Configurable battery regulation voltage with 0.5% accuracy from 3.6 V to 4.65 V in 10-mV steps
    • 5-mA to 1-A configurable fast charge current
    • 55-mΩ battery FET ON resistance
    • Up to 2.5-A discharge current to support high system loads
    • Configurable termination current down to 0.5 mA
    • Configurable NTC charging profile thresholds including JEITA support
    • Power cycle and advanced reset mechanisms to recover system
  • Power path management for powering the system and charging the battery
    • Regulated system voltage (SYS) ranging from 4.4 V to 4.9 V in addition to battery voltage tracking and input pass-though options
    • Configurable input current limit
    • Selectable adapter or battery power for system
    • Dynamic power path management optimizes charging from weak adapters
  • Ultra low quiescent current modes
    • 15-nA Shutdown mode
    • 3.2-µA Ship mode with button press wake
    • 3 µA in Battery Only mode
    • 30-µA input adapter Iq in Sleep mode
  • One push-button wake-up and reset input
  • Integrated fault protection
    • Input overvoltage protection (VIN_OVP)
    • Battery undervoltage protection (VBUVLO)
    • Battery short protection (BATSC)
    • Battery overcurrent protection (BATOCP)
    • Input current limit protection (ILIM)
    • Thermal regulation (TREG) and thermal shutdown (TSHUT)
    • Battery thermal fault protection (TS)
    • Watchdog and safety timer fault
    • System short protection
    • System overvoltage protection

Description

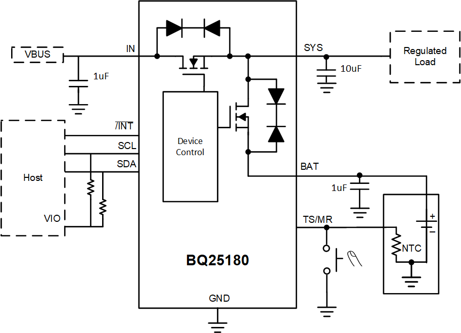
The BQ25180 is a linear battery charger IC focusing on small solution size and low quiescent current for extending battery life. The device is available in an 8-ball chipscale package which does not need HDI PCB process for fabrication thereby reducing the PCB cost. The device can support up to 1-A charging and system loads of up to 2.5 A.

The battery is charged using a standard Li-ion or LiFePO4 charge profile with three phases: precharge, constant current and constant voltage. Thermal regulation provides the maximum charge current while managing the device temperature. The charger is also optimized for battery to battery charging with 3-V minimum input voltage operation and can withstand 25-V absolute maximum line transients. The device integrates a single push-button input and reset circuitry to reduce the total solution footprint.

The BQ25180 is a linear battery charger IC focusing on small solution size and low quiescent current for extending battery life. The device is available in an 8-ball chipscale package which does not need HDI PCB process for fabrication thereby reducing the PCB cost. The device can support up to 1-A charging and system loads of up to 2.5 A.

The battery is charged using a standard Li-ion or LiFePO4 charge profile with three phases: precharge, constant current and constant voltage. Thermal regulation provides the maximum charge current while managing the device temperature. The charger is also optimized for battery to battery charging with 3-V minimum input voltage operation and can withstand 25-V absolute maximum line transients. The device integrates a single push-button input and reset circuitry to reduce the total solution footprint.

Subscribe to Welllinkchips !
Your Name
* Email
Submit a request