0
LM5156-Q1
  • LM5156-Q1
  • LM5156-Q1
  • LM5156-Q1
  • LM5156-Q1
  • LM5156-Q1

LM5156-Q1

ACTIVE

2.2-MHz wide VIN nonsynchronous boost, flyback, & SEPIC controller with dual random spread spectrum

Texas Instruments LM5156-Q1 Product Info

1 April 2026 0

Parameters

Rating

Automotive

Topology

Boost, Flyback, SEPIC

Vin (max) (V)

60

Vin (min) (V)

1.5

Vout (max) (V)

300

Vout (min) (V)

1.5

Control mode

current mode

Features

Adjustable current limit, Enable, Frequency synchronization, Improved max. duty cycle, Light-load efficiency, Nonsynchronous rectification, Power good, Spread Spectrum, UVLO adjustable

EMI features

Frequency Dithering, Spread Spectrum

Duty cycle (max) (%)

93

Iq (typ) (A)

0.00049

TI functional safety category

Functional Safety-Capable

Operating temperature range (°C)

-40 to 150

Package

WSON (DSS)-12-6 mm² 3 x 2

Features

  • AEC-Q100 qualified for automotive applications
    • Temperature grade 1: –40°C to +125°C TA
  • Functional Safety-Capable
  • Suited for wide input operating range car battery applications
    • 3.5-V to 60-V Operating range (65-V abs max)
    • 2.97-V to 16-V When BIAS = VCC
    • Minimum boost supply voltage 1.5 V when BIAS ≥ 3.5 V
    • Input transient protection up to 65 V
    • Minimized battery drain
      • Low shutdown current (IQ ≤ 2.6 µA)
      • Low operating current (IQ ≤ 490 µA)
  • Small solution size and low cost
    • Maximum switching frequency of 2.2 MHz
    • 12-Pin WSON package (3 mm × 2 mm) with wettable flanks
    • Integrated error amplifier allows primary-side regulation without optocoupler (flyback)
    • Minimized undershoot during cranking (start-stop application)
  • EMI mitigation
    • Selectable dual random spread spectrum
    • Lead-less package
  • Higher efficiency with low-power dissipation
    • 100-mV ±7% accurate current limit threshold
    • Strong 1.5-A peak standard MOSFET driver
    • Supports external VCC supply
  • Avoid AM band interference and crosstalk
    • Optional clock synchronization
    • Dynamically programmable switching frequency from 100 kHz to 2.2 MHz
  • Integrated protection features
    • Constant peak current limiting over input voltage
    • Optional hiccup mode overload protection (see the Device Comparison Table)
    • Programmable line UVLO
    • OVP protection
    • Thermal shutdown
  • Accurate ±1% accuracy feedback reference
  • Programmable extra slope compensation
  • Adjustable soft start
  • PGOOD indicator
  • Create a custom design using the LM5156x-Q1 with the WEBENCH power designer
  • AEC-Q100 qualified for automotive applications
    • Temperature grade 1: –40°C to +125°C TA
  • Functional Safety-Capable
  • Suited for wide input operating range car battery applications
    • 3.5-V to 60-V Operating range (65-V abs max)
    • 2.97-V to 16-V When BIAS = VCC
    • Minimum boost supply voltage 1.5 V when BIAS ≥ 3.5 V
    • Input transient protection up to 65 V
    • Minimized battery drain
      • Low shutdown current (IQ ≤ 2.6 µA)
      • Low operating current (IQ ≤ 490 µA)
  • Small solution size and low cost
    • Maximum switching frequency of 2.2 MHz
    • 12-Pin WSON package (3 mm × 2 mm) with wettable flanks
    • Integrated error amplifier allows primary-side regulation without optocoupler (flyback)
    • Minimized undershoot during cranking (start-stop application)
  • EMI mitigation
    • Selectable dual random spread spectrum
    • Lead-less package
  • Higher efficiency with low-power dissipation
    • 100-mV ±7% accurate current limit threshold
    • Strong 1.5-A peak standard MOSFET driver
    • Supports external VCC supply
  • Avoid AM band interference and crosstalk
    • Optional clock synchronization
    • Dynamically programmable switching frequency from 100 kHz to 2.2 MHz
  • Integrated protection features
    • Constant peak current limiting over input voltage
    • Optional hiccup mode overload protection (see the Device Comparison Table)
    • Programmable line UVLO
    • OVP protection
    • Thermal shutdown
  • Accurate ±1% accuracy feedback reference
  • Programmable extra slope compensation
  • Adjustable soft start
  • PGOOD indicator
  • Create a custom design using the LM5156x-Q1 with the WEBENCH power designer

Description

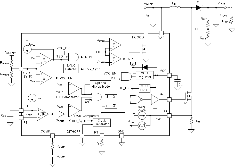
The LM5156x-Q1 (LM5156-Q1 and LM51561-Q1) device is a wide input range, non-synchronous boost controller that uses peak current mode control. The device can be used in boost, SEPIC, and flyback topologies.

The LM5156x-Q1 device can start up from a 1-cell battery with a minimum of 2.97 V if the BIAS pin is connected to the VCC pin. It can operate with the input supply voltage as low as 1.5 V if the BIAS pin is greater than 3.5 V.

The LM5156x-Q1 (LM5156-Q1 and LM51561-Q1) device is a wide input range, non-synchronous boost controller that uses peak current mode control. The device can be used in boost, SEPIC, and flyback topologies.

The LM5156x-Q1 device can start up from a 1-cell battery with a minimum of 2.97 V if the BIAS pin is connected to the VCC pin. It can operate with the input supply voltage as low as 1.5 V if the BIAS pin is greater than 3.5 V.

Subscribe to Welllinkchips !
Your Name
* Email
Submit a request