0
LM5050-2
  • LM5050-2
  • LM5050-2
  • LM5050-2
  • LM5050-2

LM5050-2

ACTIVE

6-V to 75-V 400-uA IQ ORing FET controller

Texas Instruments LM5050-2 Product Info

1 April 2026 1

Parameters

Vin (max) (V)

75

Vin (min) (V)

6

FET

External single FET

Device type

ORing controller

Number of channels

1

Rating

Catalog

Features

FET test, Linear control, Reverse current blocking

Imax (A)

250

Iq (typ) (mA)

0.4

Iq (max) (mA)

0.72

IGate source (typ) (µA)

32

IGate source (max) (µA)

45

IGate sink (typ) (mA)

2.8

IGate pulsed (typ) (A)

2.8

Operating temperature range (°C)

-40 to 125

VSense reverse (typ) (mV)

-41, -28

Design support

EVM, Reference Design, Simulation Model

VGS (max) (V)

14.7

Shutdown current (ISD) (mA) (A)

0.1

Product type

ORing controller

Package

SOT-23-THN (DDC)-6-8.12 mm² 2.9 x 2.8

Features

  • Wide Operating Input Voltage Range: +6V to +75V
  • +100 Volt Transient Capability
  • Charge Pump Gate Driver for External N-Channel MOSFET
  • MOSFET Diagnostic Test Mode
  • Fast 50ns Response to Current Reversal
  • 2A Peak Gate Turn-off Current
  • Minimum VDS Clamp for Faster Turn-off
  • Package: SOT-6 (Thin SOT23-6)

All trademarks are the property of their respective owners.

  • Wide Operating Input Voltage Range: +6V to +75V
  • +100 Volt Transient Capability
  • Charge Pump Gate Driver for External N-Channel MOSFET
  • MOSFET Diagnostic Test Mode
  • Fast 50ns Response to Current Reversal
  • 2A Peak Gate Turn-off Current
  • Minimum VDS Clamp for Faster Turn-off
  • Package: SOT-6 (Thin SOT23-6)

All trademarks are the property of their respective owners.

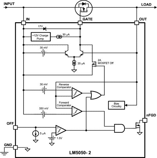
Description

The LM5050-2 High Side OR-ing FET Controller operates in conjunction with an external MOSFET as an ideal diode rectifier when connected in series with a power source. This OR-ing controller allows MOSFETs to replace diode rectifiers in power distribution networks thus reducing both power loss and voltage drops.

The LM5050-2 controller provides charge pump gate drive for an external N-Channel MOSFET and a fast response comparator to turn off the FET when current flows in the reverse direction. The LM5050-2 can connect power supplies ranging from +6V to +75V and can withstand transients up to +100V.

The LM5050-2 also provides a FET test diagnostic mode which allows the system controller to test for shorted MOSFETs.

The LM5050-2 High Side OR-ing FET Controller operates in conjunction with an external MOSFET as an ideal diode rectifier when connected in series with a power source. This OR-ing controller allows MOSFETs to replace diode rectifiers in power distribution networks thus reducing both power loss and voltage drops.

The LM5050-2 controller provides charge pump gate drive for an external N-Channel MOSFET and a fast response comparator to turn off the FET when current flows in the reverse direction. The LM5050-2 can connect power supplies ranging from +6V to +75V and can withstand transients up to +100V.

The LM5050-2 also provides a FET test diagnostic mode which allows the system controller to test for shorted MOSFETs.

Subscribe to Welllinkchips !
Your Name
* Email
Submit a request