0
TIOL1113
  • TIOL1113
  • TIOL1113

TIOL1113

ACTIVE

IO-Link device transceiver with integrated surge protection and 3.3-V LDO output

Texas Instruments TIOL1113 Product Info

1 April 2026 0

Parameters

Type

IO-Link

Supply voltage (V)

7 to 36

IEC 61000-4-2 contact (±V)

16000

IEC 61000-4-4 EFT (±V)

4000

IEC 61000-4-5 (surge) (±V)

1200

Current limit (max) (A)

0.35

LDO output range (V)

3.3

Features

Configurable current limiter, Remote wakeup, Reverse polarity protection

Operating temperature range (°C)

-40 to 125

Package

VSON (DMW)-10-7.5 mm² 2.5 x 3

Features

  • 7-V to 36-V Supply Voltage
  • PNP, NPN or IO-Link Configurable Output
    • IEC 61131-9 COM1, COM2 and COM3 Data Rate Support
  • Low Residual Voltage of 1.75 V at 250 mA
  • 50-mA to 350-mA Configurable Current Limit
  • Tolerant to ±65-V Transients < 100 µs
  • Reverse Polarity Protection of up to 60 V on L+, CQ and L-
  • Integrated EMC Protection on L+ and CQ
    • ±16 kV IEC 61000-4-2 ESD Contact Discharge
    • ±4 kV IEC 61000-4-4 Electrical Fast Transient
    • ±1.2 kV/500 Ω IEC 61000-4-5 Surge
  • Fast Demagnetization of Inductive Loads
    up to 1.5 H
  • Large Capacitive Load Driving Capability
  • < 2-µA CQ Leakage Current
  • < 1.5-mA Quiescent Supply Current
  • Integrated LDO Options for up to 20 mA Current
    • TIOL111: No LDO
    • TIOL1113: 3.3-V LDO
    • TIOL1115: 5-V LDO
  • Overtemperature Warning and Thermal Protection
  • Remote Wake-up Indicator
  • Fault Indicator
  • Extended Ambient Temperature: –40°C to 125°C
  • 2.5 mm x 3 mm 10-pin VSON Package
  • 7-V to 36-V Supply Voltage
  • PNP, NPN or IO-Link Configurable Output
    • IEC 61131-9 COM1, COM2 and COM3 Data Rate Support
  • Low Residual Voltage of 1.75 V at 250 mA
  • 50-mA to 350-mA Configurable Current Limit
  • Tolerant to ±65-V Transients < 100 µs
  • Reverse Polarity Protection of up to 60 V on L+, CQ and L-
  • Integrated EMC Protection on L+ and CQ
    • ±16 kV IEC 61000-4-2 ESD Contact Discharge
    • ±4 kV IEC 61000-4-4 Electrical Fast Transient
    • ±1.2 kV/500 Ω IEC 61000-4-5 Surge
  • Fast Demagnetization of Inductive Loads
    up to 1.5 H
  • Large Capacitive Load Driving Capability
  • < 2-µA CQ Leakage Current
  • < 1.5-mA Quiescent Supply Current
  • Integrated LDO Options for up to 20 mA Current
    • TIOL111: No LDO
    • TIOL1113: 3.3-V LDO
    • TIOL1115: 5-V LDO
  • Overtemperature Warning and Thermal Protection
  • Remote Wake-up Indicator
  • Fault Indicator
  • Extended Ambient Temperature: –40°C to 125°C
  • 2.5 mm x 3 mm 10-pin VSON Package

Description

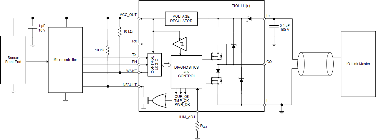
The TIOL111(x) family of transceivers implements the IO-Link interface for industrial bidirectional, point-to-point communication. When the device is connected to an IO-Link master through a three-wire interface, the master can initiate communication and exchange data with the remote node while the TIOL111(x) acts as a complete physical layer for the communication.

These devices are capable of withstanding up to 1.2 kV (500 Ω) of IEC 61000-4-5 surge and feature integrated reverse polarity protection.

A simple pin-programmable interface allows easy interfacing to the controller circuits. The output current limit can be configured using an external resistor.

Fault reporting and internal protection functions are provided for under voltage, over current and over temperature conditions.

The TIOL111(x) family of transceivers implements the IO-Link interface for industrial bidirectional, point-to-point communication. When the device is connected to an IO-Link master through a three-wire interface, the master can initiate communication and exchange data with the remote node while the TIOL111(x) acts as a complete physical layer for the communication.

These devices are capable of withstanding up to 1.2 kV (500 Ω) of IEC 61000-4-5 surge and feature integrated reverse polarity protection.

A simple pin-programmable interface allows easy interfacing to the controller circuits. The output current limit can be configured using an external resistor.

Fault reporting and internal protection functions are provided for under voltage, over current and over temperature conditions.

Subscribe to Welllinkchips !
Your Name
* Email
Submit a request