0
LM4938
  • LM4938
  • LM4938
  • LM4938
  • LM4938

LM4938

ACTIVE

Stereo 2W Audio Power Amplifiers with DC Volume Control and Selectable Gain Key Specifications Key Specifications

Texas Instruments LM4938 Product Info

1 April 2026 0

Parameters

Audio input type

Analog Input

Architecture

Class-AB

Speaker channels (max)

Stereo

Control interface

GPIO

Output power (W)

2.2

Power stage supply (max) (V)

5.5

Power stage supply (min) (V)

2.7

THD + N at 1 kHz (%)

0.05

Load (min) (Ω)

3

Analog supply voltage (min) (V)

2.7

Analog supply voltage (max) (V)

5.5

Rating

Catalog

Operating temperature range (°C)

-20 to 85

Package

HTSSOP (PWP)-28-62.08 mm² 9.7 x 6.4

Features

  • Improved Click and Pop Circuitry Virtually Eliminates Noise During Turn On/Off Transitions
  • DC Volume Control Interface
  • System Beep Detect
  • Stereo Switchable Bridged/Single-Ended Power Amplifiers
  • Selectable Internal/External Gain and Bass Boost
  • Thermal Shutdown Protection Circuitry
  • Unity Gain Stable

Key Specifications

  • PO at 1% THD+N
    • into 3Ω: 2.2W (typ)
    • into 4Ω: 2.0W (typ)
    • into 8Ω: 1.3W (typ)
  • Single-ended mode
    • THD+N at 92mW into 32Ω: 1.0% (typ)
  • Shutdown Current: 0.5µA (typ)

All trademarks are the property of their respective owners.

  • Improved Click and Pop Circuitry Virtually Eliminates Noise During Turn On/Off Transitions
  • DC Volume Control Interface
  • System Beep Detect
  • Stereo Switchable Bridged/Single-Ended Power Amplifiers
  • Selectable Internal/External Gain and Bass Boost
  • Thermal Shutdown Protection Circuitry
  • Unity Gain Stable

Key Specifications

  • PO at 1% THD+N
    • into 3Ω: 2.2W (typ)
    • into 4Ω: 2.0W (typ)
    • into 8Ω: 1.3W (typ)
  • Single-ended mode
    • THD+N at 92mW into 32Ω: 1.0% (typ)
  • Shutdown Current: 0.5µA (typ)

All trademarks are the property of their respective owners.

Description

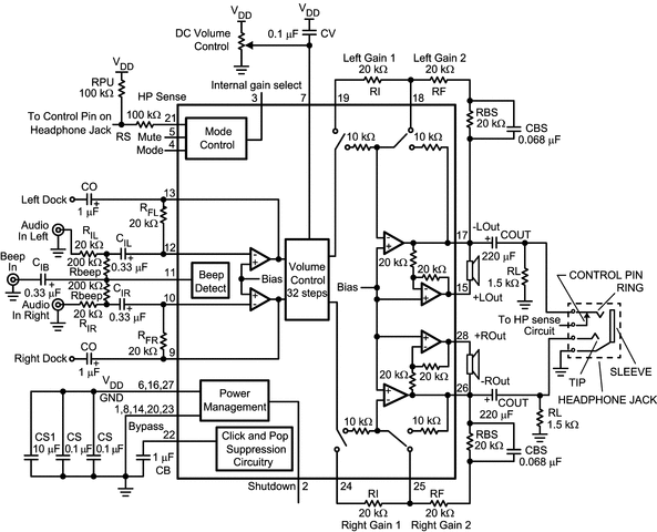
The LM4938 is a monolithic integrated circuit that provides DC volume control, and stereo bridged audio power amplifiers capable of producing 2W into 4Ω with less than 1.0% THD or 2.2W into 3Ω with less than 1.0% THD.

Boomer audio integrated circuits were designed specifically to provide high quality audio while requiring a minimum amount of external components. The LM4938 incorporates a DC volume control, stereo bridged audio power amplifiers and a selectable gain or bass boost, making it optimally suited for multimedia monitors, portable radios, desktop, and portable computer applications.

The LM4938 features an externally controlled, low-power consumption shutdown mode, and both a power amplifier and headphone mute for maximum system flexibility and performance.

Note 1: When properly mounted to the circuit board, LM4938MH will deliver 2W into 4Ω. See Application Information section for more information.

Note 2: An LM4938MH that has been properly mounted to the circuit board and forced-air cooled will deliver 2.2W into 3Ω.

The LM4938 is a monolithic integrated circuit that provides DC volume control, and stereo bridged audio power amplifiers capable of producing 2W into 4Ω with less than 1.0% THD or 2.2W into 3Ω with less than 1.0% THD.

Boomer audio integrated circuits were designed specifically to provide high quality audio while requiring a minimum amount of external components. The LM4938 incorporates a DC volume control, stereo bridged audio power amplifiers and a selectable gain or bass boost, making it optimally suited for multimedia monitors, portable radios, desktop, and portable computer applications.

The LM4938 features an externally controlled, low-power consumption shutdown mode, and both a power amplifier and headphone mute for maximum system flexibility and performance.

Note 1: When properly mounted to the circuit board, LM4938MH will deliver 2W into 4Ω. See Application Information section for more information.

Note 2: An LM4938MH that has been properly mounted to the circuit board and forced-air cooled will deliver 2.2W into 3Ω.

Subscribe to Welllinkchips !
Your Name
* Email
Submit a request