0
TLA2021
  • TLA2021
  • TLA2021

TLA2021

ACTIVE

12-Bit 1-Ch Delta-Sigma ADC w/ Voltage Reference, Oscillator, and I2C for Low-Cost Applications

Texas Instruments TLA2021 Product Info

1 April 2026 0

Parameters

Resolution (Bits)

12

Sample rate (max) (ksps)

3.3

Number of input channels

1

Interface type

I2C

Architecture

Delta-Sigma

Input type

Differential, Single-ended

Rating

Catalog

Reference mode

Internal

Input voltage range (max) (V)

5.5

Input voltage range (min) (V)

0

Features

Oscillator, Small Size

Operating temperature range (°C)

-40 to 85

Power consumption (typ) (mW)

0.3

Analog supply voltage (min) (V)

2

Analog supply voltage (max) (V)

5.5

Digital supply (min) (V)

2

Digital supply (max) (V)

5.5

Package

X2QFN (RUG)-10-3 mm² 1.5 x 2

Features

  • Industry’s Lowest-Cost 12-Bit Delta-Sigma ADCs
  • Ultra-Small X2QFN Package: 2 mm × 1.5 mm
  • Highly Integrated:
    • 4 Single-Ended or 2 Differential Inputs Make the TLA2024 the Industry’s Highest Channel Density ADC (0.75 mm² per Channel)
    • PGA (TLA2022 and TLA2024 Only)
    • Voltage Reference
    • Oscillator
  • Low Current Consumption: 150 µA
  • Wide Supply Range: 2 V to 5.5 V
  • Programmable Data Rate: 128 SPS to 3.3 kSPS
  • I2C™ Compatible Interface:
    • Supports Standard-Mode and Fast-Mode
    • Three Pin-Selectable I2C Addresses
  • Operating Temperature Range: –40°C to +85°C
  • Industry’s Lowest-Cost 12-Bit Delta-Sigma ADCs
  • Ultra-Small X2QFN Package: 2 mm × 1.5 mm
  • Highly Integrated:
    • 4 Single-Ended or 2 Differential Inputs Make the TLA2024 the Industry’s Highest Channel Density ADC (0.75 mm² per Channel)
    • PGA (TLA2022 and TLA2024 Only)
    • Voltage Reference
    • Oscillator
  • Low Current Consumption: 150 µA
  • Wide Supply Range: 2 V to 5.5 V
  • Programmable Data Rate: 128 SPS to 3.3 kSPS
  • I2C™ Compatible Interface:
    • Supports Standard-Mode and Fast-Mode
    • Three Pin-Selectable I2C Addresses
  • Operating Temperature Range: –40°C to +85°C

Description

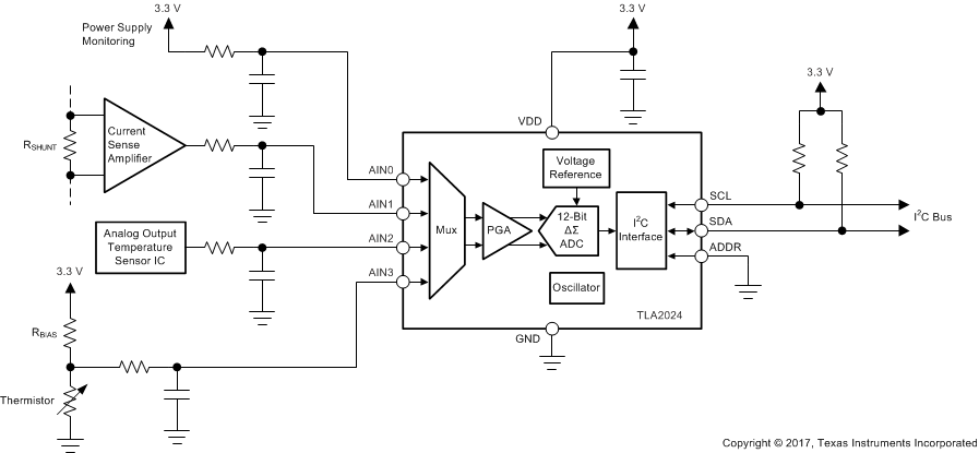
The TLA2021, TLA2022, and TLA2024 devices (TLA202x) are easy-to-use, low-power, 12-bit delta-sigma (ΔΣ) analog-to-digital converters (ADCs) targeted for any type of system-monitoring applications (such as supply or battery voltage supervision, current sensing, or temperature measurements). Offered in an ultra-small, leadless, 10-pin X2QFN package, the TLA2021 and TLA2022 are single-channel ADCs while the TLA2024 features a flexible input multiplexer (MUX) with two differential or four single-ended input measurement options.

The TLA202x integrate a voltage reference and oscillator. Additionally, the TLA2022 and TLA2024 include a programmable gain amplifier (PGA) with selectable input ranges from ±256 mV to ±6.144 V, enabling both large- and small-signal measurements.

The TLA202x communicate via an I2C-compatible interface and operate in either continuous or single-shot conversion mode. The devices automatically power down after one conversion in single-shot conversion mode, significantly reducing power consumption during idle periods.

All of these features, along with a wide operating supply voltage range, make the TLA202x suitable for power- and space-constrained, system-monitoring applications.

The TLA2021, TLA2022, and TLA2024 devices (TLA202x) are easy-to-use, low-power, 12-bit delta-sigma (ΔΣ) analog-to-digital converters (ADCs) targeted for any type of system-monitoring applications (such as supply or battery voltage supervision, current sensing, or temperature measurements). Offered in an ultra-small, leadless, 10-pin X2QFN package, the TLA2021 and TLA2022 are single-channel ADCs while the TLA2024 features a flexible input multiplexer (MUX) with two differential or four single-ended input measurement options.

The TLA202x integrate a voltage reference and oscillator. Additionally, the TLA2022 and TLA2024 include a programmable gain amplifier (PGA) with selectable input ranges from ±256 mV to ±6.144 V, enabling both large- and small-signal measurements.

The TLA202x communicate via an I2C-compatible interface and operate in either continuous or single-shot conversion mode. The devices automatically power down after one conversion in single-shot conversion mode, significantly reducing power consumption during idle periods.

All of these features, along with a wide operating supply voltage range, make the TLA202x suitable for power- and space-constrained, system-monitoring applications.

Subscribe to Welllinkchips !
Your Name
* Email
Submit a request