0
LM48511
  • LM48511
  • LM48511
  • LM48511

LM48511

ACTIVE

3-W, mono, analog input Class-D audio amp with integrated boost converter

Texas Instruments LM48511 Product Info

1 April 2026 0

Parameters

Audio input type

Analog Input

Architecture

Class-D Boosted

Speaker channels (max)

Mono

Control interface

Hardware

Output power (W)

6.7

Power stage supply (max) (V)

5.5

Power stage supply (min) (V)

3

THD + N at 1 kHz (%)

0.04

Load (min) (Ω)

4

Analog supply voltage (min) (V)

3

Analog supply voltage (max) (V)

5.5

Rating

Catalog

Operating temperature range (°C)

-40 to 85

Package

WQFN (NHZ)-24-20 mm² 5 x 4

Features

  • 3-W Output into 8 Ω at 5 V With THD+N = 1%
  • Selectable spread spectrum mode reduces EMI
  • 80% Efficiency
  • Independent regulator and amplifier shutdown controls
  • Dynamically Selectable Regulator Output Voltages
  • Filterless Class D
  • 3-V to 5.5-V Operation
  • Low shutdown current
  • Click and pop suppression
  • Key specifications
    • Quiescent power supply current
      • VDD = 3 V 9 mA (Typical)
      • VDD = 5 V 13.5 mA (Typical)
    • PO at VDD = 5 V, PV1 = 7.8 V, RL = 8 Ω,
      THD+N = 1% 3 W (Typical)
    • PO at VDD = 3 V, PV1 = 4.8 V, RL = 8 Ω,
      THD+N = 1% 1 W (Typical)
    • PO at VDD = 5 V, PV1 = 7.8 V, RL = 4 Ω,
      THD+N = 1% 5.4 W (Typical)
    • Shutdown Current at VDD = 3 V, 0.01 µA (Typical)
  • 3-W Output into 8 Ω at 5 V With THD+N = 1%
  • Selectable spread spectrum mode reduces EMI
  • 80% Efficiency
  • Independent regulator and amplifier shutdown controls
  • Dynamically Selectable Regulator Output Voltages
  • Filterless Class D
  • 3-V to 5.5-V Operation
  • Low shutdown current
  • Click and pop suppression
  • Key specifications
    • Quiescent power supply current
      • VDD = 3 V 9 mA (Typical)
      • VDD = 5 V 13.5 mA (Typical)
    • PO at VDD = 5 V, PV1 = 7.8 V, RL = 8 Ω,
      THD+N = 1% 3 W (Typical)
    • PO at VDD = 3 V, PV1 = 4.8 V, RL = 8 Ω,
      THD+N = 1% 1 W (Typical)
    • PO at VDD = 5 V, PV1 = 7.8 V, RL = 4 Ω,
      THD+N = 1% 5.4 W (Typical)
    • Shutdown Current at VDD = 3 V, 0.01 µA (Typical)

Description

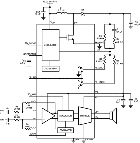
The LM48511 device integrates a boost converter with a high-efficiency Class D audio power amplifier to provide 3-W continuous power into an 8-Ω speaker when operating from a 5-V power supply.

When operating from a 3-V to 4-V power supply, the LM48511 can be configured to drive 1 to 2.5 W into an 8-Ω load with less than 1% distortion (THD+N). The Class D amplifier features a low-noise PWM architecture that eliminates the output filter, reducing external component count, board area consumption, system cost, and simplifying design. A selectable spread spectrum modulation scheme suppresses RF emissions, further reducing the need for output filters.

The switching regulator of the LM48511 is a current-mode boost converter operating at a fixed frequency of 1 MHz. Two selectable feedback networks allow the LM48511 regulator to dynamically switch between two different output voltages, improving efficiency by optimizing the amplifier’s supply voltage based on battery voltage and output power requirements.

The LM48511 is designed for use in portable devices, such as GPS, mobile phones, and MP3 players. The high, 80% efficiency at 5 V, extends battery life when compared to Boosted Class AB amplifiers. Independent regulator and amplifier shutdown controls optimize power savings by disabling the regulator when high-output power is not required.

The gain of the LM48511 is set by external resistors, which allows independent gain control from multiple sources by summing the signals. Output short circuit and thermal overload protection prevent the device from damage during fault conditions. Superior click and pop suppression eliminates audible transients during power-up and shutdown.

The LM48511 device integrates a boost converter with a high-efficiency Class D audio power amplifier to provide 3-W continuous power into an 8-Ω speaker when operating from a 5-V power supply.

When operating from a 3-V to 4-V power supply, the LM48511 can be configured to drive 1 to 2.5 W into an 8-Ω load with less than 1% distortion (THD+N). The Class D amplifier features a low-noise PWM architecture that eliminates the output filter, reducing external component count, board area consumption, system cost, and simplifying design. A selectable spread spectrum modulation scheme suppresses RF emissions, further reducing the need for output filters.

The switching regulator of the LM48511 is a current-mode boost converter operating at a fixed frequency of 1 MHz. Two selectable feedback networks allow the LM48511 regulator to dynamically switch between two different output voltages, improving efficiency by optimizing the amplifier’s supply voltage based on battery voltage and output power requirements.

The LM48511 is designed for use in portable devices, such as GPS, mobile phones, and MP3 players. The high, 80% efficiency at 5 V, extends battery life when compared to Boosted Class AB amplifiers. Independent regulator and amplifier shutdown controls optimize power savings by disabling the regulator when high-output power is not required.

The gain of the LM48511 is set by external resistors, which allows independent gain control from multiple sources by summing the signals. Output short circuit and thermal overload protection prevent the device from damage during fault conditions. Superior click and pop suppression eliminates audible transients during power-up and shutdown.

Subscribe to Welllinkchips !
Your Name
* Email
Submit a request