0
LM3528
  • LM3528
  • LM3528
  • LM3528
  • LM3528
  • LM3528
  • LM3528

LM3528

ACTIVE

High efficiency, multi display LED driver with 128 Exponential dimming Step

Texas Instruments LM3528 Product Info

1 April 2026 0

Parameters

Number of channels

2

Vin (min) (V)

2.7

Vin (max) (V)

5.5

Vout (min) (V)

0

Vout (max) (V)

22

Type

Inductive

Switching frequency (max) (kHz)

1250

Duty cycle (max) (%)

90

LED current per channel (mA)

20

Peak efficiency (%)

88

Topology

Boost

Features

OVP

Operating temperature range (°C)

-40 to 85

Rating

Catalog

Package

DSBGA (YFQ)-12-2.52000000000000018 mm² 1.8 x 1.4000000000000001

Features

  • 128 Exponential Dimming Steps
  • Programmable Auto-Dimming Function
  • Up to 90% Efficient
  • Low Profile 12 Bump DSBGA Package (1.2mm x 1.6mm x 0.6mm)
  • Integrated OLED Display Power Supply and LED Driver
  • Programmable Pattern Generator Output for LED Indicator Function
  • Drives up to 12 LED’s at 20mA
  • Drives up to 5 LED’s at 20mA and delivers 18V at 40mA
  • 1% Accurate Current Matching Between Strings
  • Internal Soft-Start Limits Inrush Current
  • True Shutdown Isolation for LED’s
  • Wide 2.5V to 5.5V Input Voltage Range
  • 22V Over-Voltage Protection
  • 1.25MHz Fixed Frequency Operation
  • Dedicated Programmable General Purpose I/O
  • Active Low Hardware Reset

All trademarks are the property of their respective owners.

  • 128 Exponential Dimming Steps
  • Programmable Auto-Dimming Function
  • Up to 90% Efficient
  • Low Profile 12 Bump DSBGA Package (1.2mm x 1.6mm x 0.6mm)
  • Integrated OLED Display Power Supply and LED Driver
  • Programmable Pattern Generator Output for LED Indicator Function
  • Drives up to 12 LED’s at 20mA
  • Drives up to 5 LED’s at 20mA and delivers 18V at 40mA
  • 1% Accurate Current Matching Between Strings
  • Internal Soft-Start Limits Inrush Current
  • True Shutdown Isolation for LED’s
  • Wide 2.5V to 5.5V Input Voltage Range
  • 22V Over-Voltage Protection
  • 1.25MHz Fixed Frequency Operation
  • Dedicated Programmable General Purpose I/O
  • Active Low Hardware Reset

All trademarks are the property of their respective owners.

Description

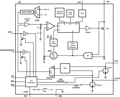
The LM3528 current mode boost converter offers two separate outputs. The first output (MAIN) is a constant current sink for driving series white LED’s. The second output (SUB/FB) is configurable as a constant current sink for series white LED bias, or as a feedback pin to set a constant output voltage for powering OLED panels.

As a dual output white LED bias supply, the LM3528 adaptively regulates the supply voltage of the LED strings to maximize efficiency and insure the current sinks remain in regulation. The maximum current per output is set via a single external low power resistor. An I2C compatible interface allows for independent adjustment of the LED current in either output from 0 to max current in 128 exponential steps. When configured as a white LED + OLED bias supply the LM3528 can independently and simultaneously drive a string of up to 6 white LED’s and deliver a constant output voltage of up to 21V for OLED panels.

Output over-voltage protection shuts down the device if VOUT rises above 22V allowing for the use of small sized low voltage output capacitors. Other features include a dedicated general purpose I/O (GPIO) and a multi-function pin (HWEN/PGEN/GPIO) which can be configured as a 32 bit pattern generator, a hardware enable input, or as a GPIO. When configured as a pattern generator, an arbitrary pattern is programmed via the I2C compatible interface and output at HWEN/PGEN/GPIO for indicator LED flashing or for external logic control. The LM3528 is offered in a tiny 12-bump DSBGA package and operates over the -40°C to +85°C temperature range.

The LM3528 current mode boost converter offers two separate outputs. The first output (MAIN) is a constant current sink for driving series white LED’s. The second output (SUB/FB) is configurable as a constant current sink for series white LED bias, or as a feedback pin to set a constant output voltage for powering OLED panels.

As a dual output white LED bias supply, the LM3528 adaptively regulates the supply voltage of the LED strings to maximize efficiency and insure the current sinks remain in regulation. The maximum current per output is set via a single external low power resistor. An I2C compatible interface allows for independent adjustment of the LED current in either output from 0 to max current in 128 exponential steps. When configured as a white LED + OLED bias supply the LM3528 can independently and simultaneously drive a string of up to 6 white LED’s and deliver a constant output voltage of up to 21V for OLED panels.

Output over-voltage protection shuts down the device if VOUT rises above 22V allowing for the use of small sized low voltage output capacitors. Other features include a dedicated general purpose I/O (GPIO) and a multi-function pin (HWEN/PGEN/GPIO) which can be configured as a 32 bit pattern generator, a hardware enable input, or as a GPIO. When configured as a pattern generator, an arbitrary pattern is programmed via the I2C compatible interface and output at HWEN/PGEN/GPIO for indicator LED flashing or for external logic control. The LM3528 is offered in a tiny 12-bump DSBGA package and operates over the -40°C to +85°C temperature range.

Subscribe to Welllinkchips !
Your Name
* Email
Submit a request