0
LM34936
  • LM34936
  • LM34936
  • LM34936
  • LM34936

LM34936

ACTIVE

30-V Wide VIN Synchronous 4-Switch Buck-Boost Controller

Texas Instruments LM34936 Product Info

1 April 2026 0

Parameters

Rating

Catalog

Topology

Buck-Boost

Vin (max) (V)

30

Vin (min) (V)

4.2

Vout (max) (V)

30

Vout (min) (V)

0.8

Features

Adjustable current limit, Enable, Frequency synchronization, Power good, Prebias startup, Synchronous rectification, UVLO adjustable

EMI features

Frequency Dithering, Spread Spectrum

Duty cycle (max) (%)

100

Iq (typ) (A)

0.002

Operating temperature range (°C)

-40 to 125

Package

VQFN (RHF)-28-20 mm² 5 x 4

Features

  • Single inductor buck-boost controller for step-up/step-down DC/DC conversion
  • Wide VIN: 4.2 V (2.5 V with bias) to 30 V (42-V maximum)
  • Flexible VOUT: 0.8 V to 30 V
  • VOUT short protection
  • High efficiency buck-boost transition
  • Adjustable switching frequency
  • Optional frequency sync and dithering
  • Integrated 2-A MOSFET gate drivers
  • Cycle-by-cycle current limit and optional hiccup
  • Optional input or output average current limiting
  • Programmable lnput UVLO and soft start
  • Power good and output overvoltage protection
  • Available in QFN-28 package
  • Create a custom design using the LM34936 with the WEBENCH Power Designer
  • Single inductor buck-boost controller for step-up/step-down DC/DC conversion
  • Wide VIN: 4.2 V (2.5 V with bias) to 30 V (42-V maximum)
  • Flexible VOUT: 0.8 V to 30 V
  • VOUT short protection
  • High efficiency buck-boost transition
  • Adjustable switching frequency
  • Optional frequency sync and dithering
  • Integrated 2-A MOSFET gate drivers
  • Cycle-by-cycle current limit and optional hiccup
  • Optional input or output average current limiting
  • Programmable lnput UVLO and soft start
  • Power good and output overvoltage protection
  • Available in QFN-28 package
  • Create a custom design using the LM34936 with the WEBENCH Power Designer

Description

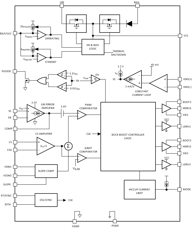
The LM34936 is a synchronous four-switch buck-boost DC/DC controller capable of regulating the output voltage at, above, or below the input voltage. The LM34936 operates over a wide input voltage range of 4.2 V to 30 V (42-V absolute maximum) to support a variety of applications.

The LM34936 employs current-mode control both in buck and boost modes of operation for superior load and line regulation. The switching frequency is programmed by an external resistor and can be synchronized to an external clock signal.

The device also features a programmable soft-start function and offers protection features including cycle-by-cycle current limiting, input undervoltage lockout (UVLO), output overvoltage protection (OVP), and thermal shutdown. In addition, the LM34936 features optional average input or output current limiting, optional spread spectrum to reduce peak EMI, and optional hiccup mode protection in sustained overload conditions.

The LM34936 is a synchronous four-switch buck-boost DC/DC controller capable of regulating the output voltage at, above, or below the input voltage. The LM34936 operates over a wide input voltage range of 4.2 V to 30 V (42-V absolute maximum) to support a variety of applications.

The LM34936 employs current-mode control both in buck and boost modes of operation for superior load and line regulation. The switching frequency is programmed by an external resistor and can be synchronized to an external clock signal.

The device also features a programmable soft-start function and offers protection features including cycle-by-cycle current limiting, input undervoltage lockout (UVLO), output overvoltage protection (OVP), and thermal shutdown. In addition, the LM34936 features optional average input or output current limiting, optional spread spectrum to reduce peak EMI, and optional hiccup mode protection in sustained overload conditions.

Subscribe to Welllinkchips !
Your Name
* Email
Submit a request