0
LM3492
  • LM3492
  • LM3492
  • LM3492
  • LM3492
  • LM3492

LM3492

ACTIVE

2-channel individual dimmable LED driver with boost converter and fast current regulator

Texas Instruments LM3492 Product Info

1 April 2026 0

Parameters

Input voltage type

DC/DC

Topology

Boost, Boost with Current Sink, Multi-Channel

Vin (min) (V)

4.5

Vin (max) (V)

65

Vout (max) (V)

65

Vout (min) (V)

5

Iout (max) (A)

0.2

Iq (typ) (mA)

3.6

Features

Adjustable Switch Frequency, Enable/Shutdown, Integrated Switch, Power good, Soft Start, Thermal shutdown

Operating temperature range (°C)

-40 to 125

Dimming method

PWM

Number of channels

2

Rating

Catalog

Package

HTSSOP (PWP)-20-41.6 mm² 6.5 x 6.4

Features

  • Boost Converter:
    • LM3492-Q1 is an Automotive Grade Product That is AEC Q100 Grade 1 Qualified
    • Very Wide Input Voltage Ranged From 4.5 V to 65 V
    • Programmable Soft Start
    • No Loop Compensation Required
    • Stable With Ceramic and Other Low ESR Capacitors With No Audible Noise
    • Nearly Constant Switching Frequency Programmable From 200 kHz to 1 MHz
  • Current Regulators:
    • Programmable LED Current from 50 mA to 200 mA
    • 1000:1 Contrast Ratio at a Dimming Frequency of More Than 3 kHz, Minimum LED Current Pulse Width is 300 ns
    • Two Individual Dimmable LED Strings up to 65 V, Total 15 W (Typically 28 LEDs at 150 mA)
    • Dynamic Headroom Control Maximizes Efficiency
    • Over-Power Protection
    • ±3% Current Accuracy
  • Supervisory Functions:
    • Precision Enable
    • COMM I/O Pin for Diagnostic and Commands
    • Thermal Shutdown Protection
    • Thermally Enhanced 20-Pin HTSSOP package
  • Boost Converter:
    • LM3492-Q1 is an Automotive Grade Product That is AEC Q100 Grade 1 Qualified
    • Very Wide Input Voltage Ranged From 4.5 V to 65 V
    • Programmable Soft Start
    • No Loop Compensation Required
    • Stable With Ceramic and Other Low ESR Capacitors With No Audible Noise
    • Nearly Constant Switching Frequency Programmable From 200 kHz to 1 MHz
  • Current Regulators:
    • Programmable LED Current from 50 mA to 200 mA
    • 1000:1 Contrast Ratio at a Dimming Frequency of More Than 3 kHz, Minimum LED Current Pulse Width is 300 ns
    • Two Individual Dimmable LED Strings up to 65 V, Total 15 W (Typically 28 LEDs at 150 mA)
    • Dynamic Headroom Control Maximizes Efficiency
    • Over-Power Protection
    • ±3% Current Accuracy
  • Supervisory Functions:
    • Precision Enable
    • COMM I/O Pin for Diagnostic and Commands
    • Thermal Shutdown Protection
    • Thermally Enhanced 20-Pin HTSSOP package

Description

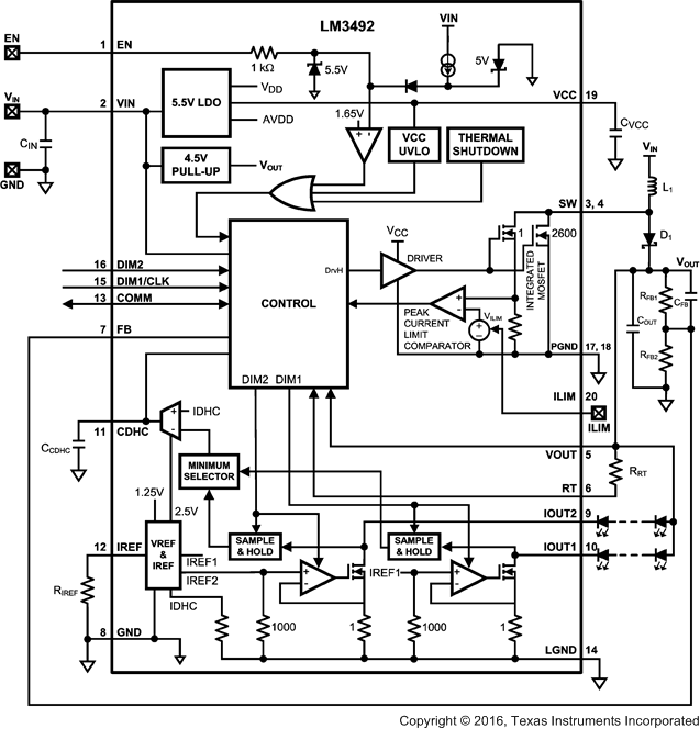
The LM3492/-Q1 integrates a boost converter and a two-channel current regulator to implement a high efficient and cost effective LED driver for driving two individually dimmable LED strings with a maximum power of 15 W and an output voltage of up to 65 V. The boost converter employs a proprietary Projected-On-Time control method to give a fast transient response with no compensation required, and a nearly constant switching frequency programmable from 200 kHz to 1 MHz. The application circuit is stable with ceramic capacitors and produces no audible noise on dimming. The programmable peak current limit and soft-start features reduce current surges at start-up, and an integrated 190 mΩ, 3.9-A N-Channel MOSFET switch minimizes the solution size.

The fast slew rate current regulator allows high frequency and narrow pulse width dimming signals to achieve a very high contrast ratio of 1000:1 at a dimming frequency of more than 3 kHz. The LED current is programmable from 50 mA to 200 mA by a single resistor.

To maximize the efficiency, Dynamic Headroom Control (DHC) automatically adjusts the output voltage to a minimum. DHC also facilitates a single BOM for different number of LED in a string, which is required for backlight panels of different size, thereby reducing overall development time and cost. The LM3492/-Q1 comes with a versatile COMM pin which serves as a bidirectional I/O pin interfacing with an external MCU for the following functions: power-good, overtemperature, IOUT overvoltage and undervoltage indications, switching frequency tuning, and channel 1 disabling. Other supervisory functions of the LM3492/-Q1 include precise enable, VCC undervoltage lockout, current regulator over-power protection, and thermal shutdown protection. The LM3492/-Q1 is available in the thermally enhanced 20-pin HTSSOP package.

The LM3492/-Q1 integrates a boost converter and a two-channel current regulator to implement a high efficient and cost effective LED driver for driving two individually dimmable LED strings with a maximum power of 15 W and an output voltage of up to 65 V. The boost converter employs a proprietary Projected-On-Time control method to give a fast transient response with no compensation required, and a nearly constant switching frequency programmable from 200 kHz to 1 MHz. The application circuit is stable with ceramic capacitors and produces no audible noise on dimming. The programmable peak current limit and soft-start features reduce current surges at start-up, and an integrated 190 mΩ, 3.9-A N-Channel MOSFET switch minimizes the solution size.

The fast slew rate current regulator allows high frequency and narrow pulse width dimming signals to achieve a very high contrast ratio of 1000:1 at a dimming frequency of more than 3 kHz. The LED current is programmable from 50 mA to 200 mA by a single resistor.

To maximize the efficiency, Dynamic Headroom Control (DHC) automatically adjusts the output voltage to a minimum. DHC also facilitates a single BOM for different number of LED in a string, which is required for backlight panels of different size, thereby reducing overall development time and cost. The LM3492/-Q1 comes with a versatile COMM pin which serves as a bidirectional I/O pin interfacing with an external MCU for the following functions: power-good, overtemperature, IOUT overvoltage and undervoltage indications, switching frequency tuning, and channel 1 disabling. Other supervisory functions of the LM3492/-Q1 include precise enable, VCC undervoltage lockout, current regulator over-power protection, and thermal shutdown protection. The LM3492/-Q1 is available in the thermally enhanced 20-pin HTSSOP package.

Subscribe to Welllinkchips !
Your Name
* Email
Submit a request