0
UCC20225-Q1
  • UCC20225-Q1
  • UCC20225-Q1

UCC20225-Q1

ACTIVE

Automotive 2.5kVrms 4A/6A dual-channel isolated gate driver w/ single PWM input & 8V UVLO in LGA pkg

Texas Instruments UCC20225-Q1 Product Info

1 April 2026 0

Parameters

Number of channels

2

Isolation rating

Functional

Power switch

IGBT, MOSFET, SiCFET

Withstand isolation voltage (VISO) (Vrms)

2500

Working isolation voltage (VIOWM) (Vrms)

792

Transient isolation voltage (VIOTM) (VPK)

3535

Peak output current (A)

6

Features

Disable, Programmable dead time

Output VCC/VDD (min) (V)

9.2

Output VCC/VDD (max) (V)

25

Input supply voltage (min) (V)

3

Input supply voltage (max) (V)

18

Propagation delay time (µs)

0.019

Input threshold

CMOS, TTL

Operating temperature range (°C)

-40 to 125

Rating

Automotive

Bootstrap supply voltage (max) (V)

792

Rise time (ns)

6

Fall time (ns)

7

Undervoltage lockout (typ) (V)

8

Package

VLGA (NPL)-13-25 mm² 5 x 5

Features

  • AEC Q100 qualified with:
    • Device temperature grade 1
    • Device HBM ESD classification level H2
    • Device CDM ESD classification level C6
  • Single PWM input, dual output
  • Resistor-programmable dead time
  • 4-A peak source, 6-A peak sink output
  • CMTI greater than 100-V/ns
  • Switching parameters:
    • 19-ns typical propagation delay
    • 5-ns maximum delay matching
    • 6-ns maximum pulse-width distortion
  • 3-V to 18-V input VCCI range
  • Up to 25-V VDD with 5V and 8-V UVLO Options
  • Rejects input transients shorter than 5-ns
  • TTL and CMOS compatible inputs
  • 5-mm x 5-mm space-saving LGA-13 Package
  • Safety-related certifications:
    • 3535-VPK isolation per VDE V 0884-11:2017
    • 2500-VRMS isolation for 1 minute per UL 1577
    • CQC Certification per GB4943.1-2011
  • AEC Q100 qualified with:
    • Device temperature grade 1
    • Device HBM ESD classification level H2
    • Device CDM ESD classification level C6
  • Single PWM input, dual output
  • Resistor-programmable dead time
  • 4-A peak source, 6-A peak sink output
  • CMTI greater than 100-V/ns
  • Switching parameters:
    • 19-ns typical propagation delay
    • 5-ns maximum delay matching
    • 6-ns maximum pulse-width distortion
  • 3-V to 18-V input VCCI range
  • Up to 25-V VDD with 5V and 8-V UVLO Options
  • Rejects input transients shorter than 5-ns
  • TTL and CMOS compatible inputs
  • 5-mm x 5-mm space-saving LGA-13 Package
  • Safety-related certifications:
    • 3535-VPK isolation per VDE V 0884-11:2017
    • 2500-VRMS isolation for 1 minute per UL 1577
    • CQC Certification per GB4943.1-2011

Description

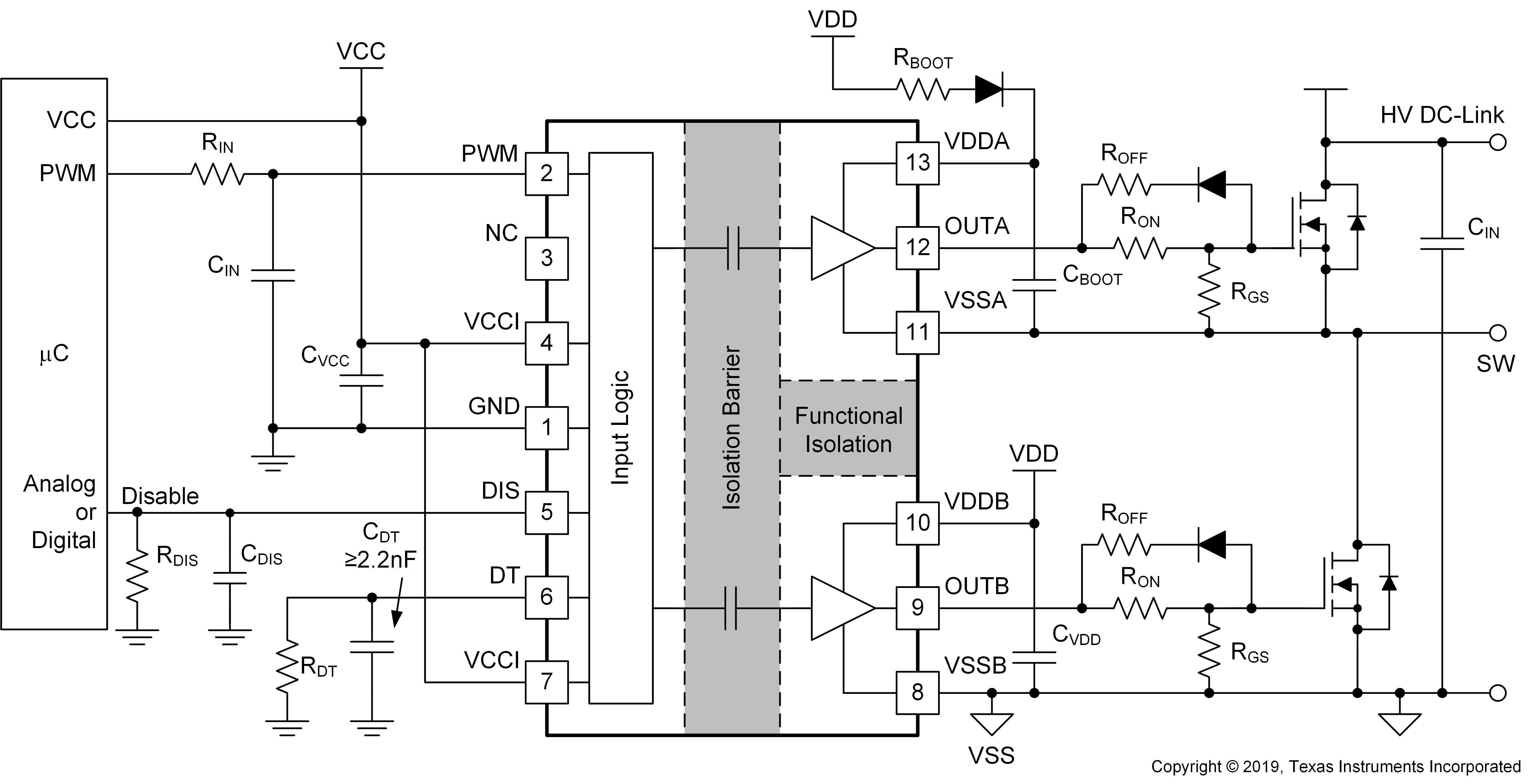
The UCC20225-Q1 family are single-input, dual-output isolated gate drivers with 4-A source and 6-A sink peak current in 5-mm x 5-mm LGA-13. It is designed to drive power transistors up to 5-MHz with best-in-class propagation delay and pulse-width distortion.

The input side is isolated from the two output drivers by a 2.5-kVRMS isolation barrier, with minimum 100-V/ns common-mode transient immunity (CMTI). Internal functional isolation between the two output-side drivers allows working voltage up to 700-VDC.

The UCC20225-Q1 family allow programmable dead time through a resistor on DT pin. A DIS pin shuts down both outputs simultaneously when set high, and allows normal operation when left grounded.

The device accepts VDD supply voltages up to 25-V. A wide VCCI range from 3-V to 18-V makes the driver suitable for interfacing with both analog and digital controllers. All supply voltage pins have under voltage lock-out (UVLO) protection.

With all these advanced features, the UCC20225-Q1 family enables high power density, high efficiency, and robustness in a variety of automotive applications.

The UCC20225-Q1 family are single-input, dual-output isolated gate drivers with 4-A source and 6-A sink peak current in 5-mm x 5-mm LGA-13. It is designed to drive power transistors up to 5-MHz with best-in-class propagation delay and pulse-width distortion.

The input side is isolated from the two output drivers by a 2.5-kVRMS isolation barrier, with minimum 100-V/ns common-mode transient immunity (CMTI). Internal functional isolation between the two output-side drivers allows working voltage up to 700-VDC.

The UCC20225-Q1 family allow programmable dead time through a resistor on DT pin. A DIS pin shuts down both outputs simultaneously when set high, and allows normal operation when left grounded.

The device accepts VDD supply voltages up to 25-V. A wide VCCI range from 3-V to 18-V makes the driver suitable for interfacing with both analog and digital controllers. All supply voltage pins have under voltage lock-out (UVLO) protection.

With all these advanced features, the UCC20225-Q1 family enables high power density, high efficiency, and robustness in a variety of automotive applications.

Subscribe to Welllinkchips !
Your Name
* Email
Submit a request