0
LM3262
  • LM3262
  • LM3262

LM3262

ACTIVE

6MHz, 800mA Miniature, Adjustable, Step-Down DC-DC Converter with Bypass

Texas Instruments LM3262 Product Info

1 April 2026 0

Parameters

Rating

Catalog

Topology

Buck

Iout (max) (A)

1

Vin (max) (V)

5.5

Vin (min) (V)

2.5

Vout (max) (V)

3.6

Vout (min) (V)

0.4

Features

Fixed Output

Control mode

Voltage mode

Operating temperature range (°C)

-30 to 90

Iq (typ) (A)

0.00006

Duty cycle (max) (%)

100

Package

DSBGA (YFQ)-9-1.96000000000000028000000000000001 mm² 1.4000000000000001 x 1.4000000000000001

Features

  • Operates from a Single Li-Ion Cell (2.5 V to 5.5 V)
  • 6-MHz (Typical) PWM Switching Frequency
  • Adjustable Output Voltage (0.4 V to 3.6 V)
  • 800-mA Maximum Load Capability (up to 1 A in Bypass Mode)
  • High Efficiency (93% Typical at 3.8 VIN, 3.4 VOUT at 500 mA)
  • Automatic ECO/PWM/BP Mode Change
  • Current and Thermal Overload Protection
  • Multi-Function VCON Pin
    (Eliminates Need for Separate BPEN Control)
  • Soft-Start Function
  • Small Chip Inductor in 0805 (2012) Case Size
  • 25-µA (Typical) IQ in Sleep Mode
  • 5-µs (Typical) Rise Time and Fall Time for
    2-V Step
  • 9-Pin DSBGA Package
  • Operates from a Single Li-Ion Cell (2.5 V to 5.5 V)
  • 6-MHz (Typical) PWM Switching Frequency
  • Adjustable Output Voltage (0.4 V to 3.6 V)
  • 800-mA Maximum Load Capability (up to 1 A in Bypass Mode)
  • High Efficiency (93% Typical at 3.8 VIN, 3.4 VOUT at 500 mA)
  • Automatic ECO/PWM/BP Mode Change
  • Current and Thermal Overload Protection
  • Multi-Function VCON Pin
    (Eliminates Need for Separate BPEN Control)
  • Soft-Start Function
  • Small Chip Inductor in 0805 (2012) Case Size
  • 25-µA (Typical) IQ in Sleep Mode
  • 5-µs (Typical) Rise Time and Fall Time for
    2-V Step
  • 9-Pin DSBGA Package

Description

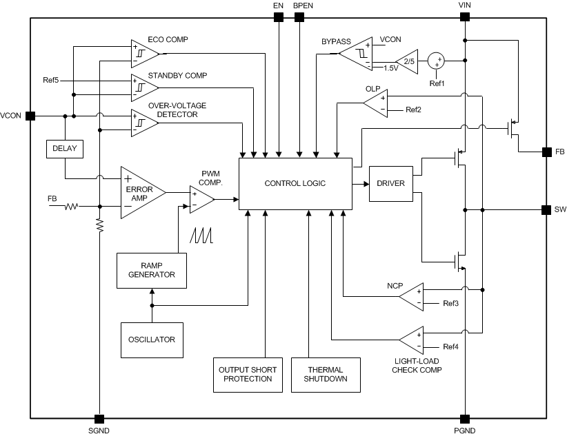
The LM3262 is a DC-DC converter optimized for powering RF power amplifiers (PAs) from a single lithium-ion cell; however, it may be used in many other applications such as USB-powered portable applications. The device 2.5-V to 5.5-V input voltage can be stepped down to an adjustable output voltage range from 0.4 V to 3.6 V. Output voltage is set using a VCON analog input which enables improved RF-stage PA efficiencies.

The LM3262 offers five modes of operation. In pulse width modulation (PWM) mode the device operates at a fixed frequency of 6 MHz (typical), which minimizes RF interference at medium-to-low loads. At light load, the device enters into ECO mode automatically and operates with reduced switching frequency. In ECO mode, the quiescent current is reduced and extends the battery life. Shutdown mode turns the device off and reduces battery consumption to 0.1 µA (typical). At low-battery condition, bypass mode reduces the voltage dropout to less than 50 mV (typical). The device also features a sleep mode.

The LM3262 is available in a 9-pin, lead-free DSBGA package. A high-switching frequency (6 MHz) allows use of only three tiny surface-mount components: one inductor and two ceramic capacitors.

For all available packages, see the orderable addendum at the end of the data sheet.

The LM3262 is a DC-DC converter optimized for powering RF power amplifiers (PAs) from a single lithium-ion cell; however, it may be used in many other applications such as USB-powered portable applications. The device 2.5-V to 5.5-V input voltage can be stepped down to an adjustable output voltage range from 0.4 V to 3.6 V. Output voltage is set using a VCON analog input which enables improved RF-stage PA efficiencies.

The LM3262 offers five modes of operation. In pulse width modulation (PWM) mode the device operates at a fixed frequency of 6 MHz (typical), which minimizes RF interference at medium-to-low loads. At light load, the device enters into ECO mode automatically and operates with reduced switching frequency. In ECO mode, the quiescent current is reduced and extends the battery life. Shutdown mode turns the device off and reduces battery consumption to 0.1 µA (typical). At low-battery condition, bypass mode reduces the voltage dropout to less than 50 mV (typical). The device also features a sleep mode.

The LM3262 is available in a 9-pin, lead-free DSBGA package. A high-switching frequency (6 MHz) allows use of only three tiny surface-mount components: one inductor and two ceramic capacitors.

For all available packages, see the orderable addendum at the end of the data sheet.

Subscribe to Welllinkchips !
Your Name
* Email
Submit a request