0
LM3151
  • LM3151
  • LM3151
  • LM3151
  • LM3151

LM3151

ACTIVE

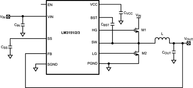
42V Synchronous Step-Down Controller with 3.3V Output and Adjustable Switching Frequency Typical Applications Typical Applications

Texas Instruments LM3151 Product Info

1 April 2026 0

Parameters

Rating

Catalog

Topology

Buck Controller

Iout (max) (A)

12

Vin (max) (V)

42

Vin (min) (V)

6

Vout (max) (V)

3.3

Vout (min) (V)

3.3

Control mode

COT with emulated ripple

Features

Enable, Synchronous Rectification, Tracking

Duty cycle (max) (%)

90

Iq (typ) (A)

0.0036

Number of phases

1

Operating temperature range (°C)

-40 to 125

Package

HTSSOP (PWP)-14-32 mm² 5 x 6.4

Features

  • PowerWise ® step-down controller
  • 6V to 42V Wide input voltage range
  • Fixed output voltage of 3.3V
  • Fixed switching frequencies of 250 kHz/500 kHz/750 kHz
  • No loop compensation required
  • Fully WEBENCH ® enabled
  • Low external component count
  • Constant On-Time control
  • Ultra-Fast transient response
  • Stable with low ESR capacitors
  • Output voltage pre-bias startup
  • Valley current limit
  • Programmable soft-start

  • Typical Applications

  • Telecom
  • Networking Equipment
  • Routers
  • Security Surveillance
  • Power Modules

  • PowerWise ® step-down controller
  • 6V to 42V Wide input voltage range
  • Fixed output voltage of 3.3V
  • Fixed switching frequencies of 250 kHz/500 kHz/750 kHz
  • No loop compensation required
  • Fully WEBENCH ® enabled
  • Low external component count
  • Constant On-Time control
  • Ultra-Fast transient response
  • Stable with low ESR capacitors
  • Output voltage pre-bias startup
  • Valley current limit
  • Programmable soft-start

  • Typical Applications

  • Telecom
  • Networking Equipment
  • Routers
  • Security Surveillance
  • Power Modules

  • Description

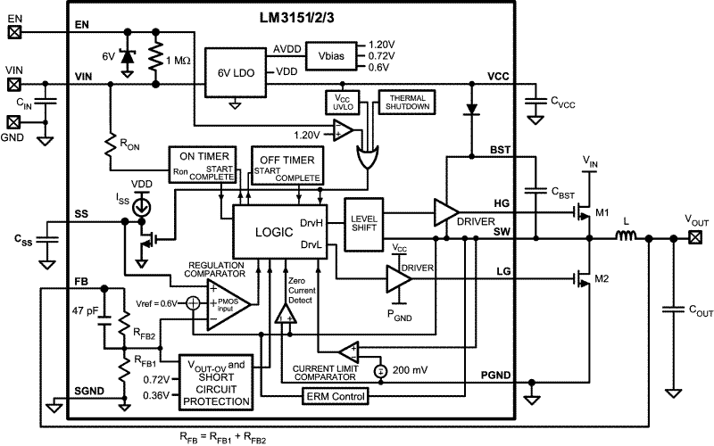
    The LM3151/2/3 SIMPLE SWITCHER ® Controller is an easy to use and simplified step down power controller capable of providing up to 12A of output current in a typical application. Operating with an input voltage range from 6V-42V, the LM3151/2/3 features a fixed output voltage of 3.3V, and features switching frequencies of 250 kHz, 500 kHz, and 750 kHz. The synchronous architecture provides for highly efficient designs. The LM3151/2/3 controller employs a Constant On-Time (COT) architecture with a proprietary Emulated Ripple Mode (ERM) control that allows for the use of low ESR output capacitors, which reduces overall solution size and output voltage ripple. The Constant On-Time (COT) regulation architecture allows for fast transient response and requires no loop compensation, which reduces external component count and reduces design complexity.

    Fault protection features such as thermal shutdown, under-voltage lockout, over-voltage protection, short-circuit protection, current limit, and output voltage pre-bias startup allow for a reliable and robust solution.

    The LM3151/2/3 SIMPLE SWITCHER ® concept provides for an easy to use complete design using a minimum number of external components and National’s WEBENCH ® online design tool. WEBENCH ® provides design support for every step of the design process and includes features such as external component calculation with a new MOSFET selector, electrical simulation, thermal simulation, and Build-It boards for prototyping.


    The LM3151/2/3 SIMPLE SWITCHER ® Controller is an easy to use and simplified step down power controller capable of providing up to 12A of output current in a typical application. Operating with an input voltage range from 6V-42V, the LM3151/2/3 features a fixed output voltage of 3.3V, and features switching frequencies of 250 kHz, 500 kHz, and 750 kHz. The synchronous architecture provides for highly efficient designs. The LM3151/2/3 controller employs a Constant On-Time (COT) architecture with a proprietary Emulated Ripple Mode (ERM) control that allows for the use of low ESR output capacitors, which reduces overall solution size and output voltage ripple. The Constant On-Time (COT) regulation architecture allows for fast transient response and requires no loop compensation, which reduces external component count and reduces design complexity.

    Fault protection features such as thermal shutdown, under-voltage lockout, over-voltage protection, short-circuit protection, current limit, and output voltage pre-bias startup allow for a reliable and robust solution.

    The LM3151/2/3 SIMPLE SWITCHER ® concept provides for an easy to use complete design using a minimum number of external components and National’s WEBENCH ® online design tool. WEBENCH ® provides design support for every step of the design process and includes features such as external component calculation with a new MOSFET selector, electrical simulation, thermal simulation, and Build-It boards for prototyping.