0
LM2672
  • LM2672
  • LM2672
  • LM2672
  • LM2672
  • LM2672
  • LM2672

LM2672

ACTIVE

SIMPLE SWITCHER® 6.5V to 40V, 1A Low Component Count Step-Down Regulator

Texas Instruments LM2672 Product Info

1 April 2026 0

Parameters

Rating

Catalog

Topology

Buck

Iout (max) (A)

1

Vin (max) (V)

40

Vin (min) (V)

6.5

Vout (max) (V)

37

Vout (min) (V)

1.23

Features

Enable, Overcurrent protection

Control mode

Voltage mode

Operating temperature range (°C)

-40 to 125

Iq (typ) (A)

0.0025

Duty cycle (max) (%)

95

Package

PDIP (P)-8-92.5083 mm² 9.81 x 9.43

Features

  • Efficiency up to 96%
  • Available in 8-Pin SOIC and PDIP Packages
  • Requires only 5 External Components
  • 3.3-V, 5-V, 12-V, and Adjustable Output Versions
  • Adjustable Version Output Voltage Range: 1.21 V
    to 37 V
  • ±1.5% Maximum Output Voltage Tolerance Over
    Line and Load Conditions
  • Specified 1-A Output Load Current
  • Wide Input Voltage Range: 8 V to 40 V
  • 260-kHz Fixed Frequency Internal Oscillator
  • TTL Shutdown Capability, Low Power Standby
    Mode
  • Soft-Start and Frequency Synchronization
  • Thermal Shutdown and Current Limit Protection
  • Efficiency up to 96%
  • Available in 8-Pin SOIC and PDIP Packages
  • Requires only 5 External Components
  • 3.3-V, 5-V, 12-V, and Adjustable Output Versions
  • Adjustable Version Output Voltage Range: 1.21 V
    to 37 V
  • ±1.5% Maximum Output Voltage Tolerance Over
    Line and Load Conditions
  • Specified 1-A Output Load Current
  • Wide Input Voltage Range: 8 V to 40 V
  • 260-kHz Fixed Frequency Internal Oscillator
  • TTL Shutdown Capability, Low Power Standby
    Mode
  • Soft-Start and Frequency Synchronization
  • Thermal Shutdown and Current Limit Protection

Description

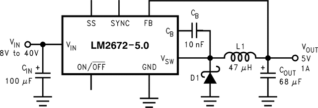
The LM2672 series of regulators are monolithic integrated DC-DC converter built with a LMDMOS process. These regulators provide all the active functions for a step-down (buck) switching regulator, capable of driving a 1-A load current with excellent line and load regulation. These devices are available in fixed output voltages of 3.3 V, 5 V, 12 V, and an adjustable output version.

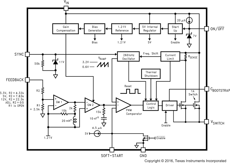
Requiring a minimum number of external components, these regulators are simple to use and include patented internal frequency compensation, fixed frequency oscillator, external shutdown, soft-start, and frequency synchronization.

The LM2672 series operates at a switching frequency of 260 kHz, thus allowing smaller sized filter components than what is required with lower frequency switching regulators. Because of its very high efficiency (>90%), the copper traces on the printed-circuit board are the only heat sinking required.

The LM2672 series of regulators are monolithic integrated DC-DC converter built with a LMDMOS process. These regulators provide all the active functions for a step-down (buck) switching regulator, capable of driving a 1-A load current with excellent line and load regulation. These devices are available in fixed output voltages of 3.3 V, 5 V, 12 V, and an adjustable output version.

Requiring a minimum number of external components, these regulators are simple to use and include patented internal frequency compensation, fixed frequency oscillator, external shutdown, soft-start, and frequency synchronization.

The LM2672 series operates at a switching frequency of 260 kHz, thus allowing smaller sized filter components than what is required with lower frequency switching regulators. Because of its very high efficiency (>90%), the copper traces on the printed-circuit board are the only heat sinking required.

Subscribe to Welllinkchips !
Your Name
* Email
Submit a request