0
LM2650
  • LM2650
  • LM2650
  • LM2650
  • LM2650

LM2650

ACTIVE

Synchronous Step-Down DC/DC Converter

Texas Instruments LM2650 Product Info

1 April 2026 0

Parameters

Rating

Catalog

Topology

Buck

Iout (max) (A)

3

Vin (max) (V)

18

Vin (min) (V)

4.5

Vout (max) (V)

16

Vout (min) (V)

1.5

Features

Frequency synchronization

Control mode

Voltage mode

Operating temperature range (°C)

-40 to 125

Iq (typ) (A)

0.004

Duty cycle (max) (%)

97

Package

SOIC (DW)-24-159.65 mm² 15.5 x 10.3

Features

  • Ultra High Efficiencies (95% possible)
  • High Efficiency Over a 3A to Milliamperes Load Range
  • Synchronous Switching of Internal NMOS Power FETs
  • Wide Input Voltage Range (4.5V to 18V)
  • Output Voltage Adjustable from 1.5V to 16V
  • Automatic Low-Power Sleep Mode
  • Logic-Controlled Micropower Shutdown (IQSD ≤ 25 µA)
  • Frequency Adjustable up to 300 kHz
  • Frequency Synchronization with External Signal
  • Programmable Soft-Start
  • Short-Circuit Current Limiting
  • Thermal Shutdown
  • Available in 24-lead Small-Outline Package
  • Ultra High Efficiencies (95% possible)
  • High Efficiency Over a 3A to Milliamperes Load Range
  • Synchronous Switching of Internal NMOS Power FETs
  • Wide Input Voltage Range (4.5V to 18V)
  • Output Voltage Adjustable from 1.5V to 16V
  • Automatic Low-Power Sleep Mode
  • Logic-Controlled Micropower Shutdown (IQSD ≤ 25 µA)
  • Frequency Adjustable up to 300 kHz
  • Frequency Synchronization with External Signal
  • Programmable Soft-Start
  • Short-Circuit Current Limiting
  • Thermal Shutdown
  • Available in 24-lead Small-Outline Package

Description

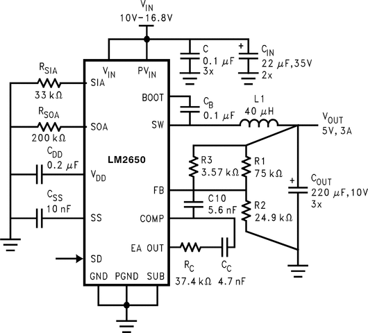
The LM2650 is a step-down DC/DC converter featuring high efficiency over a 3A to milliamperes load range. This feature makes the LM2650 an ideal fit in battery-powered applications that demand long battery life in both run and standby modes.

The LM2650 also features a logic-controlled shutdown mode in which it draws at most 25μA from the input power supply.

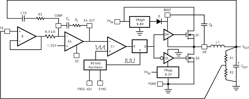
The LM2650 employs a fixed-frequency pulse-width modulation (PWM) and synchronous rectification to achieve very high efficiencies. In many applications, efficiencies reach 95%+ for loads around 1A and exceed 90% for moderate to heavy loads from 0.2A to 2A.

A low-power hysteretic or "sleep" mode keeps efficiencies high at light loads. The LM2650 enters and exits sleep mode automatically as the load crosses "sleep in" and "sleep out" thresholds. The LM2650 provides nodes for programming both thresholds via external resistors. A logic input allows the user to override the automatic sleep feature and keep the LM2650 in PWM mode regardless of the load level.

An optional soft-start feature limits current surges from the input power supply at start up and provides a simple means of sequencing multiple power supplies.

The LM2650 is a step-down DC/DC converter featuring high efficiency over a 3A to milliamperes load range. This feature makes the LM2650 an ideal fit in battery-powered applications that demand long battery life in both run and standby modes.

The LM2650 also features a logic-controlled shutdown mode in which it draws at most 25μA from the input power supply.

The LM2650 employs a fixed-frequency pulse-width modulation (PWM) and synchronous rectification to achieve very high efficiencies. In many applications, efficiencies reach 95%+ for loads around 1A and exceed 90% for moderate to heavy loads from 0.2A to 2A.

A low-power hysteretic or "sleep" mode keeps efficiencies high at light loads. The LM2650 enters and exits sleep mode automatically as the load crosses "sleep in" and "sleep out" thresholds. The LM2650 provides nodes for programming both thresholds via external resistors. A logic input allows the user to override the automatic sleep feature and keep the LM2650 in PWM mode regardless of the load level.

An optional soft-start feature limits current surges from the input power supply at start up and provides a simple means of sequencing multiple power supplies.

Subscribe to Welllinkchips !
Your Name
* Email
Submit a request