0
LM2597
  • LM2597
  • LM2597
  • LM2597
  • LM2597
  • LM2597

LM2597

ACTIVE

SIMPLE SWITCHER Power Converter 150 kHz 0.5A Step-Down Voltage Regulator

Texas Instruments LM2597 Product Info

1 April 2026 1

Parameters

Rating

Catalog

Topology

Buck

Iout (max) (A)

0.5

Vin (max) (V)

40

Vin (min) (V)

4.5

Vout (max) (V)

37

Vout (min) (V)

3.3

Features

Overcurrent protection, Power good

Control mode

Voltage mode

Operating temperature range (°C)

-40 to 125

Iq (typ) (A)

0.005

Duty cycle (max) (%)

100

Package

PDIP (P)-8-92.5083 mm² 9.81 x 9.43

Features

  • 3.3-V, 5-V, 12-V, and Adjustable Output Versions
  • Adjustable Version Output Voltage Range: 1.2 V
    to 37 V (57 V for HV Version) ±4% Maximum Over
    Line and Load Conditions
  • Specified 0.5-A Output Current
  • Available in 8-Pin Surface-Mount and 8-Pin PDIP
    Packages
  • Input Voltage Range Up to 60 V
  • 150-kHz Fixed-Frequency Internal Oscillator
  • Shutdown/Soft-Start
  • Out of Regulation Error Flag
  • Error Output Delay
  • Bias Supply Pin (VBS) for Internal Circuitry
    Improves Efficiency at High Input Voltages
  • Low Power Standby Mode, IQ, Typically 85 µA
  • High Efficiency
  • Uses Readily Available Standard Inductors
  • Thermal Shutdown and Current-Limit Protection
  • 3.3-V, 5-V, 12-V, and Adjustable Output Versions
  • Adjustable Version Output Voltage Range: 1.2 V
    to 37 V (57 V for HV Version) ±4% Maximum Over
    Line and Load Conditions
  • Specified 0.5-A Output Current
  • Available in 8-Pin Surface-Mount and 8-Pin PDIP
    Packages
  • Input Voltage Range Up to 60 V
  • 150-kHz Fixed-Frequency Internal Oscillator
  • Shutdown/Soft-Start
  • Out of Regulation Error Flag
  • Error Output Delay
  • Bias Supply Pin (VBS) for Internal Circuitry
    Improves Efficiency at High Input Voltages
  • Low Power Standby Mode, IQ, Typically 85 µA
  • High Efficiency
  • Uses Readily Available Standard Inductors
  • Thermal Shutdown and Current-Limit Protection

Description

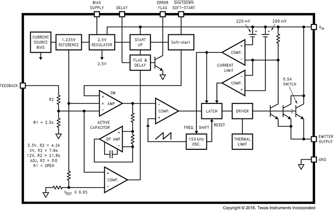
The LM2597xx series of regulators are monolithic integrated circuits that provide all the active functions for a step-down (buck) switching regulator, capable of driving a 0.5-A load with excellent line and load regulation. These devices are available in fixed output voltages of 3.3 V, 5 V, 12 V, and an adjustable output version, and are packaged in an 8-pin PDIP and an 8-pin surface-mount package.

This series of switching regulators is similar to the LM2594 series, with additional supervisory and performance features added.

Requiring a minimum number of external components, these regulators are simple to use and include internal frequency compensation, improved line and load specifications, fixed-frequency oscillator, Shutdown/Soft-start, error flag delay, and error flag output.

The LM2597xx series operates at a switching frequency of 150-kHz, thus allowing smaller-sized filter components than what would be required with lower-frequency switching regulators. Because of its high efficiency, the copper traces on the printed-circuit board are normally the only heat sinking required.

A standard series of inductors (both through-hole and surface-mount types) are available from several different manufacturers optimized for use with the LM2597xx series. This feature greatly simplifies the design of switch-mode power supplies.

Other features include a specified ±4% tolerance on output voltage under all conditions of input voltage and output load conditions, and ±15% on the oscillator frequency. External shutdown is included, featuring typically 85-µA standby current. Self protection features include a two stage current limit for the output switch and an overtemperature shutdown for complete protection under fault conditions.

The LM2597HV is for use in applications requiring and input voltage up to 60 V.

The LM2597xx series of regulators are monolithic integrated circuits that provide all the active functions for a step-down (buck) switching regulator, capable of driving a 0.5-A load with excellent line and load regulation. These devices are available in fixed output voltages of 3.3 V, 5 V, 12 V, and an adjustable output version, and are packaged in an 8-pin PDIP and an 8-pin surface-mount package.

This series of switching regulators is similar to the LM2594 series, with additional supervisory and performance features added.

Requiring a minimum number of external components, these regulators are simple to use and include internal frequency compensation, improved line and load specifications, fixed-frequency oscillator, Shutdown/Soft-start, error flag delay, and error flag output.

The LM2597xx series operates at a switching frequency of 150-kHz, thus allowing smaller-sized filter components than what would be required with lower-frequency switching regulators. Because of its high efficiency, the copper traces on the printed-circuit board are normally the only heat sinking required.

A standard series of inductors (both through-hole and surface-mount types) are available from several different manufacturers optimized for use with the LM2597xx series. This feature greatly simplifies the design of switch-mode power supplies.

Other features include a specified ±4% tolerance on output voltage under all conditions of input voltage and output load conditions, and ±15% on the oscillator frequency. External shutdown is included, featuring typically 85-µA standby current. Self protection features include a two stage current limit for the output switch and an overtemperature shutdown for complete protection under fault conditions.

The LM2597HV is for use in applications requiring and input voltage up to 60 V.

Subscribe to Welllinkchips !
Your Name
* Email
Submit a request