0
LM120QML
  • LM120QML
  • LM120QML
  • LM120QML
  • LM120QML

LM120QML

ACTIVE

Military Grade 1A Fixed Output Negative Voltage Regulator / LDO

Texas Instruments LM120QML Product Info

1 April 2026 0

Parameters

Rating

Military

Vin (max) (V)

-7

Vin (min) (V)

-25

Iout (max) (A)

1.5

Output options

Fixed Output

Vout (max) (V)

-5

Vout (min) (V)

-15

Fixed output options (V)

-15, -12, -5

Noise (µVrms)

150

PSRR at 100 KHz (dB)

23

Iq (typ) (mA)

1

Thermal resistance θJA (°C/W)

35

Load capacitance (min) (µF)

1

Regulated outputs (#)

1

Accuracy (%)

2

Dropout voltage (Vdo) (typ) (mV)

3000

Operating temperature range (°C)

-55 to 150

Package

DIESALE (Y)-—-See data sheet

Features

  • Preset Output Voltage Error Less Than ±3%
  • Preset Current Limit
  • Internal Thermal Shutdown
  • Operates with Input-Output Voltage Differential Down to 1V
  • Excellent Ripple Rejection
  • Low Temperature Drift
  • Easily Adjustable to Higher Output Voltage

All trademarks are the property of their respective owners.

  • Preset Output Voltage Error Less Than ±3%
  • Preset Current Limit
  • Internal Thermal Shutdown
  • Operates with Input-Output Voltage Differential Down to 1V
  • Excellent Ripple Rejection
  • Low Temperature Drift
  • Easily Adjustable to Higher Output Voltage

All trademarks are the property of their respective owners.

Description

The LM120 series are three-terminal negative regulators with a fixed output voltage of −5V, −12V, and −15V, and up to 1.5A load current capability. Where other voltages are required, the LM137 and LM137HV series provide an output voltage range of −1.2V to −47V.

The LM120 needs only one external component—a compensation capacitor at the output, making them easy to apply. Worst case specifies on output voltage deviation due to any combination of line, load or temperature variation assure satisfactory system operation.

Exceptional effort has been made to make the LM120 Series immune to overload conditions. The regulators have current limiting which is independent of temperature, combined with thermal overload protection. Internal current limiting protects against momentary faults while thermal shutdown prevents junction temperatures from exceeding safe limits during prolonged overloads.

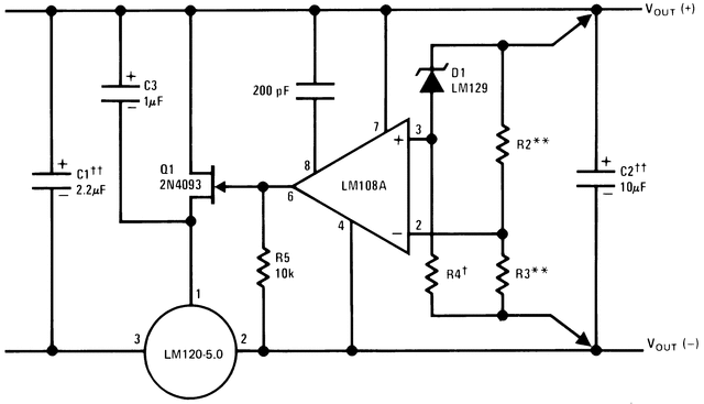
Although primarily intended for fixed output voltage applications, the LM120 Series may be programmed for higher output voltages with a simple resistive divider. The low quiescent drain current of the devices allows this technique to be used with good regulation.

The LM120 series are three-terminal negative regulators with a fixed output voltage of −5V, −12V, and −15V, and up to 1.5A load current capability. Where other voltages are required, the LM137 and LM137HV series provide an output voltage range of −1.2V to −47V.

The LM120 needs only one external component—a compensation capacitor at the output, making them easy to apply. Worst case specifies on output voltage deviation due to any combination of line, load or temperature variation assure satisfactory system operation.

Exceptional effort has been made to make the LM120 Series immune to overload conditions. The regulators have current limiting which is independent of temperature, combined with thermal overload protection. Internal current limiting protects against momentary faults while thermal shutdown prevents junction temperatures from exceeding safe limits during prolonged overloads.

Although primarily intended for fixed output voltage applications, the LM120 Series may be programmed for higher output voltages with a simple resistive divider. The low quiescent drain current of the devices allows this technique to be used with good regulation.

Subscribe to Welllinkchips !
Your Name
* Email
Submit a request