0
LF198QML-SP
  • LF198QML-SP
  • LF198QML-SP
  • LF198QML-SP

LF198QML-SP

ACTIVE

Monolithic Sample and Hold Circuit

Texas Instruments LF198QML-SP Product Info

1 April 2026 0

Parameters

Rating

Space

Operating temperature range (°C)

-55 to 125

Package

CFP (NAC)-14-62.9285 mm² 9.91 x 6.35

Features

  • Operates from ±5V to ±18V supplies
  • Less than 10 μs acquisition time
  • TTL, PMOS, CMOS compatible logic input
  • 0.5 mV typical hold step at Ch = 0.01 μF
  • Low input offset
  • 0.002% gain accuracy
  • Low output noise in hold mode
  • Input characteristics do not change during hold mode
  • High supply rejection ratio in sample or hold
  • Wide bandwidth

All trademarks are the property of their respective owners.

  • Operates from ±5V to ±18V supplies
  • Less than 10 μs acquisition time
  • TTL, PMOS, CMOS compatible logic input
  • 0.5 mV typical hold step at Ch = 0.01 μF
  • Low input offset
  • 0.002% gain accuracy
  • Low output noise in hold mode
  • Input characteristics do not change during hold mode
  • High supply rejection ratio in sample or hold
  • Wide bandwidth

All trademarks are the property of their respective owners.

Description

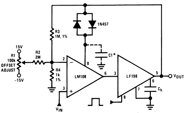
The LF198 is a monolithic sample-and-hold circuit which utilizes BI-FET technology to obtain ultra-high dc accuracy with fast acquisition of signal and low droop rate. Operating as a unity gain follower, dc gain accuracy is 0.002% typical and acquisition time is as low as 6 μs to 0.01%. A bipolar input stage is used to achieve low offset voltage and wide bandwidth. Input offset adjust is accomplished with a single pin, and does not degrade input offset drift. The wide bandwidth allows the LF198 to be included inside the feedback loop of 1 MHz op amps without having stability problems. Input impedance of 1010Ω allows high source impedances to be used without degrading accuracy.

P-channel junction FET's are combined with bipolar devices in the output amplifier to give droop rates as low as 5 mV/min with a 1 μF hold capacitor. The JFET's have much lower noise than MOS devices used in previous designs and do not exhibit high temperature instabilities. The overall design specifies no feed-through from input to output in the hold mode, even for input signals equal to the supply voltages.

Logic inputs on the LF198 are fully differential with low input current, allowing direct connection to TTL, PMOS, and CMOS. Differential threshold is 1.4V. The LF198 will operate from ±5V to ±18V supplies.

The LF198 is a monolithic sample-and-hold circuit which utilizes BI-FET technology to obtain ultra-high dc accuracy with fast acquisition of signal and low droop rate. Operating as a unity gain follower, dc gain accuracy is 0.002% typical and acquisition time is as low as 6 μs to 0.01%. A bipolar input stage is used to achieve low offset voltage and wide bandwidth. Input offset adjust is accomplished with a single pin, and does not degrade input offset drift. The wide bandwidth allows the LF198 to be included inside the feedback loop of 1 MHz op amps without having stability problems. Input impedance of 1010Ω allows high source impedances to be used without degrading accuracy.

P-channel junction FET's are combined with bipolar devices in the output amplifier to give droop rates as low as 5 mV/min with a 1 μF hold capacitor. The JFET's have much lower noise than MOS devices used in previous designs and do not exhibit high temperature instabilities. The overall design specifies no feed-through from input to output in the hold mode, even for input signals equal to the supply voltages.

Logic inputs on the LF198 are fully differential with low input current, allowing direct connection to TTL, PMOS, and CMOS. Differential threshold is 1.4V. The LF198 will operate from ±5V to ±18V supplies.

Subscribe to Welllinkchips !
Your Name
* Email
Submit a request