0
INA818
  • INA818
  • INA818

INA818

ACTIVE

Low power (350-µA), precision instrumentation amp with ±60-V overvoltage protection (gain pins 1, 8)

Texas Instruments INA818 Product Info

1 April 2026 1

Parameters

Number of channels

1

Vs (max) (V)

36

Vs (min) (V)

4.5

Input offset (±) (max) (µV)

35

Voltage gain (min) (V/V)

1

Voltage gain (max) (V/V)

10000

Noise at 1 kHz (typ) (nV√Hz)

8

Features

Overvoltage protection, Super-beta

CMRR (min) (dB)

110

Input offset drift (±) (max) (µV/°C)

0.4

Input bias current (±) (max) (nA)

0.5

Iq (typ) (mA)

0.35

Bandwidth at min gain (typ) (MHz)

2

Gain error (±) (max) (%)

0.15

Operating temperature range (°C)

-40 to 125

Rating

Catalog

Type

Resistor

Gain nonlinearity (±) (max) (%)

0.0015

Output swing headroom (to negative supply) (typ) (V)

0.15

Output swing headroom (to positive supply) (typ) (V)

-0.15

Input common mode headroom (to negative supply) (typ) (V)

2

Input common mode headroom (to positive supply) (typ) (V)

-2

Noise at 0.1 Hz to 10 Hz (typ) (µVPP)

0.19

Package

SOIC (D)-8-29.4 mm² 4.9 x 6

Features

  • Low offset voltage: 10 µV (typ), 35 µV (max)
  • Gain drift: 5 ppm/°C (G = 1),
    35 ppm/°C (G > 1) (max)
  • Noise: 8 nV/√Hz
  • Bandwidth: 2 MHz (G = 1), 270 kHz (G = 100)
  • Stable with 1-nF capacitive loads
  • Inputs protected up to ±60 V
  • Common-mode rejection: 110 dB, G = 10 (min)
  • Power-supply rejection: 100 dB, G = 1 (min)
  • Supply current: 385 µA (max)
  • Supply voltage range:
    • Single supply: 4.5 V to 36 V
    • Dual supply: ±2.25 V to ±18 V
  • Specified temperature: –40°C to +125°C
  • Package: 8-pin SOIC
  • Low offset voltage: 10 µV (typ), 35 µV (max)
  • Gain drift: 5 ppm/°C (G = 1),
    35 ppm/°C (G > 1) (max)
  • Noise: 8 nV/√Hz
  • Bandwidth: 2 MHz (G = 1), 270 kHz (G = 100)
  • Stable with 1-nF capacitive loads
  • Inputs protected up to ±60 V
  • Common-mode rejection: 110 dB, G = 10 (min)
  • Power-supply rejection: 100 dB, G = 1 (min)
  • Supply current: 385 µA (max)
  • Supply voltage range:
    • Single supply: 4.5 V to 36 V
    • Dual supply: ±2.25 V to ±18 V
  • Specified temperature: –40°C to +125°C
  • Package: 8-pin SOIC

Description

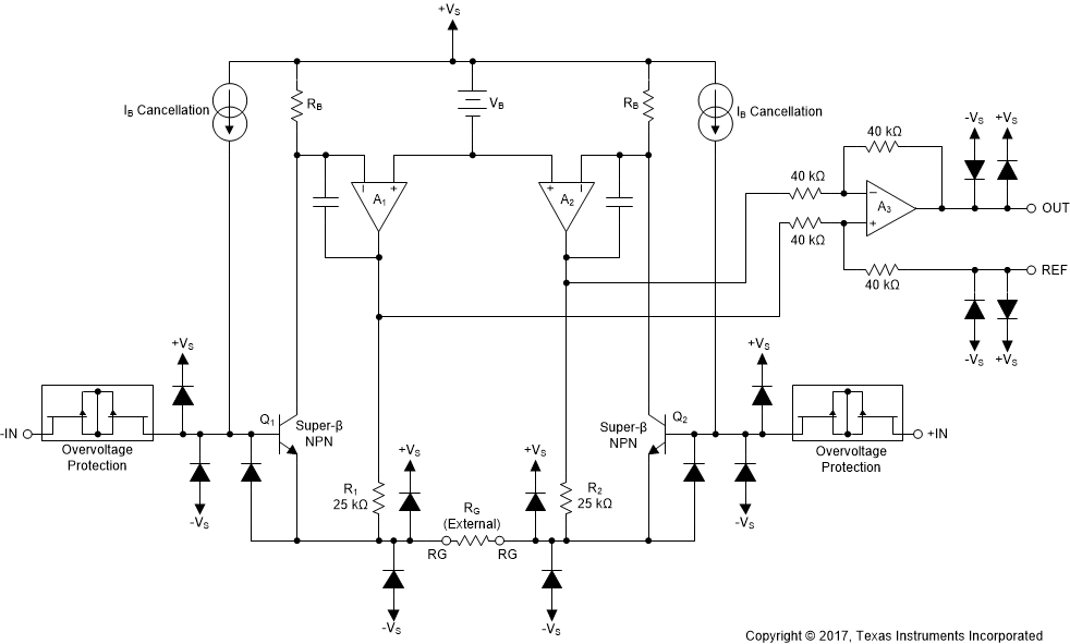
The INA818 is a high-precision instrumentation amplifier that offers low power consumption and operates over a very wide single-supply or dual-supply range. A single external resistor sets any gain from 1 to 10000. The device offers high precision as a result of super-beta input transistors, which provide exceptionally low input offset voltage, offset voltage drift, input bias current, input voltage, and current noise. Additional circuitry protects the inputs against overvoltage up to ±60 V.

The INA818 is optimized to provide a high common-mode rejection ratio. At G = 1, the common-mode rejection ratio exceeds 90 dB across the full input common-mode range. The device is designed for low-voltage operation from a 4.5-V single supply, as well as dual supplies up to ±18 V.

The INA818 is available in an 8-pin SOIC package and is specified over the –40°C to +125°C temperature range.

The INA818 is a high-precision instrumentation amplifier that offers low power consumption and operates over a very wide single-supply or dual-supply range. A single external resistor sets any gain from 1 to 10000. The device offers high precision as a result of super-beta input transistors, which provide exceptionally low input offset voltage, offset voltage drift, input bias current, input voltage, and current noise. Additional circuitry protects the inputs against overvoltage up to ±60 V.

The INA818 is optimized to provide a high common-mode rejection ratio. At G = 1, the common-mode rejection ratio exceeds 90 dB across the full input common-mode range. The device is designed for low-voltage operation from a 4.5-V single supply, as well as dual supplies up to ±18 V.

The INA818 is available in an 8-pin SOIC package and is specified over the –40°C to +125°C temperature range.

Subscribe to Welllinkchips !
Your Name
* Email
Submit a request