0
DRV10974
  • DRV10974
  • DRV10974
  • DRV10974

DRV10974

ACTIVE

12-V nominal, 2.5-A peak sensorless sinusoidal control 3-phase BLDC motor driver

Texas Instruments DRV10974 Product Info

1 April 2026 1

Parameters

Rating

Catalog

Architecture

Integrated FET

Control topology

Sensorless, Sinusoidal

Control interface

1xPWM, Analog

Vs (min) (V)

4.4

Vs ABS (max) (V)

20

Features

Integrated FETs, Integrated Motor Control, Rotor Lock Protection, Self-tuning, Tach/FG Feedback

Operating temperature range (°C)

-40 to 125

Package

HTSSOP (PWP)-16-32 mm² 5 x 6.4

Features

  • Input Voltage Range: 4.4 V to 18 V
  • Total Driver H + L rDS(on): 750 mΩ (Typical) at TA = 25°C
  • Phase Drive Current: 1-A Continuous (1.5-A Peak)
  • 180° Sinusoidal Commutation for Optimal Acoustic Performance
  • Resistor-Configurable Lead Angle
  • Resistor-Configurable Current Limit
  • Soft Start With Resistor-Configurable Acceleration Profile
  • Built-In Current Sense to Eliminate External Current-Sense Resistor
  • Proprietary Sensorless Control Without Motor Center Tap
  • Simple User Interface:
    • One-Pin Configuration for Start-Up
    • PWM Input Designates Magnitude of Voltage Applied to Motor
    • Open-Drain FG Output Provides Speed Feedback
    • Pin for Forward and Reverse Control
  • Fully Protected:
    • Motor-Lock Detect and Restart
    • Overcurrent, Short-Circuit, Overtemperature, Undervoltage
  • Input Voltage Range: 4.4 V to 18 V
  • Total Driver H + L rDS(on): 750 mΩ (Typical) at TA = 25°C
  • Phase Drive Current: 1-A Continuous (1.5-A Peak)
  • 180° Sinusoidal Commutation for Optimal Acoustic Performance
  • Resistor-Configurable Lead Angle
  • Resistor-Configurable Current Limit
  • Soft Start With Resistor-Configurable Acceleration Profile
  • Built-In Current Sense to Eliminate External Current-Sense Resistor
  • Proprietary Sensorless Control Without Motor Center Tap
  • Simple User Interface:
    • One-Pin Configuration for Start-Up
    • PWM Input Designates Magnitude of Voltage Applied to Motor
    • Open-Drain FG Output Provides Speed Feedback
    • Pin for Forward and Reverse Control
  • Fully Protected:
    • Motor-Lock Detect and Restart
    • Overcurrent, Short-Circuit, Overtemperature, Undervoltage

Description

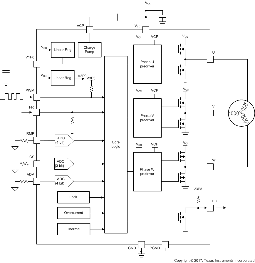
The DRV10974 device is a three-phase sensorless motor driver with integrated power MOSFETs, which can provide continuous drive current up to 1 A (rms). The device is designed for cost-sensitive, low-noise, and low-external-component-count applications.

The DRV10974 device uses a proprietary sensorless control scheme to provide dependable commutation. The 180° sinusoidal commutation significantly reduces pure tone acoustics that are typical with 120° (trapezoidal) commutation. The DRV10974 spin-up is configured using a single external low-power resistor. The current limit can be set by an external low-power resistor.

The DRV10974 device provides for simple control of motor speed by applying a PWM input to control the magnitude of the drive voltage, or by driving the PWM pin with an analog voltage and monitoring the FG pin for speed feedback.

The DRV10974 device includes a number of features to improve efficiency. The resistor-configurable lead angle allows the user to optimize the driver efficiency by aligning the phase current and the phase BEMF. In addition, the use of low-rDS(on) MOSFETs helps to conserve power while the motor is being driven.

The DRV10974 device is a three-phase sensorless motor driver with integrated power MOSFETs, which can provide continuous drive current up to 1 A (rms). The device is designed for cost-sensitive, low-noise, and low-external-component-count applications.

The DRV10974 device uses a proprietary sensorless control scheme to provide dependable commutation. The 180° sinusoidal commutation significantly reduces pure tone acoustics that are typical with 120° (trapezoidal) commutation. The DRV10974 spin-up is configured using a single external low-power resistor. The current limit can be set by an external low-power resistor.

The DRV10974 device provides for simple control of motor speed by applying a PWM input to control the magnitude of the drive voltage, or by driving the PWM pin with an analog voltage and monitoring the FG pin for speed feedback.

The DRV10974 device includes a number of features to improve efficiency. The resistor-configurable lead angle allows the user to optimize the driver efficiency by aligning the phase current and the phase BEMF. In addition, the use of low-rDS(on) MOSFETs helps to conserve power while the motor is being driven.

Subscribe to Welllinkchips !
Your Name
* Email
Submit a request